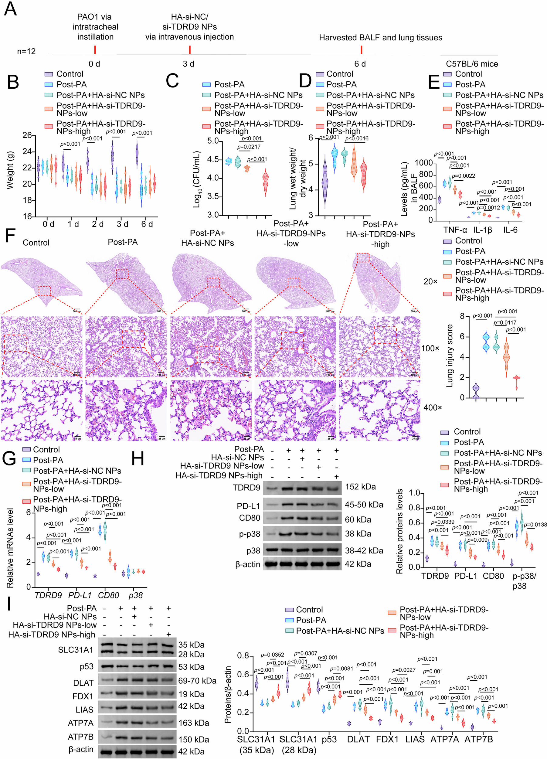
Fig. 8: HA-si-TDRD9 NPs ameliorate Pseudomonas aeruginosa (PA)-induced lung injury and modulate neutrophil cuproptosis.

A An experimental flowchart illustrating intravenous injections of low-dose (0.1 μmol) or high-dose (0.2 μmol) hyaluronic acid (HA)-coated peptide nanoparticle (NP) system for targeted small interfering RNA (siRNA) delivery against Tudor domain-containing protein 9 (TDRD9) (HA-si-TDRD9 NPs) three days after PA strain PAO1 (OD600 = 0.6; 7 × 106 CFU/mL in 0.9% sterile saline) infection. B Body weight dynamics in PAO1-infected mice treated with HA-si-NC NPs or HA-si-TDRD9 NPs (0.1/0.2 μmol). n = 12 mice per group. C Quantitative analysis of colony-forming unit (CFU) in lung tissues. n = 6 mice per group. D Lung edema quantification via wet-to-dry weight ratios. n = 6 mice per group. E Bronchoalveolar lavage fluid (BALF) cytokine levels. n = 6 mice per group. E TDRD9 mRNA expression in lung tissue. n = 6 mice per group. F Representative hematoxylin and eosin (HE)-stained lung images. Scale bar: 500 µm (top), 100 µm (middle), 25 µm (bottom). n = 6 mice per group. G, H Programmed death ligand-1(PD-L1)/cluster of differentiation 80 (CD80)/mitogen-activated protein kinase (MAPK) signaling pathway-related indicators in lung neutrophils. n = 6. I Cuproptosis-related protein expression in lung neutrophils. n = 6 mice per group. Data represent median ± interquartile range (IQR), and analyzed by two-sided two-way ANOVA with Tukey’s multiple comparisons test (B), or two-sided one-way ANOVA with Tukey’s multiple comparisons test (B–D, C–I). Source data are provided as a Source Data file.