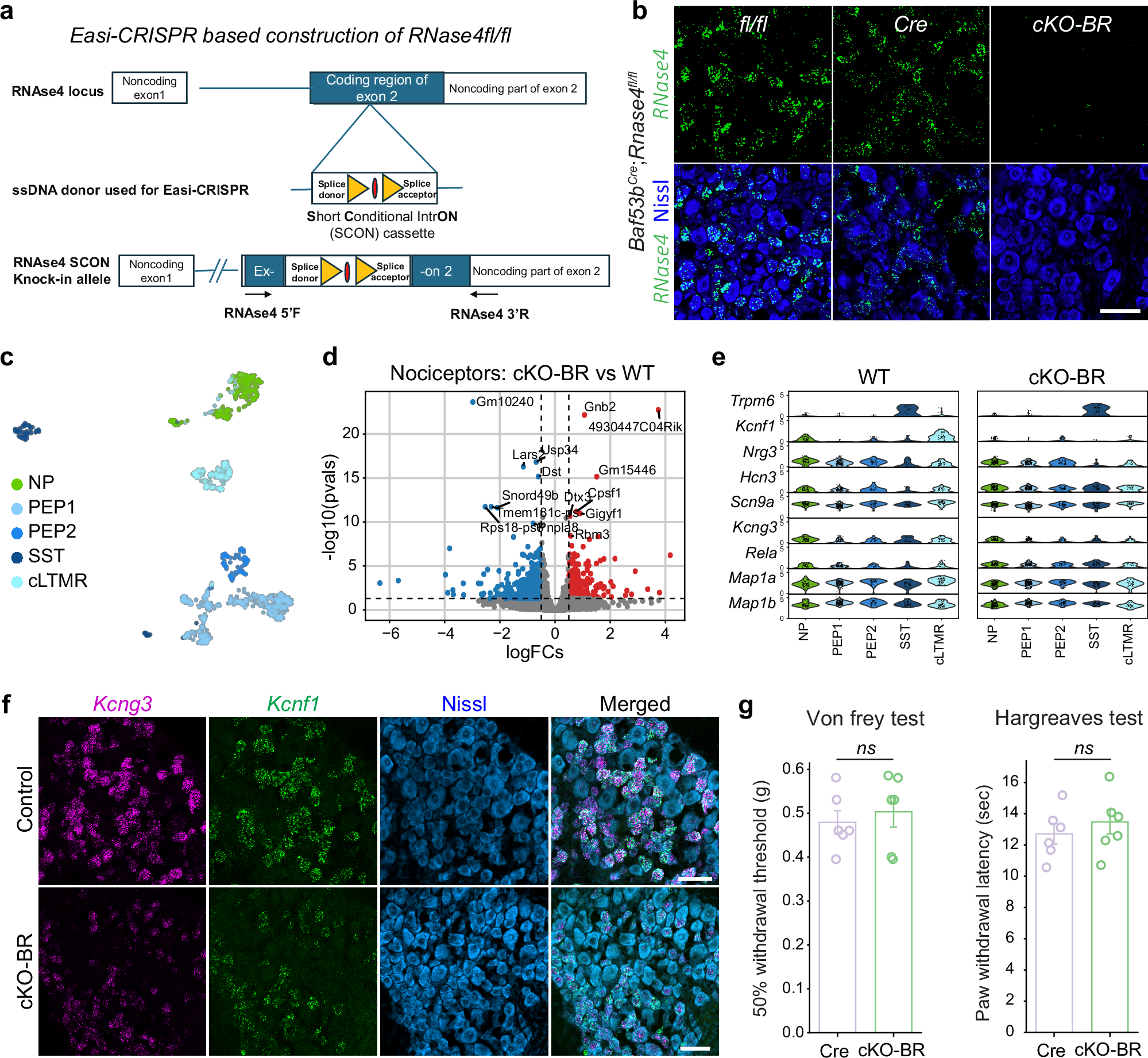
Fig. 2: Impact on neuronal molecular changes and pain behavior in RNAse4 conditional knockout.
From: Ribonuclease 4 Functions in Nociceptor-Mediated Nerve Homeostasis

a Schematic of exon splitting to insert the SCON cassette. RNAse4 locus showing coding and non-coding regions. The Easi-CRISPR method was used for inserting a Short Conditional intron (SCON) cassette into the second exon of RNAse4 to create a conditional knockout allele (please refer to Methods for more details). Short artificial intron cassette containing “a splice donor, a branch point (red oval) flanked with two LoxP sites (yellow triangles) and a splice acceptor”. The location of genotyping primers is shown with arrows. b Representative RNAscope images of adult DRG sections labeled for Rnase4 (top) and Rnase4 counterstained with Nissl (bottom) in mice of three genotypes: Rnase4fl/fl (fl/fl, n = 4), Baf53bCre (Cre, n = 3), and Baf53bCre; Rnase4fl/fl (cKO-BR, n = 6), scale bar = 50 µm. c UMAP plot of neuronal cells in the DRG colored by the respective subtypes. d Volcano plot of differentially expressed genes comparing cKO-BR to WT. The p-values were computed with a two-tailed Wald test, and multiple hypothesis testing was corrected with Benjamini-Hochberg. e Violin plots showing the expression of differentially expressed genes (including ion-channels) of WT (left) and cKO-BR (right). f Representative DRG sections with scale bar = 50 µm from adult Control (n = 3 fl/fl and Cre) and cKO-BR (n = 3) mice labelled with differentially expressed potassium channels (Kcng3 and Kcnf1). g Bar plots of the mean ± SEM error bar representing the mechanical sensitivity (left) and paw withdrawal latency (right) pain-like behavior tests of Cre and cKO-BR. A two-tailed independent t-test was used for the statistical comparisons (6 mice, including 3 male and 3 females, each group was used, ns = no significant). Source data are provided as a Source Data file.