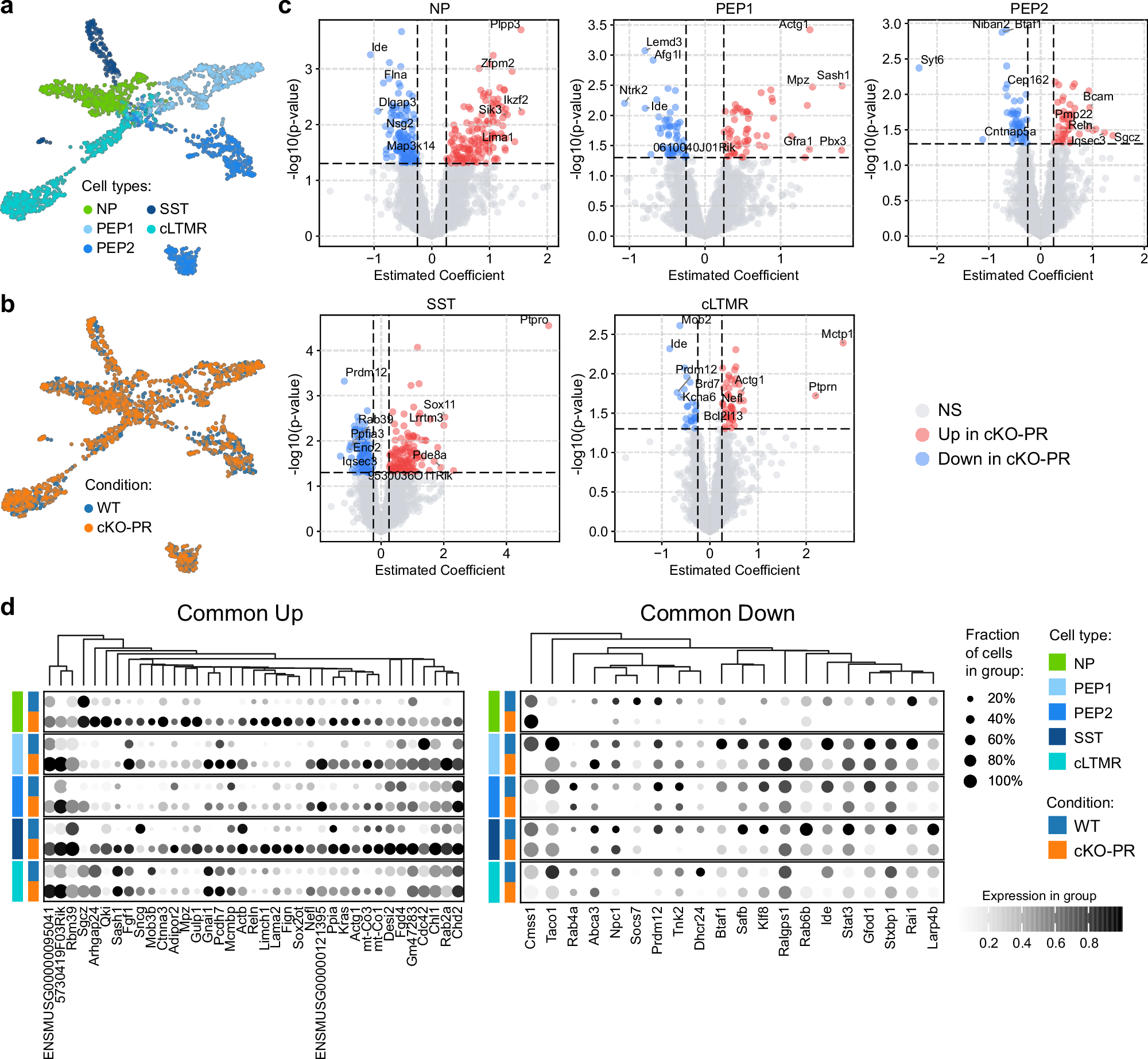
Fig. 4: Molecular profiling of Prdm12CreERT2; Rnase4fl/fl Nociceptors.
From: Ribonuclease 4 Functions in Nociceptor-Mediated Nerve Homeostasis

UMAP plots of nociceptors from the DRG of Prdm12CreERT2 and Prdm12CreERT2; Rnase4fl/fl mouse lines, colored by the nociceptive subtypes (a) and mouse genotypes (b). c Volcano plots of differentially expressed genes comparing between cKO-PR and WT for NP, PEP1, PEP2, SST, and cLTMR. The differentially expressed genes were identified with PyDESeq2 where the single-nucleotide data were binned to create pseudo-bulk with 5 pseudo-replicates for each cell type and condition. The p-values were computed with a two-tailed Wald test. Due to the limited sample size resulting from the pseudobulk aggregation, the standard Benjamini-Hochberg multiple hypothesis testing correction was not used. The final gene list was instead generated with consideration of unadjusted p-value < 0.05 and effect size > 0.25. d Dot plots of commonly up-regulated (left) and down-regulated (right) genes in the cKO-PR, representing subtypes of nociceptors and mouse genotypes.