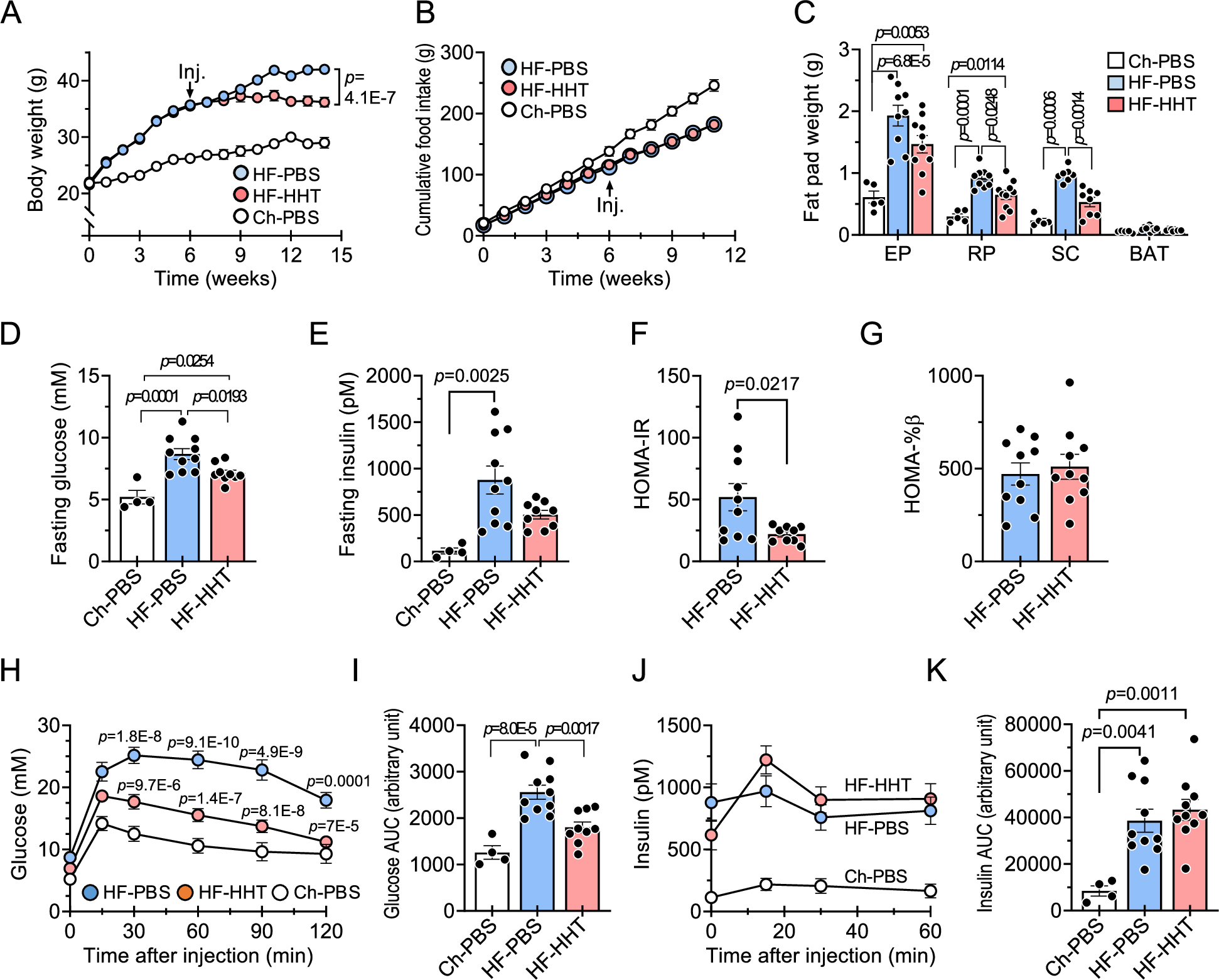
Fig. 2: HHT prevents weight gain and improves insulin resistance in HF-fed mice.

After feeding a high-fat diet (HF) for 6 weeks, male mice were administered with HHT or PBS for 8 weeks while they were kept on HF. Some animals were kept on a normal chow diet and treated with PBS. A Body weight changes (n = 5 for Ch-PBS; n = 10 for HF-PBS and HF-HHT). B Accumulated food intake (n = 4 for Ch-PBS; n = 10 for HF-PBS and HF-HHT). C Fat pad weight (n = 5 for EP, RP, SC, and BAT in the Ch-PBS group; n = 10 for EP, RP, and BAT in the HF-PBS and HF-HHT groups; n = 8 for SC in the HF-PBS and HF-HHT groups). D Fasting glucose (n = 4 for Ch-PBS; n = 10 for HF-PBS; n = 9 for HF-HHT). E Fasting insulin (n = 4 for Ch-PBS; n = 10 for HF-PBS; n = 9 for HF-HHT). F Homeostatic model assessment for insulin resistance (HOMA-IR) (n = 9 for HF-HHT; n = 10 for HF-PBS). G HOMA for β-cell function (HOMA-%β) (n = 10 per group). H, I. Blood glucose levels and their area under the curve (AUC) during intraperitoneal glucose tolerance test (n = 4 for Ch-PBS; n = 10 for HF-PBS; n = 9 for HF-HHT). p values were determined for the comparisons between HF-PBS and HF-HHT, and between Ch-PBS and HF-PBS. J, K Plasma insulin levels and their AUC during intraperitoneal glucose tolerance test (n = 4 for Ch-PBS; n = 10 for HF-PBS and HF-HHT). Values are presented as means ± SEM. Data were analyzed via one-way or two-way ANOVA followed by a post-hoc test when comparing more than two groups or two-tailed Student’s t test when comparing two groups. BAT, brown adipose tissue; Ch chow diet; EP epididymal fat; HF, HHT homoharringtonine; PBS phosphate-buffered saline; RP retroperitoneal fat; SC subcutaneous fat.