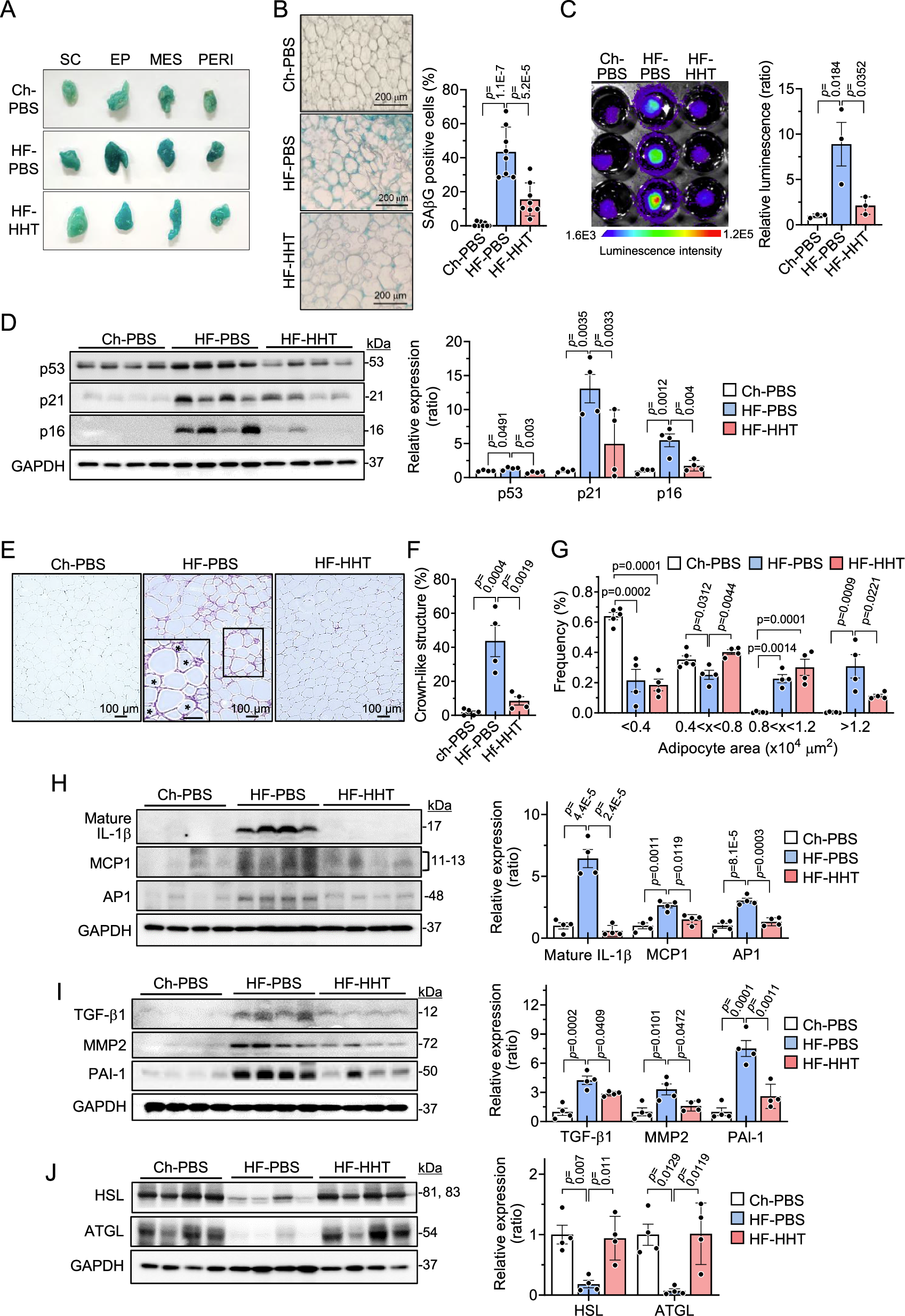
Fig. 3: HHT attenuates adipose tissue senescence in HF-fed obese mice.

After feeding high-fat diet (HF) for 6 weeks, male mice were administered with HHT (HF-HHT) or PBS (HF-PBS) for 8 weeks while they were kept on HF. Chow diet-fed mice were kept on a chow diet during the experimental period and injected with PBS for 8 weeks (Ch-PBS). A Senescence-associated β-galactosidase (SAβG) staining in various adipose tissues. B Histological analysis of SAβG stained epididymal white adipose tissue (WAT) (n = 8 in each group). Scale bar, 200 μm. C p16-luciferase mice were fed with HF for 6 weeks and treated with HHT for 8 weeks while kept on HF. Bioluminescence intensity of the epididymal WAT (n = 3 in each group). D The levels of p53, p21, and p16 proteins in the epididymal WAT (n = 4 in each group). E Histological analysis of epididymal WAT after staining with hematoxylin and eosin. The adipocytes marked with asterisks were the cells surrounded by macrophages which counted as positive crown-like structures. Scale bar, 100 μm. F The percentages of crown-like structure positive cells in the epididymal WAT (n = 5 in chow diet group and n = 4 in each HF group). G The size distribution of adipocytes in the adipose tissues (n = 5 in chow diet group and n = 4 in each HF group). H Expression levels of IL-1β, MCP1, and AP1 proteins in the epididymal WAT (n = 4 in each group). I Expression levels of TGF-β1, MMP2, and PAI-1 proteins in the epididymal WAT (n = 4 in each group). J Expression levels of HSL and ATGL proteins in the epididymal WAT (n = 4 in each group). Values are presented as means ± SEM. Data were analyzed via one-way ANOVA followed by a post-hoc test. AP1 activator protein 1; ATGL adipose triglyceride lipase; Ch chow; EP epididymal fat; GAPDH glyceraldehyde 3-phosphate dehydrogenase; IL-1β interleukin-1β; HHT homoharringtonine; HSL hormone sensitive lipase; MCP1 monocyte chemoattractant protein-1, MES mesenteric fat; MMP2 matrix metalloproteinases 2, PAI-1 plasminogen activator inhibitor-1; PBS phosphate buffered saline; PERI perirenal fat; SC subcutaneous fat; TGF-β1 transforming growth factor-β1.