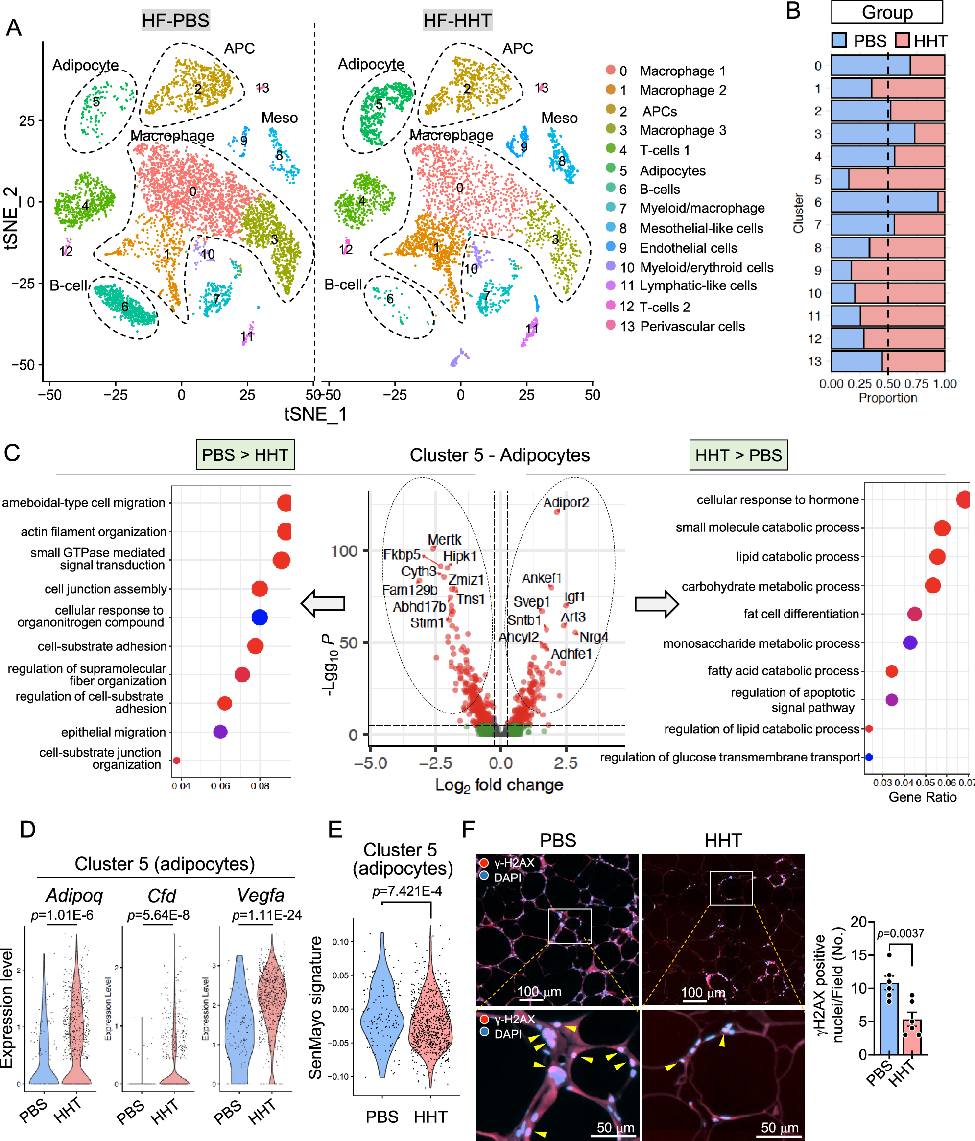
Fig. 4: HHT treatment induces global alterations in adipose tissue cell populations and reduces the senescence of adipocytes.

After feeding high-fat diet (HF) for 6 weeks, male mice were administered with HHT or PBS for 8 weeks while they were kept on HF. Pooled epididymal fat was analyzed with single nucleus RNA sequencing (snRNA-seq). A t-distributed stochastic neighbor embedding (tSNE) plot of snRNA-seq analysis showed multiple adipose tissue cell types. B Proportion of each cell population in PBS or HHT-treated adipose tissue. C Gene ontology enrichment analysis of differentially expressed genes (DEGs) in adipocytes (Cluster 5). Differential gene expression between conditions was tested using Seurat’s MAST hurdle model using a likelihood ratio test, and p values (middle panel) were Bonferroni-adjusted across all genes. Differential gene ontology enrichment was run using a one-sided test, and p values were corrected using FDR correction. D Healthy adipokine profile of mature adipocytes (Cluster 5). E SenMayo signature module score in adipocytes (Cluster 5) from HHT- or PBS-treated adipose tissue (Wilcoxson test). F Immunofluorescence staining of γ-H2AX and quantification of γ-H2AX positive nuclei per field in epididymal fat tissues (n = 6 in each group). Values are presented as means ± SEM. Data were analyzed via two-tailed Student’s t test. DAPI, 4′,6-diamidino-2-phenylindole; γ-H2AX, H2A histone family member X; HF, high-fat diet; HHT, homoharringtonine; PBS, phosphate-buffered saline.