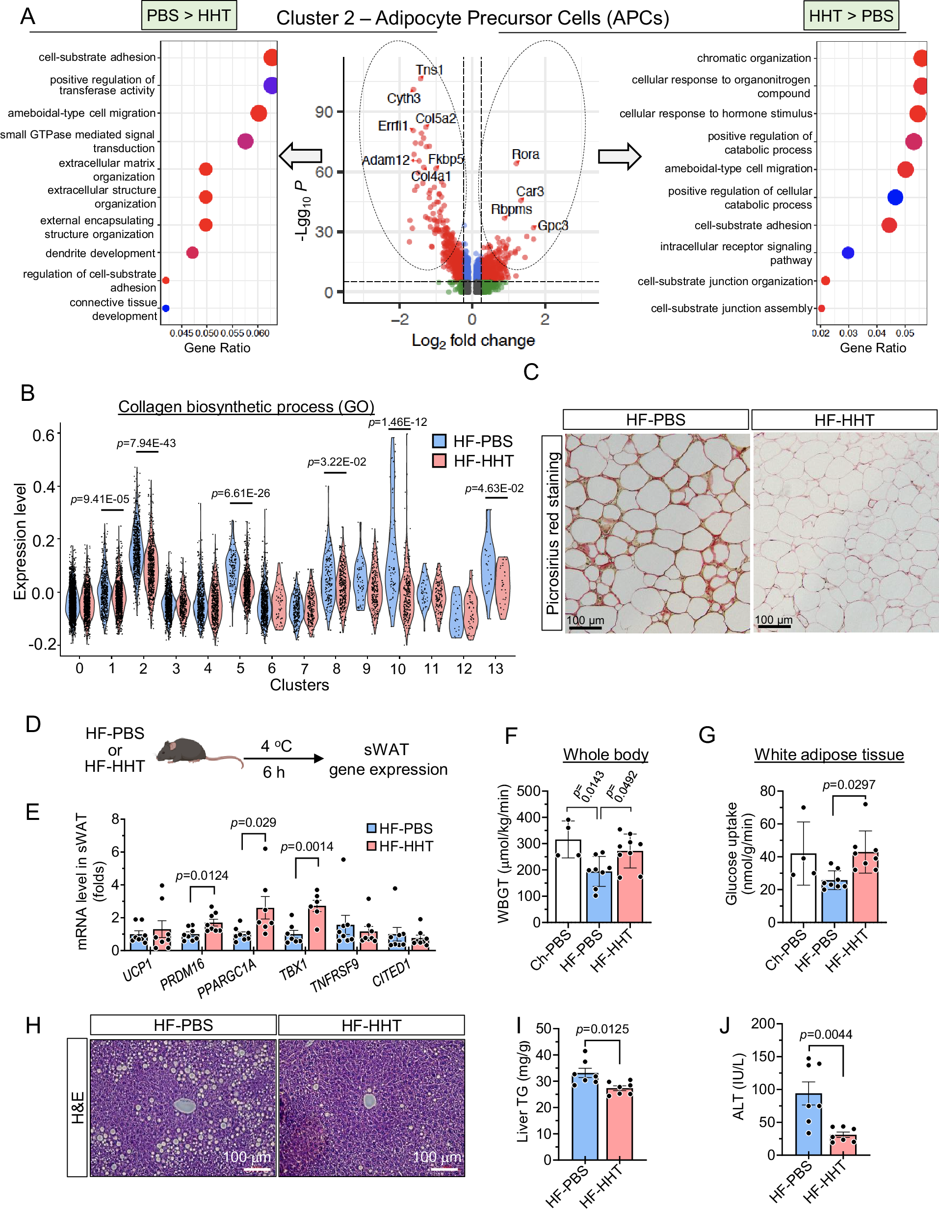
Fig. 5: HHT treatment reduces fibro-inflammatory signatures in adipocyte precursor cells and improves insulin resistance.

Male mice were fed a high-fat diet (HF) for 6 weeks and then treated with HHT or PBS for 8 weeks while remaining on HF. Pooled epididymal white adipose tissue (eWAT) was analyzed by single nucleus RNA sequencing (snRNA-seq). A Gene ontology enrichment analysis of differentially expressed genes (DEGs) adipocyte precursor cells (APCs, Cluster 2). DEGs were identified using Seurat’s MAST hurdle model with a likelihood ratio test, and p values (middle panel) were Bonferroni-adjusted across all genes. Gene ontology enrichment was performed using a one-sided test with false discovery rate (FDR) correction. B Module score analysis of genes associated with collagen biosynthetic process across all clusters. C Fibrosis-specific (Picrosirius red) staining of eWAT frm PBS- or HHT-treated mice. D Male mice were exposed to 4 °C for 6 h with ad libitum access to food and water, after which subcutaneous WATs (sWATs) were collected for gene expression analysis. E Expression of browning-related genes in (n = 8 for Ucp1, Prdm16, Tnfrsf9, and Cited1 in both HF-PBS and HF-HHT groups, and Ppargc1a in HF-PBS group; n = 7 for Tbx1 in HF-PBS and Ppargc1a in HF-HHT; n = 6 for Tbx1 in HF-HHT). Whole-body and eWAT insulin sensitivity were assessed by hyperinsulinemic-euglycemic clamp in HF-fed obese mice treated with HHT (F–G). F Whole body glucose turnover (WBGT) (n = 4 for Ch-PBS, n = 8 for HF-PBS, n = 9 for HF-HHT). G Glucose uptake in eWAT (n = 4 for Ch-PBS, n = 8 for each HF group). H Liver histology assessed by hematoxylin and eosin staining. I Hepatic triglyceride levels (n = 7 per group). J Plasma alanine aminotransferase (ALT) levels (n = 7 per group). Data are presented as means ± SEM and analyzed by one-way ANOVA followed by a post-hoc test when comparing more than two groups or two-tailed Student’s t test when comparing two groups. Ch, chow diet; CITED1, Cbp/P300 interacting transactivator with Glu/Asp rich carboxy-terminal domain 1; HHT, homoharringtonine; PBS, phosphate-buffered saline. Illustration created in part (D) with BioRender (https://BioRender.com/y2s7wj2).