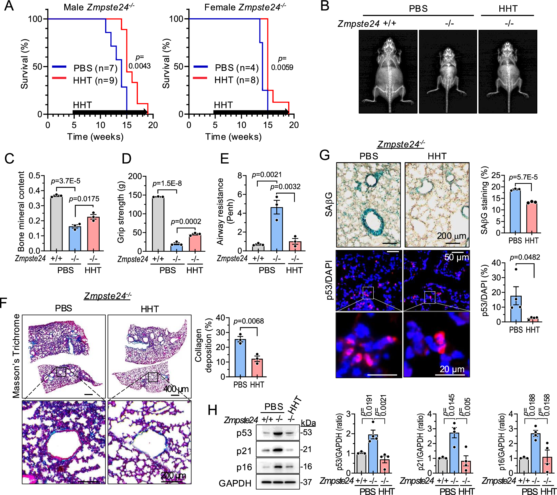
Fig. 8: HHT improves aging phenotypes in Zmpste24-/- progeroid mice.

Zmpste24-/- mice (5 weeks old) were injected with HHT or PBS intraperitoneally once a week. A Survival curves of male and female Zmpste24-/- mice. The significance of the survival curves was assessed using the two-sided Gehan-Breslow-Wilcoxon test. B, C Representative DEXA images and bone mineral content of male Zmpste24-/- mice (n = 3 in each group). D Grip strength in male Zmpste24-/- mice (n = 3 in each group). E Airway resistance measured by whole-body plethysmography in male Zmpste24-/- mice (Penh, n = 3 in each group). F Histological analysis after Masson’s trichrome (MT) staining of the lung tissues of male Zmpste24-/- mice (n = 3 in each group). Scale bar, 400 μm (top panel) or 200 μm (bottom panel). G Representative images of senescence-associated β-galactosidase (SAβG) staining and quantification (n = 3 in each group), and p53 immunofluorescence staining with quantification (n = 4 in each group) in lung tissues of male Zmpste24-/- mice. H Expression levels of senescence-associated proteins (p53, p21, and p16) (n = 3 for PBS-treated Zmpste2+/+ mice; n = 4 for all other groups). Values are presented as means ± SEM. Data were analyzed via one-way ANOVA followed by a post-hoc test or via two-tailed Student’s t test except for A. GAPDH, glyceraldehyde 3-phosphate dehydrogenase; HHT, homoharringtonine; PBS, phosphate-buffered saline.