Fig. 2: Neural signatures of option valuation and action selection in the ventral striatum.
From: Role of the primate ventral striatum as a neural hub bridging option valuation and action selection

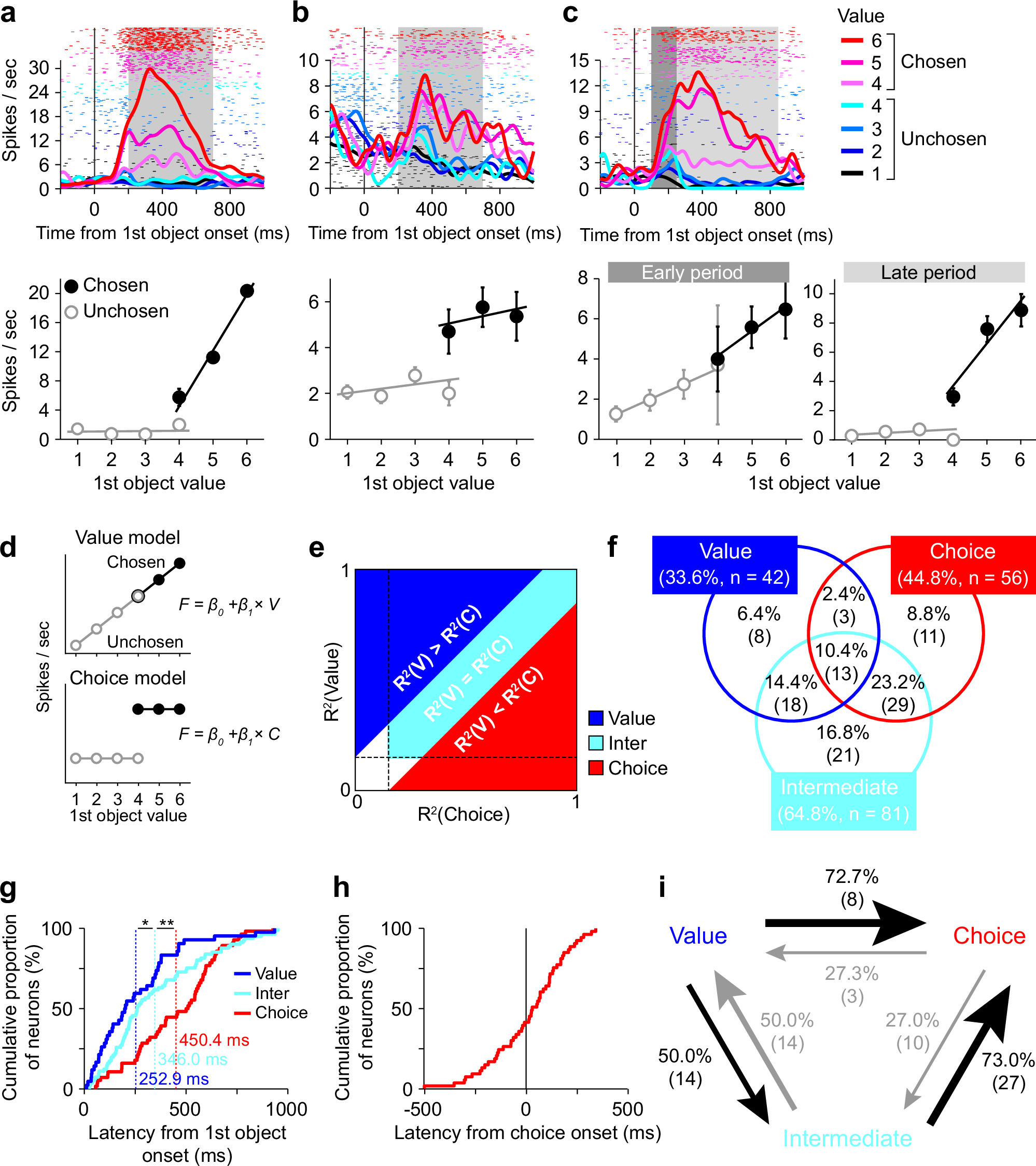
a–c Activity of three representative ventral striatum neurons (n = 298 trials in (a); n = 347 trials in (b); n = 345 trials in (c)). Top, spike density functions (SDFs) and raster plots aligned at the first object onset are shown for each value and for chosen and unchosen trials. Gray shaded areas indicate the time window to calculate the magnitude of neuronal activity. Bottom, magnitude of neuronal activity plotted against the first object value shown for chosen (filled black circles) and unchosen trials (open gray circles). Error bars indicate SEM. d Value and choice models in the model comparison analysis. e Schematic diagram of the model comparison analysis to identify value-modulated (blue), intermediate (cyan), and choice-modulated signals (red). f Proportion of neurons with value-modulated, intermediate, and choice-modulated signals. Numbers in parentheses indicate the number of neurons. g Cumulative histograms of the latencies of the value-modulated, intermediate, and choice-modulated signals aligned at the onset of the first object. The averaged latencies were described. Single and double asterisks indicate a significant difference between the latencies (p = 0.03 and 0.004, respectively; two-tailed Wilcoxon signed-rank test). h Cumulative histograms of the latencies of the choice-modulated signal aligned at the onset of the monkey’s choice action (i.e., button release). i Transition probability among the value-modulated, intermediate, and choice-modulated signals of the neurons that represent at least two of these signals. The directions of signal transition are indicated by an arrow. The size of the arrow represents the size of the transition probability. Numbers in parentheses indicate the number of neurons.