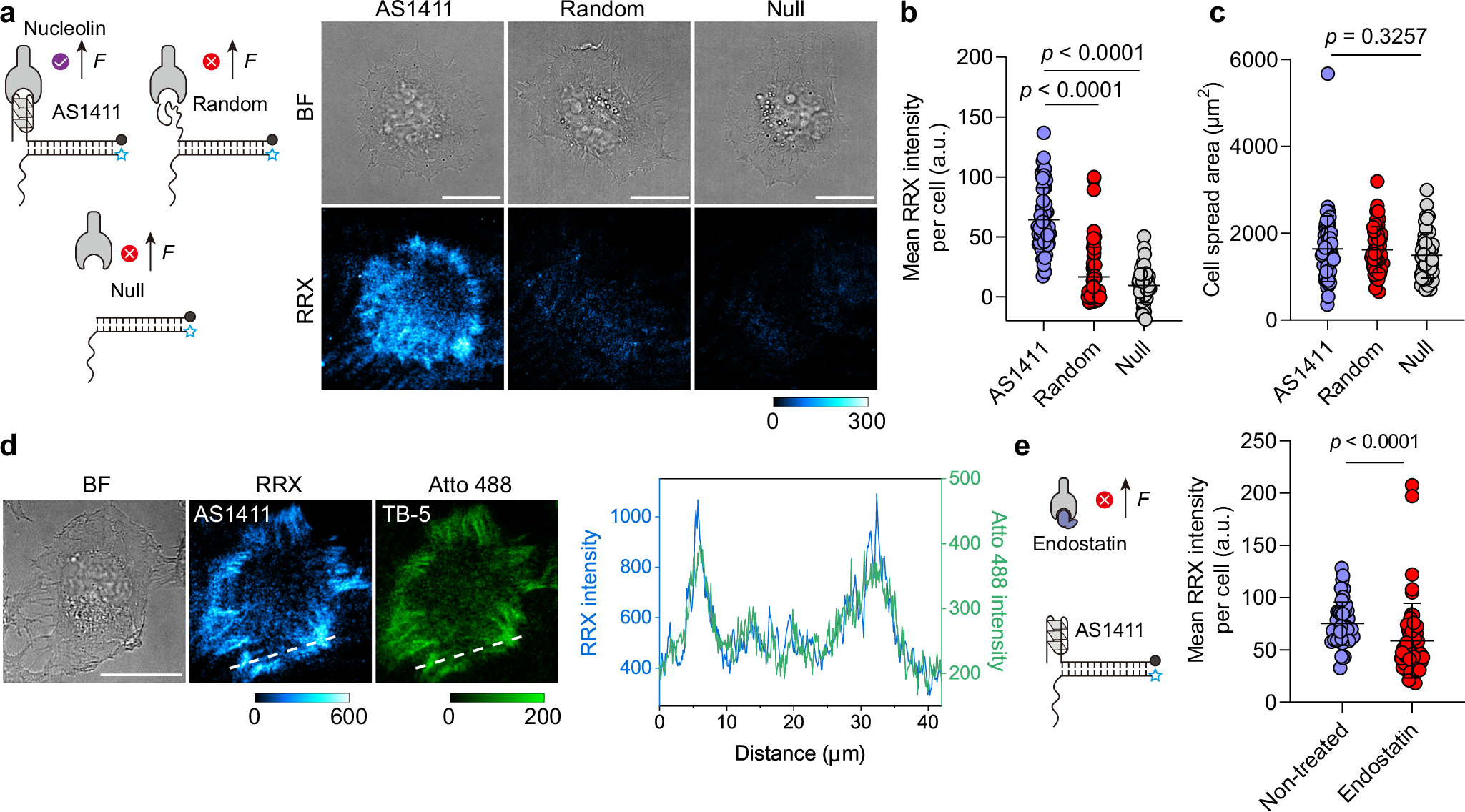
Fig. 2: Specific aptamer–receptor recognition is required for mechanosensing by aptamer-based MPs.

a Schematic and representative TIRF images of HeLa cells cultured on surfaces functionalized with AS1411 aptamer, a randomized sequence, or no ligand. b, c Quantification of mean fluorescence intensity per cell (b) and cell spreading area (c) for HeLa cells on each surface. n = 54 cells from 3 replicates. d Representative brightfield and fluorescence images (TIRF mode) of HeLa cells cultured on surfaces functionalized with a 1:1 ratio of AS1411 and TB-5 MPs. Line profile shows colocalization of AS1411 and TB-5 mechanosignals. e Scheme and quantification of mean fluorescence intensity per cell of HeLa cells without and with endostatin blocking (25 µg/mL) on AS1411 MP surfaces. n = 45 (control), 54 (blocked) cells from 3 replicates. Statistics (b, c): Kruskal-Wallis test with Dunn’s multiple comparisons, e Two-tailed, Mann-Whitney test. All graphs, except (d) are presented as mean ± s.d. a.u., arbitrary units. Scale bars = 20 µm. Source data are provided as a Source Data file.