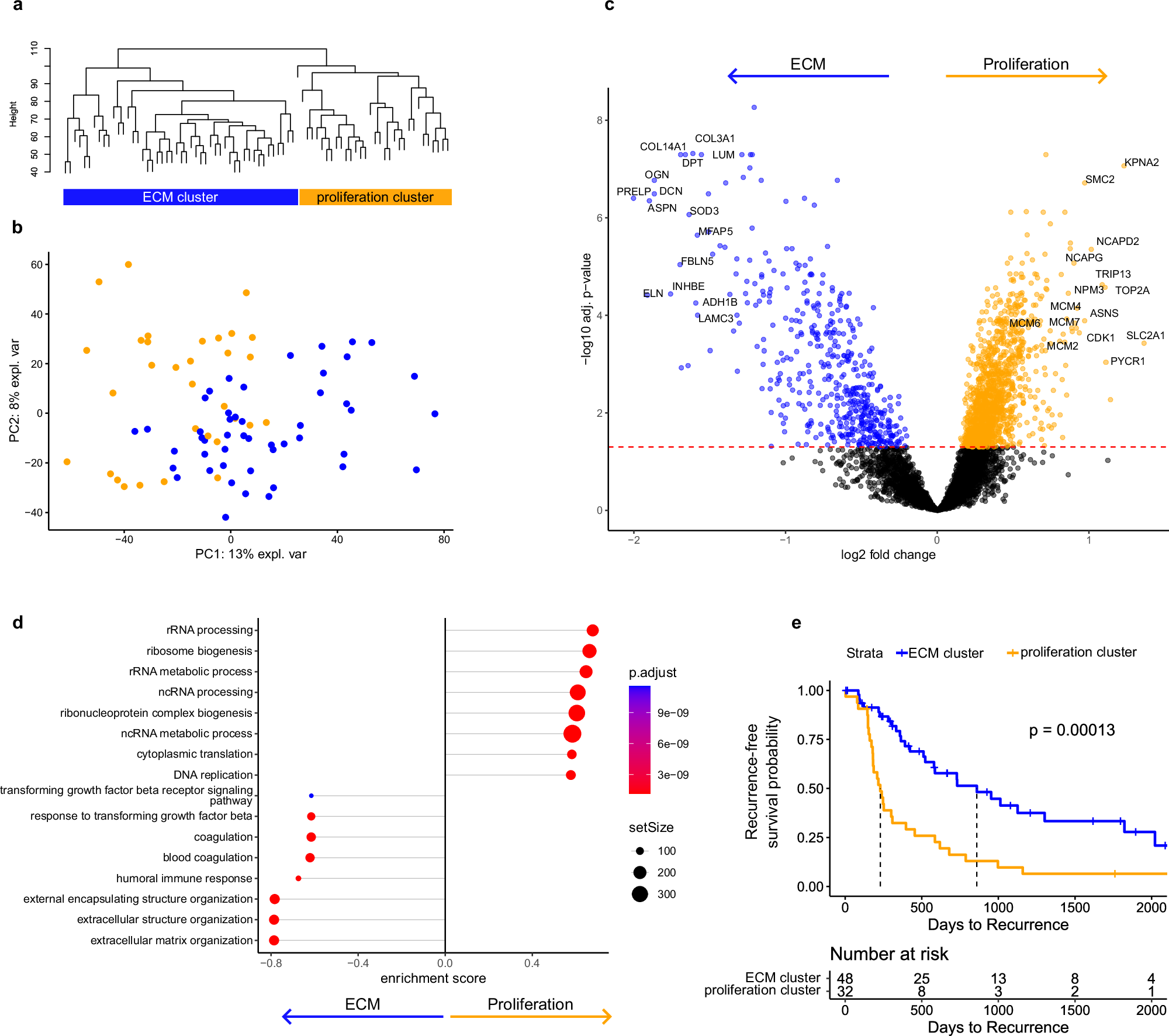
Fig. 3: Hierarchical clustering.

a Hierarchical clustering of tumor samples. b Principal component analysis (PCA). Dots colored in orange represent the proliferation cluster, and dots colored in blue represent the ECM cluster. c Volcano plot of differentially expressed proteins. Log-fold changes and moderated two-sided t-tests were obtained using limma linear models with Benjamini–Hochberg false discovery rate correction. Dots colored in orange (proliferation cluster; n = 32) or blue (ECM cluster; n = 48) lie above the Benjamini-Hochberg-adjusted significance threshold. d Gene Ontology (Biological Process) gene set enrichment analysis (GSEA) of differentially regulated biological processes between both clusters. The top 16 terms are shown. Significance of GSEA items was determined by a permutation test implemented in clusterProfiler with Benjamini–Hochberg-based multiple testing correction. Color indicates adjusted p-value, and point size indicates set size. e Kaplan–Meier curve incl. log-rank test comparing TTR distribution between ECM (in blue) and proliferation cluster (in orange). Source data are provided as a Source Data file.