Fig. 2: Integration of simulated multi-omics data using SMART for accurate spatial region identification.
From: SMART: spatial multi-omic aggregation using graph neural networks and metric learning

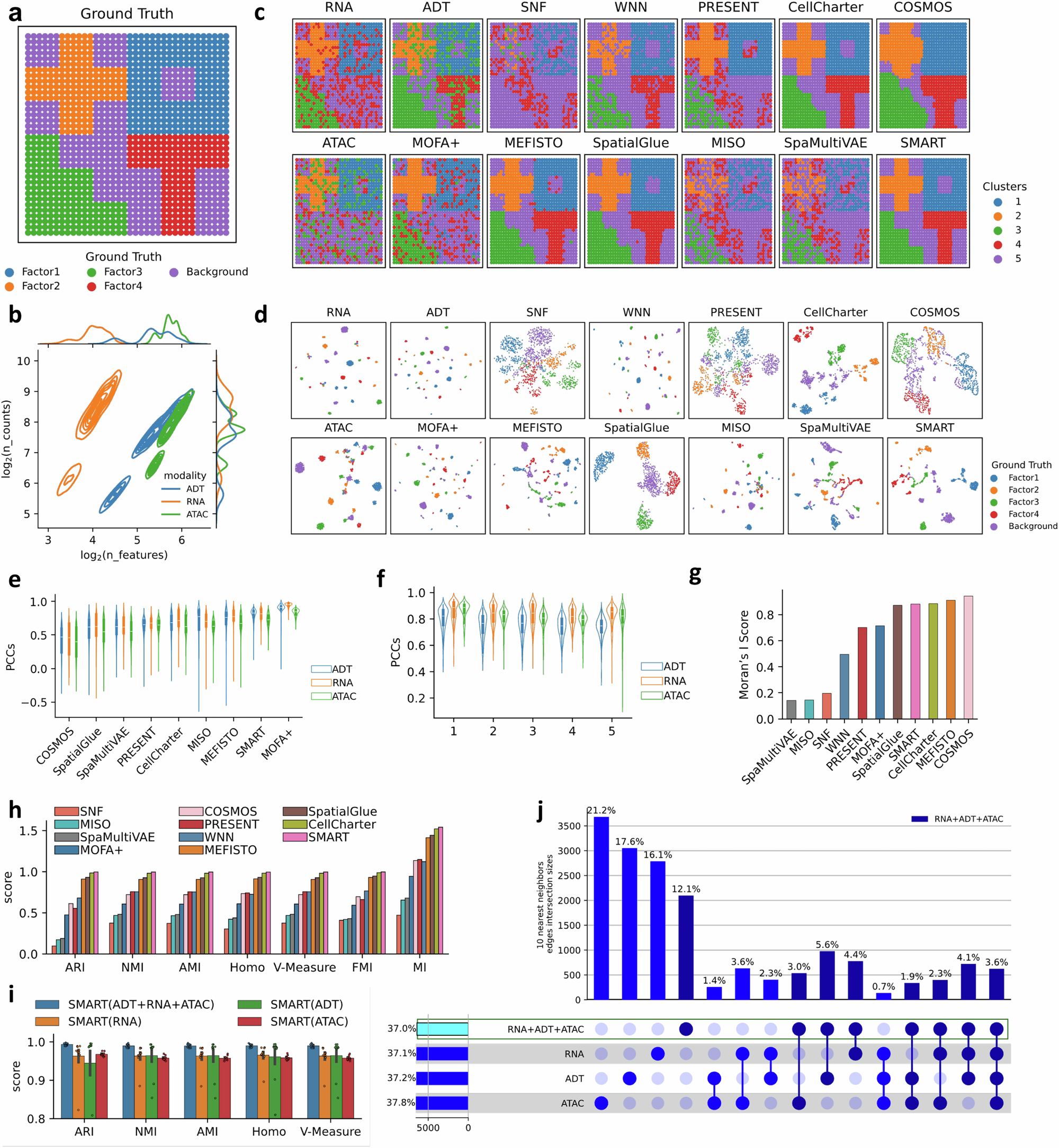
a Ground truth spatial domains of the simulated data. b Joint distribution map of expression data across the three omics. c Clustering results based on PCA features from RNA, ADT, and ATAC, compared with spatial multi omics integration methods. d Umap plots with ground truth based on PCA features from RNA, ADT, and ATAC, compared with spatial multi omics integration methods. e Violin plots of Pearson correlation coefficients (PCCs) between distance matrices derived from the integrated embeddings of different methods and those computed from individual omics (n = number of independent distance matrix correlation computations for each method and modality). The central white dot represents the median, the vertical bar represents the interquartile range (25th–75th percentiles), the violin bounds represent the minima and maxima, and the curvature represents the kernel density estimate of the data distribution. f Violin plots of PCCs between the distance matrix derived from SMART’s integrated embedding and those computed from individual omics across different clusters (n = number of independent distance matrix correlation computations for each cluster and modality). The central white dot represents the median, the vertical bar represents the interquartile range (25th–75th percentiles), the violin bounds represent the minima and maxima, and the curvature represents the kernel density estimate of the data distribution. g Bar plot illustrating Moran’s I scores for different methods. h Bar plot displaying seven evaluation metrics to assess the performance of different methods. i Bar plots of five evaluation metrics evaluating the performance of different omics combinations across ten replicate experiments. Data are presented as mean ± standard error of the mean (n = 10 independent replicate experiments). j UpSet plot showing the edge intersections of nearest-neighbor graphs constructed from embeddings generated by SMART-uniomics and SMART-triomics. Source data are provided as a Source Data file.