Fig. 2: Regulation of cellular pH by VM in the calcifying primary mesenchyme cells (PMCs) of the sea urchin larva.
From: Proton channels govern vesicular carbonate chemistry in mineralizing cells of a marine calcifier

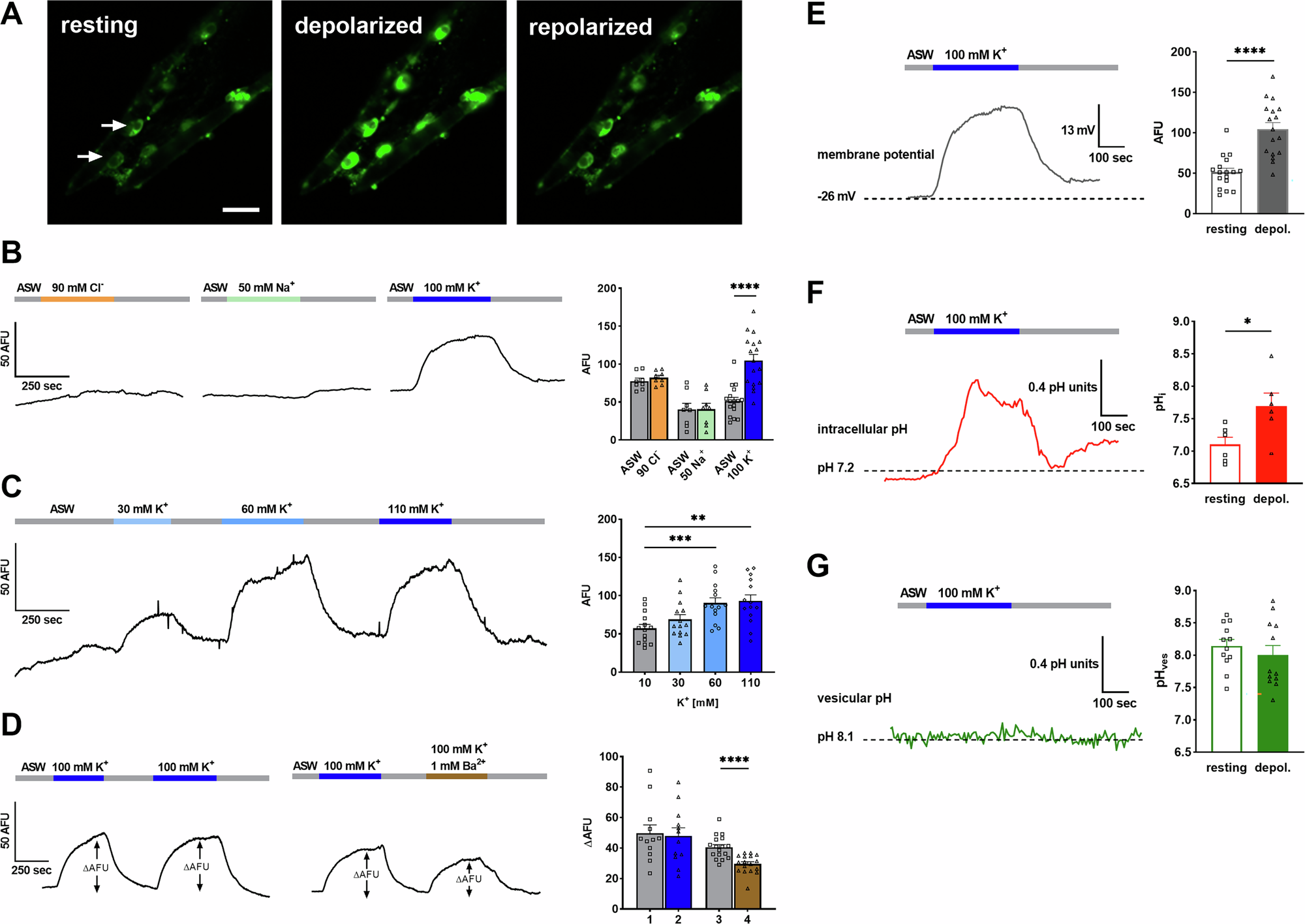
A Representative confocal fluorescence images of PMCs (arrows) containing VM dye DIBAC4 (green) at resting and depolarized states. Scale bar, 10 µm. B Representative traces and measurements of PMC VM intensities as artificial fluorescence units (AFUs) during changes in extracellular Cl− (N = 8), Na+ (N = 8), and K+ (N = 17) concentrations. Values presented for individual cells as mean ± SEM, unpaired t-test, ****P < 0.0001. C Representative traces and measurements of PMC plasma membrane depolarization intensities by different extracellular [K+]. Values presented for individual cells as mean ± SEM (N = 14), unpaired t-test, ***P = 0.0008, **P = 0.001. D Representative traces and measurements of changes in PMC plasma membrane depolarization intensity in the presence of K+ channel blocker Ba2+. Sequential measurements with 100 mM [K+] and 100 mM [K+] (N = 12), sequential measurements with 100 mM [K+] and 100 mM [K+] + Ba2+ (N = 17).Values presented for individual cells as mean ± SEM, unpaired t-test, ****P < 0.0001. E–G Representative traces and measurements of VM, pHi, and pHves during PMC depolarization. Values presented for individual cells as mean ± SEM (N = 17 for (E), 6 for (F), 12 for (G), unpaired t-test, ****P < 0.0001, *P = 0.0269.