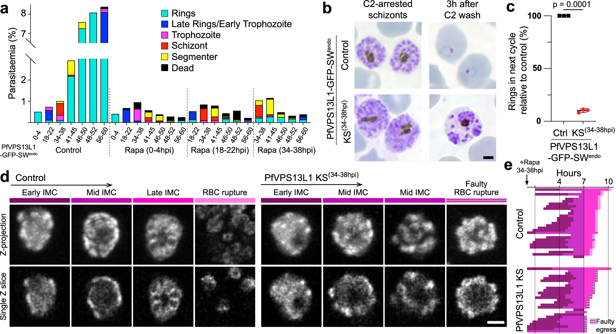
Fig. 7: PfVPS13L1 is essential during IMC formation.

a Parasite growth and stage progression assay in synchronous parasites (4 h stage window) upon PfVPS13L1 KS (using the PfVPS13L1-GFP-SWendo parasites (Supplementary Fig. 6b) episomally expressing the Lyn mislocaliser) induced at the indicated time points based on Giemsa smears (representative images are shown in Supplementary Fig. 11a). b–c Representative example Giemsa smears (b) and quantification (c) of rings produced after PfVPS13L1 KS (rapalog added at 34-38hpi) in comparison to no rapalog controls. Compound 2 was used to arrest segmenters in both conditions and rings assessed after wash out (n = 3 independent experiments; black lines, mean with SD; p-value, two-tailed paired t test). d Representative maximum intensity projections and single Z-slices of selected time points of 3D-timelapse imaging of PfVPS13L1-GFP-SWendo parasites episomally expressing Halo-PhIL1 (IMC) in control and PfVPS13L1 KS (+rapa) schizonts. PfVPS13L1 mislocalization triggered at 34-38hpi schizonts, imaging (20 min interval) started at 36-40hpi schizonts. e Quantification of time lapse experiment in (d). IMC development stages [indicated in (d)] were classified in each imaged schizont (n=29 and 27 cells, in control and KS, respectively, from 2 independent experiments) and progression represented graphically. Faulty egress: RBC rupture with merozoites not egressing or remaining attached to a large residual body. Scale bars, 2 µm.