Fig. 2: PM-CRAB counteracts aberrant activity of the Stormorken syndrome (SS)-associated STIM1 mutant in mammalian cells and zebrafish embryos.
From: Engineering of genetically encoded programmable calcium channel inhibitory binders

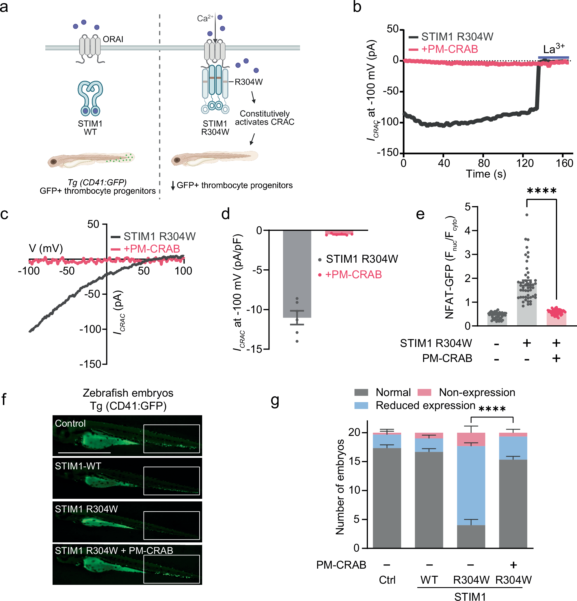
a Schematic of the Stormorken syndrome-associated STIM1 R304W mutation, which constitutively activates CRAC channels and reduces GFP⁺ thrombocyte progenitors in developing Tg(CD41:GFP) zebrafish embryos, recapitulating thrombocytopenia observed in human patients. Created in BioRender. Liu, X. (2026) https://BioRender.com/enohm3h. b Representative time courses of ICRAC recorded from HEK293T cells transiently co-expressing ORAI1 with STIM1 R304W, in the absence (black) or presence (red) of PM-CRAB (black). ICRAC was elicited by passive depletion of intracellular Ca2+ stores using 10 mM BAPTA in the recording pipette and measured at a holding potential of −100 mV. c Current-voltage (I-V) relationships of steady-state ICRAC in HEK293T cells transiently expressing STIM1 R304W with (red) or without PM-CRAB (black). d Normalized current densities at −100 mV in HEK293T cells transiently expressing STIM1 R304W with (red) or without PM-CRAB (black). Data are shown as mean ± sem. n = 5 cells from three independent biological replicates. **** P < 0.0001 (Welch’s t-test). e Quantification of nuclear GFP intensities in HeLa cells stably expressing NFAT1-460-GFP and transiently co-expressing STIM1 R304W, with or without PM-CRAB. Data are shown as mean ± sem. n = 50 cells from three independent biological replicates. **** P < 0.0001 (Two tailed Welch’s t-test). f Lateral views of Tg(CD41:GFP) zebrafish embryos injected with mRNAs encoding WT or R304W STIM1, with or without mCh-PM-CRAB. White boxes indicate regions used to monitor thrombocyte progenitor numbers. Scale bar, 500 μm. g Quantification of the portion of embryos exhibiting GFP-positive thrombocyte progenitors. Data are shown as mean ± sem. n = 3 independent biological replicates with 20 embryos analyzed per group in each experiment. **** P < 0.0001 (Two-tailed chi-square test). Source data are provided as a Source Data file.