Fig. 3: Oligomeric CRABs differentially inhibit CRAC channel activity and downstream signaling.
From: Engineering of genetically encoded programmable calcium channel inhibitory binders

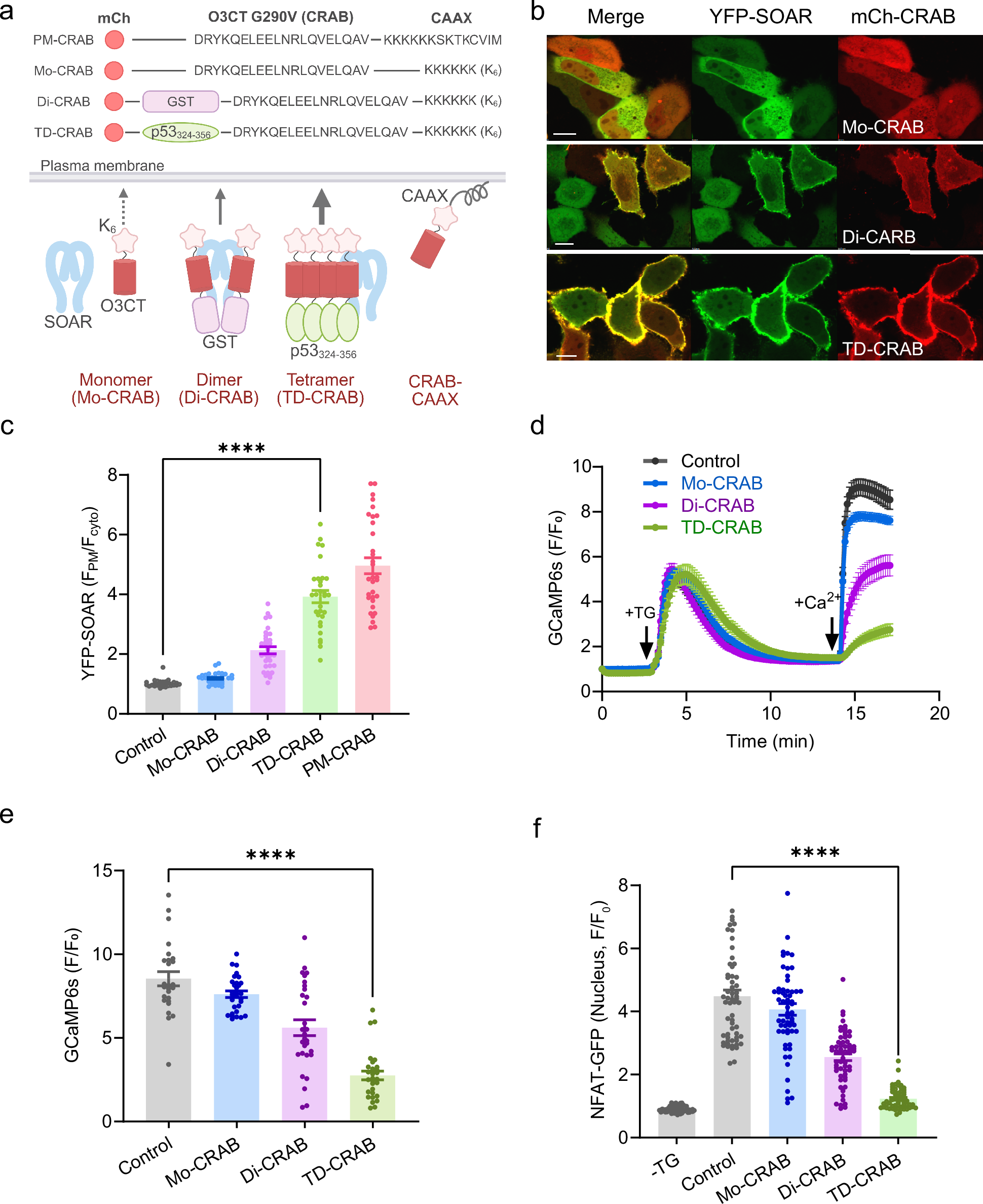
a Domain architecture and amino acid sequences of PM-CRAB and its truncated variant (top), and schematic design of oligomeric CRAB constructs (bottom). Monomeric, dimeric, and tetrameric CRAB constructs were generated by fusing CRAB to mCherry, mCherry-GST, or mCherry-p53 tetramerization domain (TD), respectively. Created in BioRender. Liu, X. (2026) https://BioRender.com/enohm3h. b Confocal images of HeLa cells co-expressing YFP-SOAR and the indicated mCh-tagged oligomeric CRAB constructs. Scale bar, 10 µm. c Quantification of PM-to-cytosol fluorescence intensity ratios (FPM/FCyto) of YFP-SOAR in HeLa cells expressing YFP-SOAR alone (Control) or co-expressing the indicated mCh-tagged oligomeric CRAB constructs or mCh-PM-CRAB. Data are shown as mean ± sem. n = 28 cells from three independent biological replicates. **** P < 0.0001, (Two tailed Welch’s t-test). d Monitoring TG-induced Ca2+ influx in HeLa cells stably expressing GCaMP6s and transiently co-expressing the indicated mCh-tagged oligomeric CRAB constructs. Data are shown as mean ± sem. n = 40 cells from three independent biological replicates. e Quantification of peak GCaMP6s intensities of cells shown in panel (d). Data are shown as mean ± SEM. n = 40 cells from three independent biological replicates. **** P < 0.0001, (Two tailed Welch’s t test). f Quantification of nuclear GFP intensities in HeLa cells stably expressing NFAT1-460-GFP (Control) and transiently co-expressing the indicated mCh-tagged oligomeric CRAB constructs following TG treatment. Data are shown as mean ± sem. n = 60 cells from three independent biological replicates. **** P < 0.0001, (Two tailed Welch’s t-test). Source data are provided as a Source Data file.