Fig. 4: Engineering of light-switchable CRAB for reversible control of the CRAC channel and its downstream activities.
From: Engineering of genetically encoded programmable calcium channel inhibitory binders

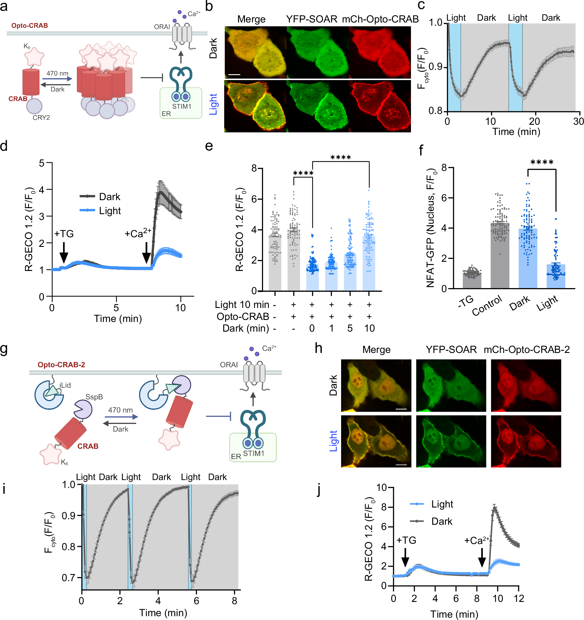
a Schematic of the Opto-CRAB design and its light-dependent inhibition of Ca2+ influx through CRAC channels. The photolyase-homology domain of cryptochrome 2 (CRY2) is fused to the N-terminus of Mo-CRAB (termed Opto-CRAB). Upon blue light illumination, CRY2 undergoes oligomerization and promotes Opto-CRAB binding to the SOAR domain of STIM1, thereby preventing STIM1-ORAI1 coupling and consequent Ca2+ flux across the PM. Created in BioRender. Liu, X. (2026) https://BioRender.com/enohm3h. b Confocal images of HeLa cells co-expressing YFP-SOAR (green) and mCh-Opto-CRAB (red) with or without blue light exposure. In the dark (top), both proteins are evenly distributed in the cytosol. Upon blue light stimulation (470 nm; 4 mW/mm2), both proteins co-localize at the PM (bottom). Scale bar, 10 µm. c Quantification of cytosolic clearance of mCh-Opto-CRAB following two light-dark cycles. Data were fit to a single exponential function, yielding half-lives of 0.5 min (ON) and 3.2 min (OFF). Data are shown as mean ± sem. n = 11 cells from three independent biological replicates. d TG-induced Ca2+ influx in HeLa cells stably expressing R-GECO1.2 and transiently co-expressing Opto-CRAB under the indicated dark/light conditions. Data are shown as mean ± sem. n = 24 cells from three independent biological replicates. e Quantification of peak R-GECO1.2 intensities of HeLa cells stably expressing R-GECO1.2 and transiently co-expressing Opto-CRAB following TG treatment under the indicated light/dark conditions. Cells were exposed to blue light to activate Opto-CRAB and subsequently returned to the dark for varying durations to allow recovery. At each dark time point, cells were stimulated with TG to induce Ca2+ entry. Data are shown as mean ± sem. n = 89 cells from three independent biological replicates. **** P < 0.0001 (Two tailed Welch’s t-test). f Quantification of nuclear GFP intensities in HeLa cells stably expressing NFAT1-460-GFP (control) and transiently co-expressing the Opto-CRAB following TG treatment, with or without blue light stimulation. Data are shown as mean ± sem. n = 100 cells from three independent biological replicates. **** P < 0.0001, (Two tailed Welch’s t-test). g Schematic of the Opto-CRAB-2 design. CRAB is fused to SspB, while LOV2 is fused to SsrA (iLID) and anchored to the PM via a CAAX motif. In the dark, SsrA is buried in LOV2, preventing SspB-CRAB binding. Blue light (470 nm; 4 mW/mm2) exposes SsrA, enabling the recruitment of SspB-CRAB toward the PM to competitively suppress STIM1-ORAI1 coupling. Created in BioRender. Liu, X. (2026) https://BioRender.com/enohm3h. h Confocal images of HeLa cells co-expressing YFP-SOAR (green) and mCh-Opto-CRAB-2 (red) with or without blue light stimulation (470 nm; 4 mW/mm2). Scale bar, 10 µm. i Quantification of cytosolic clearance of mCh-Opto-CRAB-2 in HeLa cells shown in panel (h) following two repeated light-dark cycle stimulations. The data were fit using a single exponential function, with the half-life time determined to be 8.2 sec (ON) and 37.8 sec (OFF), respectively. Data are shown as mean ± sem. n = 28 cells from three independent biological replicates. j Monitoring TG-induced Ca2+ influx in HeLa cells stably expressing R-GECO1.2 and transiently co-expressing Opto-CRAB-2 in the dark (black) or under blue light exposure (blue). Data are shown as mean ± sem. n = 40 cells from three independent biological replicates. Source data are provided as a Source Data file.