Fig. 5: Design of Chemo-CRAB to conditionally inhibit CRAC channel activity in mammalian cells and in a zebrafish model of Stormorken Syndrome.
From: Engineering of genetically encoded programmable calcium channel inhibitory binders

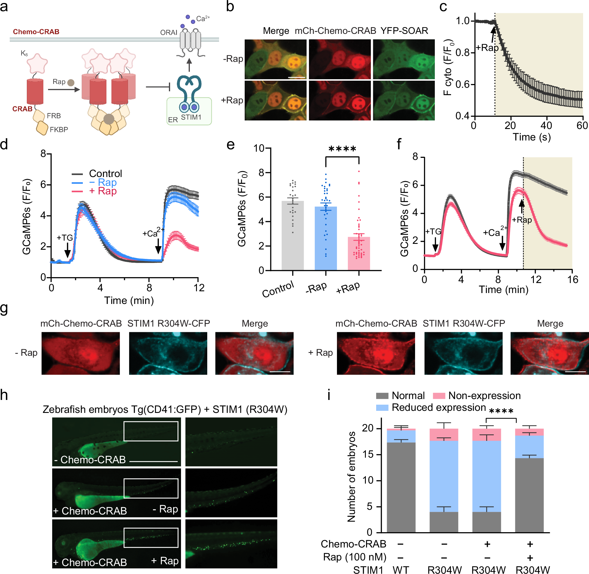
a Schematic of the Chemo-CRAB design and rapamycin-dependent inhibition of Ca2+ influx through CRAC channels. Upon rapamycin treatment, FRB-FKBP heterodimerization induces Chemo-CRAB oligomerization, which binds STIM1-SOAR and disrupts STIM1-ORAI coupling, ultimately inhibiting Ca2+ influx through endogenous ORAI channels. Created in BioRender. Liu, X. (2026) https://BioRender.com/enohm3h. b Confocal images of HeLa cells co-expressing YFP-SOAR (green) and mCh-Chemo-CRAB (red) with or without rapamycin. Scale bar, 20 µm. c Quantification of cytosolic clearance of mCh-Chemo-CRAB after rapamycin addition. Single exponential fitting yielded a half-life of 13.9 sec. Data are shown as mean ± sem. n = 28 cells from three independent biological replicates. d TG-induced Ca2+ influx in HeLa cells stably expressing GCaMP6s and transiently co-expressing Chemo-CRAB or an empty vector (control), with or without rapamycin pre-treatment. Data are shown as mean ± sem. n = 25 cells from three independent biological replicates. e Quantification of peak GCaMP6s signals from panel (d). Data are shown as mean ± sem. n = 25 cells from three independent biological replicates. **** P < 0.0001 (Two tailed Welch’s t-test). f TG-induced Ca2+ influx in HeLa cells stably expressing GCaMP6s and transiently co-expressing Chemo-CRAB. Rapamycin was applied at the SOCE peak to induce Chemo-CRAB multimerization, resulting in a rapid reduction in Ca2+ signals (pink) compared with control (gray). n = 45 cells from three independent biological replicates. g Confocal images of HeLa cells co-expressing mCh-Chemo-CRAB (red; left) and the R304W STIM1-CFP mutant (cyan; middle) with or without rapamycin treatment. Representative images selected from three independent biological replicates. Scale bar, 10 µm. h Lateral views of Tg(CD41:EGFP) zebrafish embryos co-expressing the constitutively-active STIM1 R304W mutant, with or without Chemo-CRAB, under rapamycin-free or rapamycin-treated (100 nM) conditions. White boxes highlight areas with prominent changes in thrombocyte progenitors, shown at higher magnification. Scale bar, 500 μm. i Quantification of embryos exhibiting GFP-positive thrombocyte progenitors. Data are shown as mean ± sem. n = 3 independent biological replicates with 20 embryos analyzed per group in each experiment. **** P < 0.0001 (Two tailed Chi-square test). Source data are provided as a Source Data file.