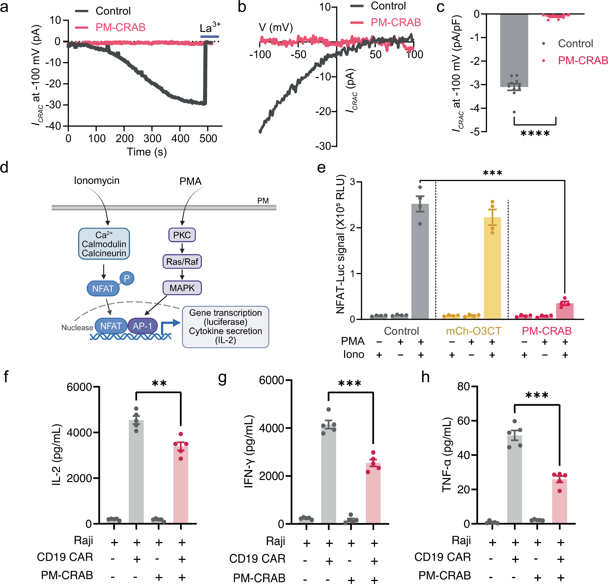
Fig. 7: Chemo-CRAB enables chemogenetic immunomodulation.
From: Engineering of genetically encoded programmable calcium channel inhibitory binders

a Representative time courses of ICRAC recorded from Jurkat T cells stably expressing either mCh-PM-CRAB (red) or the empty vector (black). ICRAC was elicited by passive depletion of intracellular Ca2+ stores using 10 mM BAPTA in the recording pipette and measured at a holding potential of −100 mV. b Current-voltage relationships of stable ICRAC in Jurkat cells stably expressing either mCh-PM-CRAB (red) or the empty vector (black). c Normalized current densities of Jurkat cells stably expressing either mCh-PM-CRAB (red) or the empty vector (black). Data are shown as mean ± sem (n = 9- cells from three independent biological replicates). **** P < 0.0001 (Two tailed Welch’s t-test). d Schematic of NFAT and AP-1 dependent transcriptional activation stimulated by ionomycin and PMA. Ionomycin induces Ca2+/calcineurin-dependent NFAT activation, while PMA activates the Ras/Raf MAPK pathway to stimulate AP-1. Together, NFAT and AP-1 cooperatively promote the transcription of genes such as the luciferase reporter and cytokines such as IL-2. Created in BioRender. Liu, X. (2026) https://BioRender.com/enohm3h. e Quantification of NFAT-dependent luciferase (NFAT-Luc) activity in Jurkat T cells expressing the indicated constructs (empty vector, O3CT, or PM-CRAB). Cells were left unstimulated or treated with PMA, ionomycin, or PMA + ionomycin as indicated. Luciferase activity is shown as relative light units (RLU). Data are shown as mean ± sem from three independent biological replicates. *** P = 0.0001 (Two tailed Welch’s t-test). f–h Quantification of cytokine production in primary human CD3+ T cells co-expressing CD19-CAR and either PM-CRAB or an empty vector control. Cells were co-cultured with CD19-positive Raji cells to induce CAR-mediated activation of T cells. The levels of IL-2 (f), IFN-γ (g), and TNF-α (h) in the supernatants were measured by ELISA. Data are shown as mean ± sem from three independent biological replicates. (f) **P = 0.0017 (g) ***P = 0.0001 (h) ***P = 0.0002 (Welch’s t test). Source data are provided as a Source Data file.