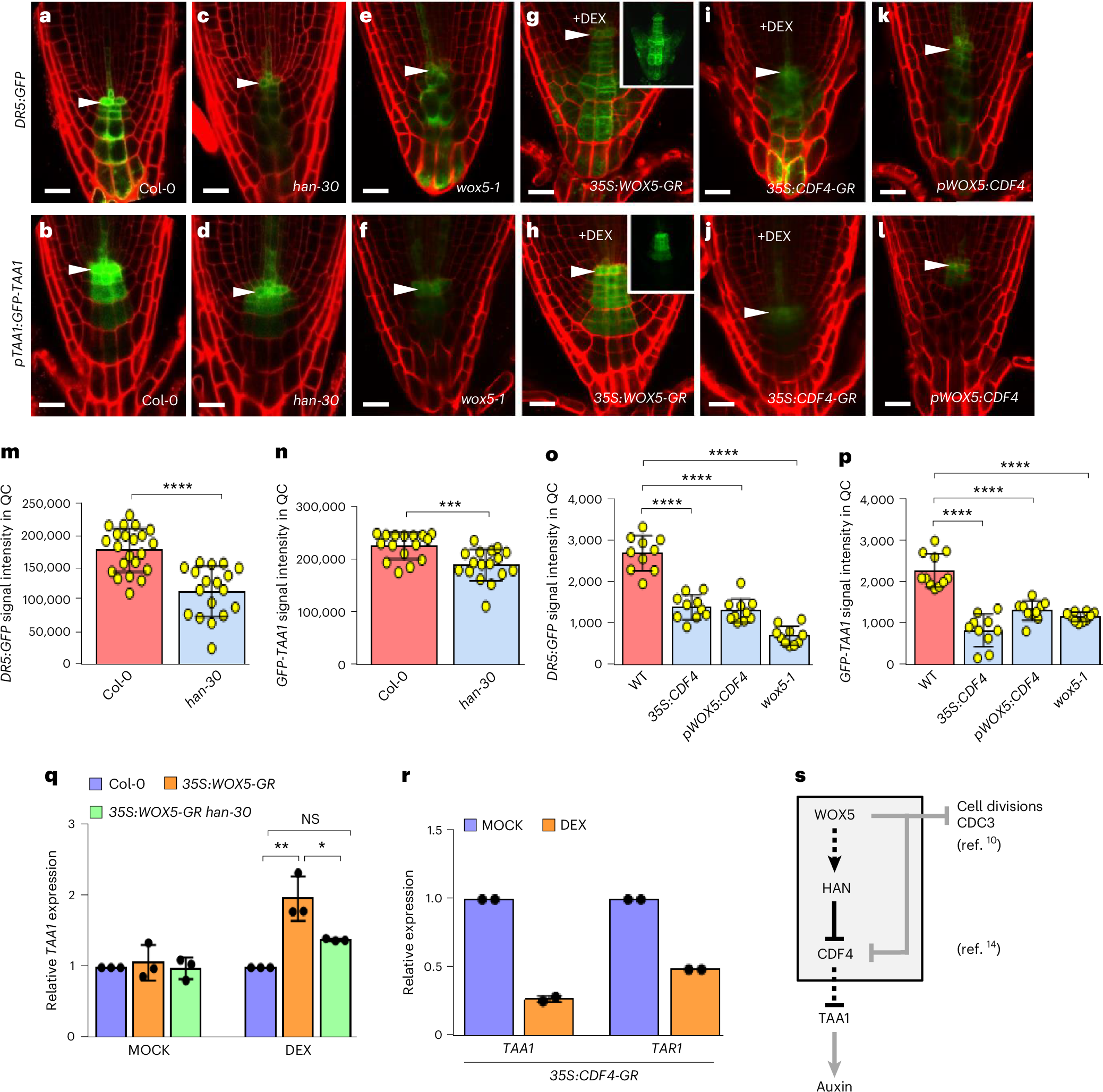
Fig. 6: The WOX5/HAN/CDF4 cFFL regulates local auxin biosynthesis and response in the CSC niche.

a–l, Auxin response measured by DR5:GFP (upper panel) and expression of the auxin biosynthesis reporter pTAA1:GFP-TAA1 (lower panel) are promoted by WOX5 and HAN and inhibited by CDF4. Representative confocal images of 5-day-old seedlings from a population of at least n > 15 seedlings of Col-0 (a and b), han-30 (c and d), wox5-1 (e and f), 35S:WOX5-GR (g and h), 35S:CDF4-GR (i and j) and pWOX5:CDF4 (k and l). +DEX, 10 μM DEX induction for 24 h. Insets show confocal images of GFP channel. Arrowheads indicate QC position. m–p, Quantification of fluorescence signals of DR5:GFP and pTAA1:GFP-TAA1 in the QC of the indicated genotypes. Data are means ± s.d. of fluorescence intensity in the QC from each indicated genotype. In m, Col-0 n = 22, han-30 n = 18; in n, Col-0 n = 16, han-30 n = 17; in o, all genotypes n = 10; in p, WT n = 11 and all other three genotypes n = 10 roots were analysed. In m, ****P = 2.181 × 10−6; n, ***P = 0.000773 using a two-sided Student’s t-test. In o, ****PWT vs 35S:CDF4 < 0.0001, ****PWT vs pWOX5:CDF4 < 0.0001, ****PWT vs wox5-1 < 0.0001 and in p, ****PWT vs 35S:CDF4 < 0.0001, ****PWT vs pWOX5:CDF4 < 0.0001, ****PWT vs wox5-1 < 0.0001 using one-way ANOVA with Dunnett’s multiple comparisons test. q, Relative transcript levels of TAA1 determined by RT–qPCR in roots of the indicated genotypes after DEX induction. Data are means ± s.d. of 3 independent biological replicates. **PCol-0 vs 35S:WOX5-GR = 0.0015, NSPCol-0 vs 35S:WOX5-GR han-30 = 0.087, *P35S:WOX5-GR vs 35S:WOX5-GR han-30 = 0.0184 using one-way ANOVA with Tukey’s multiple comparisons test. r, Relative transcript levels of TAA1 and TAR1 determined by RT–qPCR in the roots of 35S:CDF4-GR treated for 24 h with either Mock or 10 µM DEX. Data are means ± s.d. of 2 independent biological replicates. s, Model of the function of the WOX5/HAN/CDF4 module in stem cell regulation. Solid lines, direct regulation; dashed lines, indirect regulation. Black lines, this study; grey lines, indicated previous studies. Scale bars, 20 μm.