Abstract
Stem cells in plant meristems are kept undifferentiated by signals from surrounding cells and provide the basis for continuous organ formation. In the stem cell organizer of the Arabidopsis thaliana root, the quiescent centre (QC), the WOX5 transcription factor, functions as a central hub in regulating columella stem cell (CSC) homoeostasis. However, the processes mediating WOX5 function are only poorly understood. Here we identify the transcription factor HAN as a central mediator of WOX5-regulated stem cell maintenance. HAN is required for mitotic quiescence of QC and CSC maintenance and is sufficient to induce ectopic stem cells. WOX5 and HAN repress transcription of the differentiation factor gene CDF4 in a coherent feed-forward loop (cFFL), one output of which is the expression of the auxin biosynthesis gene TAA1 and maintenance of auxin response maxima in the organizer. These findings and mathematical modelling provide a mechanistic framework for WOX5 function in the root stem cell niche.
Similar content being viewed by others
Main
Maintenance of stem cell pluripotency in plants and animals employs similar strategies, including signalling from the surrounding tissues that provide repression of differentiation pathways in the stem cells1,2,3. Plant stem cells are localized in organized niches called meristems, enabling them to form new organs throughout life. In his seminal work on the root meristem about seven decades ago, Frederick Clowes4,5 recognized a group of cells with a reduced mitotic activity that he termed the quiescent centre (QC) and that is surrounded by ‘initials’ (stem cells) from which all cell types of the root are derived. Elegant cell ablation experiments in Arabidopsis suggested the concept of the QC as the stem cell organizer of the root meristem6. Subsequent genetic analyses revealed a complex network of hormones, transcription factors, redox state and signalling pathways that regulate QC identity, its communication with the stem cells and the maintenance of stem cells (for a review, see refs. 1,7,8).
Stem cell organizers in the shoot, root and vascular meristems express specific WUSCHEL-related homeobox (WOX) genes of the evolutionarily youngest WUSCHEL clade to maintain stem cells undifferentiated (for a review, see ref. 1). Furthermore, members of the ancient WOX13 clade are associated with stem cell regeneration in the basal moss Physcomitrium patens9, suggesting WOX genes as universal regulators of plant stem cells. In the Arabidopsis QC, which typically comprises ~4–8 cells, the WOX5 transcription factor functions as a regulatory hub, integrating many regulatory inputs into stem cell regulation (for a review, see ref. 7). As one output, WOX5 directly downregulates the expression of Cyclin D3;3 to keep the QC cells in a relatively quiescent state10, and this regulation is thought to involve direct interaction with the transcription factors BRASSINOSTEROIDS AT VASCULAR AND ORGANIZING CENTER and PLETHORA311,12. In addition to its cell-autonomous function on QC quiescence, WOX5 is essential for QC signalling to keep the underlying (distal) layer of columella stem cells (CSCs) undifferentiated and, redundantly with other factors, also for the proximal stem cells that give rise to vascular and ground tissues13,14. The distal daughter cells of CSC divisions differentiate directly into columella cells (CCs) that accumulate starch grains for gravity sensing, whereas the proximal daughter cells replenish the CSCs. WOX5 promotes CSC pluripotency in part by directly downregulating transcription of the differentiation gene CYCLING DOF FACTOR 4 (CDF4) via recruitment of the Groucho/TUP1-type co-repressor TOPLESS/TOPLESS RELATED and HISTONE DEACETYLASE 19 to the CDF4 promoter and removal of transcriptional-competent-chromatin-associated histone depositions H3K9Ac and H3K14Ac14. On the contrary, a recent report showed that prolonged application of synthetic CLE peptides reduced WOX5 but did not change CDF4 transcription15. However, this treatment also caused WOX5-independent downregulation of CDF4 expression that might mask the WOX5-dependent CDF4 repression.
Several studies indicate a pivotal role of directional transport of the phytohormone auxin and an auxin response maximum in the QC in regulating WOX5 expression16 and root meristem maintenance17,18. However, grafting wild-type shoots on roots largely deficient in auxin biosynthesis neither restored the auxin response maximum in the QC nor stem cell maintenance. In contrast, expression of the auxin biosynthesis gene TRYPTOPHAN AMINOTRANSFERASE OF ARABIDOPSIS 1 (TAA1) in the QC did19, suggesting an important role of local auxin biosynthesis in root meristem regulation.
The GATA3-type transcription factor HANABA TARANU (HAN) functions in several processes that are associated with the control of developmental boundaries, including the boundaries separating proembryo from suspensor, shoot meristem from lateral organs and individual floral organs from each other20,21. However, a role in stem cell regulation has not yet been reported.
WOX5 protein can move from the QC into the CSC layer, resulting in two opposing gradients of the stemness factor WOX5 and the differentiation factor CDF4 in the CSC niche14. However, a recent study suggests that WOX5 movement is not indispensable for CSC maintenance15. Therefore, we hypothesized that WOX5 controls additional undiscovered downstream pathways in stem cell control. Here we use transcriptional profiling of WOX5-induced ectopic CSC-like stem cells to search for novel CSC regulators. We identified HAN as a central mediator of WOX5 in a coherent feed-forward-loop network to regulate stemness in the root stem cell niche and during de novo stem cell induction.
Results
WOX5 induces HAN transcription during stem cell induction
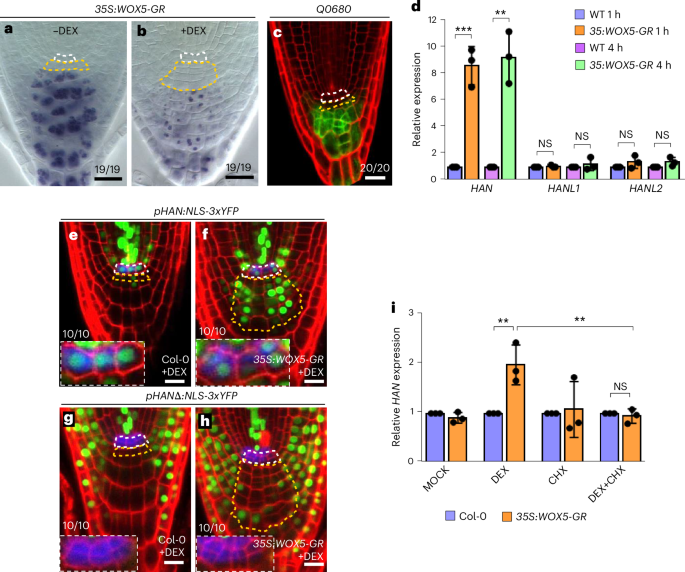
To identify processes that act downstream of WOX5 in regulating stem cell fate, we used induction of 35S:WOX5-GR by application of dexamethasone (DEX), which causes accumulation of cells that are indistinguishable from CSCs concerning their relatively small size, the absence of starch accumulation (Fig. 1a,b), expression of the CSC marker J2341 and downregulation of the differentiated columella cell (CC) marker Q1630/Q0680 (ref. 14). We, therefore, named these cells ‘induced CSCs’ (iCSCs). To determine the transcriptional changes during this event, we isolated protoplasts of CCs marked by Q0680:erGFP expression (Fig. 1c) via fluorescent-activated protoplast sorting. The HAN gene, encoding a GATA3-type Zinc Finger transcription factor, was the most strongly upregulated gene with an 8–9-fold increase at 1 and 4 h after 35S:WOX5-GR induction (Fig. 1d). We confirmed that 35S:WOX5-GR activates HAN transcription during iCSC formation by the upregulation of a pHAN:NLS-3xYFP reporter that harbours nuclear-localized 3xYFP driven from a 7.1 kb DNA fragment upstream of the HAN coding sequence (Fig. 1e,f). Furthermore, we observed that increased HAN mRNA levels after inducing 35S:WOX5-GR expression were abolished by adding the protein biosynthesis inhibitor cycloheximide, indicating that the regulation is indirect (Fig. 1i). Considering the relatively fast upregulation of HAN transcription upon ectopic WOX5 activation, a plausible interpretation is that WOX5 potentiates an activator of HAN transcription.
a,b, DIC images of root tips after Lugol staining of starch grains (blue). 35S:WOX5-GR plants show a normal root tip morphology when uninduced (a) but trigger the formation of columella stem cell-like cells after DEX treatment (b). Images are representative of n = 19 independent roots measured and producing similar results. c, Q0680:erGFP signal marks differentiated CCs and was used to isolate them by FACS. Image is representative of n = 20 independent roots measured and producing similar results. d, Expression of HAN is strongly upregulated in sorted CCs 1 and 4 h after DEX induction of 35S:WOX5-GR, but HAN-like (HANL) genes remain unchanged. Data were normalized to DEX-treated C24 wild type. **P = 0.00183, ***P = 0.000935 using a two-sided Student’s t-test. e,f, pHAN:NLS-3xYFP expression is upregulated in CCs after 24 h DEX treatment of 35S:WOX5-GR (f) compared with Col-0 wild type (e). QC cells are labelled by a pWOX5:erCFP marker (blue). g,h, Expression of pHANΔ530bp:NLS-3xYFP (green) in Col-0 (g) and 35S:WOX5-GR (h) after 24 h DEX treatment. In e–h, images are representative of n = 10 independent roots measured and producing similar results. i, RT–qPCR expression of HAN transcripts in Col-0 and 35S:WOX5-GR after treatment with MOCK, DEX (10 µM), CHX (10 µM) and DEX + CHX (10 µM) for 4 h. Data are means ± s.d. of 3 independent biological replicates. NS, not significant; **PDEX = 0.00414, **PDEX+CHX = 0.00247 using one-way analysis of variance (ANOVA) with Tukey’s multiple comparisons correction. Confocal images (c and e–h) with cell walls stained with propidium iodide (red) and QC cells labelled with pWOX5:erCFP (blue, e–h). The QC (white) and the CSCs/iCSCs (yellow) are outlined. y/x denotes frequencies of observations. Scale bars, 20 μm.
When constructing the pHAN:NLS-3xYFP reporter, we identified a 531-bp-long fragment −5,196 bp/−4,608 bp upstream of the predicted ATG start codon that is essential for the response to 35S:WOX5-GR (Fig. 1g,h), and we further delineated the WOX5-responsive element to the region between −4,911 and −4,608 bp (Extended Data Fig. 1a–d). This finding was surprising because distal regulatory elements that control transcription from such a long distance are commonly found in animals but are less known in plants22,23,24,25. Histone H3K9 acetylation was significantly increased at this site upon WOX5 induction (Extended Data Fig. 1e,f), opposite to the WOX5-induced chromatin changes on its direct target CDF4 (ref. 14). We also noticed increased pHAN∆:nls3xYFP expression in lateral regions of the root tip compared with the non-mutated reporter (compare Fig. 1g,h), suggesting the presence of additional cell type-specific regulatory sites within the deleted 531-bp fragment, which was not investigated further.
Together, these data suggest that during iCSC formation, WOX5 activates the transcription of the HAN gene through a distal regulatory element.
HAN is essential and sufficient for stem cell formation
To address whether HAN function is essential for WOX5-induced iCSC formation, we induced 35S:WOX5-GR in the han-30 mutant26 and observed a strong suppression of iCSC formation (Fig. 2a–c) compared with 35S:WOX5-GR expression in the wild-type background. This indicates that WOX5 activity requires HAN for iCSC formation. Conversely, we asked whether overexpression of HAN alone can trigger iCSC formation. Indeed, induction of HAN overexpression resulted in the formation of several layers of CSC-like cells at the position of CCs, as indicated by the small cell size, the absence of starch granules, the loss of Q0680 CC marker expression (Fig. 2d) and the expanded expression domain of the J2341 CSC marker (Fig. 2e). These phenotypical changes are strikingly similar to the ones caused by overexpression of WOX5 (Fig. 2f,g)14.
a,b, Representative confocal images of 6-day-old roots showing accumulation of starch-positive amyloplasts in the indicated genotypes Col-0, han-30 (a) and 35S:WOX5-GR, 35S:WOX5-GR, han-30 (b) after 24 h of DEX treatment, followed by mPS-PI staining. White arrowheads indicate the CSC layer, red arrowheads the starch grains in the differentiated cell layers and yellow arrowheads the QC position. c, Percentage of roots with starch grains in different layers of the indicated genotypes. *PC5 = 0.0474, ****PQC–C4 < 0.0001 using a two-sided Fisher’s exact test comparing 35S:WOX5-GR and 35S:WOX5-GR han-30 genotypes. d, Induction of HAN expression after DEX treatment as indicated. Left images, confocal images of PI-stained 35S:HAN-GR-expressing roots carrying the CC reporter QC0680:erGFP. Right images, DIC images of roots expressing 35S:Gal4-VP16-GR UAS:HAN (35»HAN). Lugol staining shows starch grains in the CCs (brown), and blue signal shows expression of the QC-specific reporter QC184:GUS. e–g, Expression of the columella stem cell marker J2341 (green) increases after induction of 35S:HAN-GR (e), similarly to after 35S:WOX5-GR induction (f and g). Representative images of n > 20 roots from each of 3 independent lines (d–g). Scale bars, 20 μm.
From these data, we conclude that HAN plays a major role in mediating WOX5 function during iCSC formation.
HAN mediates WOX5 function in the columella stem cell niche
We then asked whether HAN can also mediate WOX5 function in the genuine CSC niche. Indeed, we found that the han-30 loss-of-function mutant accumulates starch granules at the CSC and, to a lesser extent, the QC positions, indicative of CC differentiation (Fig. 3a–c,f,h) and highly similar to the wox5-1 mutant (Fig. 3d,f,h). Furthermore, han-30 roots lacked detectable levels of expression of the CSC marker J2341 (Fig. 3j,k), again similar to the wox5-1 mutant14. Expressing the HAN complementary DNA (cDNA) from the abovementioned 7.1 kb HAN upstream fragment entirely suppressed the CSC niche defects of the han-30 loss-of-function mutant (Extended Data Fig. 2a,b), confirming that the han-30 mutation causes these defects. Furthermore, the han-30 defects in the columella stem cell niche are similar to the ones we detected in the null allele han-1, suggesting that han-30 is an amorphic allele (Extended Data Fig. 2c–e).
a–e, Representative DIC images of root tips of the indicated genotypes. QC184 signal after GUS staining is shown in blue and starch granules labelled by lugol staining in purple. Dashed lines mark QC cells (white), columella stem cells (yellow) and upper layers of differentiated CCs (red). In a, d and e, images are representative of n > 20 independent roots measured and producing similar results. In b and c, images are representative of n = 69 independent roots measured; of these, 30 roots expressed QC184 and 39 roots did not. f, Representative confocal images showing ectopic starch grains at the CSC position (yellow arrowheads) of the indicated genotypes after mPS-PI staining of 6-day-old roots. The position of the QC is indicated (white arrowheads). g, Representative confocal images showing cell walls indicative of QC divisions (red arrowheads) of the indicated genotypes after mPS-PI staining of 6-day-old roots. The position of the QC is indicated (white arrowheads). h, Percentages of roots with different numbers of starch-free layers below the QC in 6-day-old WT (n = 83), han-30 (n = 110), wox5-1 (n = 105) and wox5-1 han-30 (n = 51) roots. P values comparing presence vs absence of starch-free CSC layers using a two-sided Fisher’s exact test with Bonferroni correction for multiple testing: ****PCol-0 vs han-30 = 0.00004, ****PCol-0 vs wox5-1 = 0.00004, ****PCol-0 vs wox5-1 han-30 = 0.00004, **Phan-30 vs wox5-1 = 0.0064, NSPhan-30 vs wox5-1 han-30 = 0.126. i, Percentages of QC division in 6-day-old WT (n = 80), han-30 (n = 89), wox5-1 (n = 96) and wox5-1 han-30 (n = 48) roots. ***PCol-0 vs han-30 = 0.0004, ***PCol-0 vs wox5-1 = 0.0004, ***PCol-0 vs wox5-1 han-30 = 0.0004, NSPhan-30 vs wox5-1 = 0.2122, NSPhan-30 vs wox5-1 han-30 = 0.0556 using a two-sided Fisher’s exact test with Bonferroni correction for multiple testing. j,k, Representative confocal images showing expression of the CSC marker J2341:GFP in WT (j) and han-30 (k). Images are representative of n = 28 (Col-0) and n = 25 (han-30) independent roots measured and producing similar results. Scale bars, 20 μm.
In addition to regulating stem cell maintenance, WOX5 is required to downregulate the frequency of QC cell divisions10. We also observed increased cell division activity compared with the wild type in the han-30 mutant (Fig. 3g,i). However, in contrast to wox5-1, where expression of the QC marker QC184 is undetectable in all roots (Fig. 3d), ~40% of han-30 roots still express QC184 (n > 60 in 3 independent experiments, Fig. 3b,c and Supplementary Table 1), suggesting the requirement of additional downstream pathways for a subset of WOX5 functions. Furthermore, the wox5-1 han-30 double mutant was indistinguishable from the wox5-1 single mutant regarding QC division, absence of QC184 expression and CSC maintenance defects (Fig. 3e–i), consistent with HAN acting downstream of WOX5 in the CSC niche.
To address this model at the molecular level, we asked whether the far lower endogenous levels of WOX5 in the CSC niche, compared with overexpression of WOX5 in iCSC formation, can also upregulate HAN transcription. In wild-type roots, we detected a strong pHAN:NLS-3xYFP signal in the stele and, at a weaker level, in QC and CSC cells (insets in Fig. 4a,c and Supplementary Table 2). By contrast, pHAN:nls3xYFP expression was undetectable at the QC and CSC positions in wox5-1 (Fig. 4b,c and Supplementary Table 2). Importantly, deleting the 531-bp-long fragment from the HAN promoter, which is necessary for its upregulation during WOX5-triggered iCSC formation, resulted in a complete loss of its expression in QC and CSC of wild-type roots (Fig. 4c). Thus, the endogenous levels of WOX5 in the genuine stem cell niche and the WOX5-response region at −4.85 kb are required for HAN expression in the QC and CSC, suggesting that similar molecular mechanisms regulate HAN expression in the endogenous CSC niche and during the formation of ectopic stem cells.
a,b, Representative images of pHAN:NLS-3xYFP expression in 6-day-old roots of the indicated genotypes. Insets show magnifications of QC/CSC areas. pWOX5:erCFP signal (blue) marks the QC region in wox5-1 (b). c, Average YFP intensities in QC cells of 3 independent transgenic lines expressing pHAN:NLS-3xYFP or pHANΔ:NLS-3xYFP in Col-0 or wox5-1. Data were normalized to background levels and represent the means of n = 24, 21 (Col-0, wox5-1 Line #12), n = 26, 6 (Col-0, wox5-1 Line #13), n = 26, 23 (Col-0, wox5-1 Line #15), n = 12, 8 (Col-0, wox5-1 Line #∆1), n = 10, 10 (Col-0, wox5-1 Line #∆2) and n = 11, 7 (Col-0, wox5-1 Line #∆9). Error bars denote s.d. ****PpHAN:NLS-3xYFP #12 = 5.384 × 10−9, **PpHAN:NLS-3xYFP #13 = 0.00338, ****PpHAN:NLS-3xYFP #15 = 6.660 × 10−11, NSPpHAN∆:NLS-3xYFP #1 = 0.777, NSPpHAN∆:NLS-3xYFP #2 = 0.168, NSPpHAN∆:NLS-3xYFP #9 = 0.323 using a two-sided Student’s t-test. d–f, pWOX5»HAN induction in the QC184 wox5-1 (d), QC25 wox5-1 (e) and pWOX5:GUS wox5-1 (f) genotypes. −DEX, mock treated; +DEX, germination on 5 µM DEX for 6 days. Reporter gene signals are shown in blue and starch granules in purple. Dashed lines mark the QC cells (white), the CSCs (yellow) and the upper-layer CCs (red). g, pWOX5»WOX5 results in a similar restoration of the stem cell niche in wox5-1 as in pWOX5»HAN, but also re-established QC184 expression. h,i, Percentages of the rescue of starch-free CSCs (h) and QC184 expression (i) in wox5-1 by DEX induction of pWOX5»HAN and pWOX5»WOX5. Data indicate means ± s.d. values of at least 3 independent homozygous transgenic lines. For pWOX5»HAN, +DEX n = 238, −DEX n = 232 and for pWOX5»WOX5, +DEX n = 245, −DEX n = 248 roots were analysed. *P = 0.0183, ***P < 0.0001 using a two-sided Fisher’s exact test. Scale bars, 20 μm.
We then asked whether HAN function mediates WOX5 regulation of the stem cell niche. To this end, we expressed HAN from an inducible WOX5 promoter system denoted as pWOX5»HAN (pWOX5:Gal4-VP16-GR; UAS:HAN; UAS:erDsRed) in the wox5-1 mutant. DEX induction of HAN expression with this construct was specific for the QC as indicated by the linked UAS:erDsRed reporter (Extended Data Fig. 3a). pWOX5»HAN re-established wild-type-like CSCs in the wox5-1 background with one or two layers of starch-free cells underneath the QC (Fig. 4d–f,h, Extended Data Fig. 5a,b and Supplementary Table 3). Furthermore, this layer did not express the QC markers QC25 (Fig. 4e) or pWOX5:nlsGUS (Fig. 4f), suggesting that it does not consist of additional QC cells. In control experiments, pWOX5»HAN expression did not cause any changes in the Col-0 wild-type background (Extended Data Fig. 3b). DEX application did not cause any changes in root morphology or marker gene expression in the absence of the HAN transgene (Extended Data Fig. 3c–f), confirming that QC-expressed HAN complemented the lack of WOX5 activity in the CSC maintenance.
Notably, whereas pWOX5»WOX5 expression restored the expression of QC184 in about half of all roots (Fig. 4g,i), this was only rarely observed for pWOX5»HAN (Fig. 4d,i) despite comparable expression levels of the tandem DsRed reporter (Extended Data Fig. 4). Furthermore, pWOX5»HAN did not suppress ectopic QC division in wox5-1 (Extended Data Fig. 5a–c).
These results suggest that HAN is a major promoter of CSC stemness downstream of WOX5, yet it cannot fully complement all WOX5 functions within the QC.
HAN represses the differentiation gene CDF4
To gain insight into how HAN regulates the columella stem cell niche, we addressed the relationship between HAN and CDF4, a direct target of WOX5 in maintaining the CSC niche14. Indeed, we found that 35S:HAN-GR induction strongly suppressed pCDF4:NLS-3xYFP expression (Fig. 5a–c). Furthermore, pCDF4:NLS-3xYFP expression was upregulated at the QC position in the han-30 mutant compared with the wild type (insets in Fig. 5d,e). Because WOX5 directly binds to the CDF4 promoter to repress its transcription14, we wondered whether HAN might downregulate CDF4 transcription by inducing WOX5 expression. However, refuting this possibility, we did not detect any upregulation of WOX5 expression by HAN (Extended Data Fig. 6a–d). Furthermore, we found that the repression of CDF4 by HAN is unaffected by inhibition of protein biosynthesis, indicating that no production of an intermediate protein is required (Fig. 5f). Finally, we detected binding of HAN to the CDF4 promoter by chromatin immunoprecipitation (ChIP)–PCR centring two predicted GATA-binding motifs of HAN (Fig. 5g,h). These results suggest that HAN directly represses CDF4 transcription.
a,b, DEX induction of 35S:HAN-GR causes repression of the pCDF4:NLS-3xYFP reporter in the CCs (a), whereas DEX alone has no effect (b). Representative images of the indicated genotypes from 3 independent biological replicates. c, Relative expression of CDF4 in Col-0 and 35S:HAN-GR after induction with DEX at the indicated timepoints. Data are means ± s.d. of 5 independent biological replicates. ****P < 0.0001 using one-way ANOVA with Dunnett’s multiple comparisons test. d, Representative confocal images showing expression of pCDF4:NLS-3xYFP in Col-0 wild-type and han-30 background. Dashed white lines indicate QC. e, Quantification of YFP intensity in two central QC cells of each genotype. Data are means of n > 10 roots of each genotype. ***P = 0.000178 using a two-sided Student’s t-test. f, RT–qPCR expression of CDF4 in Col-0 wild type and 35S:HAN-GR after treatment with Mock, DEX (10 µM), CHX (10 µM) and DEX + CHX (10 µM) for 4 h. Data are means ± s.d. of 4 independent biological replicates. NSP = 0.113 using a two-sided Student’s t-test. g,h, ChIP analysis. g, Diagram showing the 3-kb-long promoter region of CDF4 upstream of the ATG and positions of the ChIP–qPCR primers. Magnification depicts 1 kb of the CDF4 promoter containing the predicted GATA-binding motifs for HAN and the WOX5 binding site (ref. 14) for comparison. h, Specific HAN-3xFlag enrichment as % input at the P1 and P2 sites upon 6 h DEX induction (10 µM) of 35S:Gal4-VP16-GR; UAS:3xFLAG-HAN and the Col-0 wild type. GAPC2 was used as a negative control. Data are means ± s.d. of 3 independent biological replicates. NSPP3 = 0.533, **PP2 = 0.00470, *PP1 = 0.0135, NSPGAPC2 = 0.147 using a two-sided Student’s t-test. i, RT–qPCR expression of CDF4 in the Col-0 wild-type, 35S:WOX5-GR and 35S:WOX5-GR han-30 roots after treatment with DEX for 4 h. Data are means ± s.d. of 4 independent biological replicates. ****PCol-0 vs 35S:WOX5-GR < 0.0001, *PCol-0 vs 35S:WOX5-GR han-30 = 0.0129, ***P35S:WOX5-GR vs 35S:WOX5-GR han-30 = 0.0008 using one-way ANOVA with Tukey’s multiple comparisons test. Scale bars, 20 μm.
To estimate the contribution of HAN to the WOX5-mediated repression of CDF4, we compared the repression of CDF4 mRNA levels by 35S:WOX5-GR in wild-type and han-30 backgrounds. We found that the han-30 mutation ameliorated the downregulation of CDF4 expression by WOX5 to ~50% (Fig. 5i).
These results suggest that the WOX5/HAN/CDF4 module constitutes a coherent feed-forward loop (cFFL) in columella stem cell regulation, with the CDF4 promoter being the integrator of direct repressive WOX5 and HAN inputs.
Auxin biosynthesis is an output of the WOX5/HAN/CDF4 cFFL
To study the physiological outputs of this cFFL, we considered auxin, which is essential for CSC regulation16,17,18,27,28. In line with this hypothesis, we found that inhibition of auxin response in the QC through expression of the dominant-negative bodenlos (bdl) protein mimicked the stem cell defects of wox5-1/han-30 (Extended Data Fig. 7a–d). Furthermore, mutants of the auxin biosynthesis genes TRYPTOPHAN AMINOTRANSFERASE OF ARABIDOPSIS (TAA1) and related (TAR1) displayed CSC termination (Extended Data Fig. 7e–g) and repressed WOX5-mediated iCSC formation (Extended Data Fig. 7h–j).
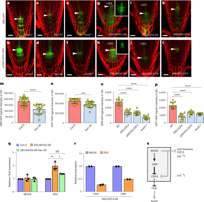
To address whether auxin homoeostasis might be targeted by the WOX5/HAN/CDF4 cFFL, we analysed the expression of reporter genes for auxin response (DR5:GFP) and biosynthesis (pTAA1:GFP-TAA1). In the wild-type root meristems, DR5:GFP expression shows an expression gradient with a maximum in the QC (Fig. 6a) where the expression of the pTAA1:GFP-TAA1 reporter also peaks29 (Fig. 6b). By contrast, expression of both reporters was reduced in han-30 (Fig. 6c,d,m,n), similar to the previously studied wox5-1 mutant27,28 (Fig. 6e,f,o,p). Furthermore, we found that the han-30 mutation ameliorated the upregulation of pTAA1:GFP-TAA1 by 35S:WOX5-GR (Fig. 6q), similar to its effect on WOX5-mediated repression of CDF4.
a–l, Auxin response measured by DR5:GFP (upper panel) and expression of the auxin biosynthesis reporter pTAA1:GFP-TAA1 (lower panel) are promoted by WOX5 and HAN and inhibited by CDF4. Representative confocal images of 5-day-old seedlings from a population of at least n > 15 seedlings of Col-0 (a and b), han-30 (c and d), wox5-1 (e and f), 35S:WOX5-GR (g and h), 35S:CDF4-GR (i and j) and pWOX5:CDF4 (k and l). +DEX, 10 μM DEX induction for 24 h. Insets show confocal images of GFP channel. Arrowheads indicate QC position. m–p, Quantification of fluorescence signals of DR5:GFP and pTAA1:GFP-TAA1 in the QC of the indicated genotypes. Data are means ± s.d. of fluorescence intensity in the QC from each indicated genotype. In m, Col-0 n = 22, han-30 n = 18; in n, Col-0 n = 16, han-30 n = 17; in o, all genotypes n = 10; in p, WT n = 11 and all other three genotypes n = 10 roots were analysed. In m, ****P = 2.181 × 10−6; n, ***P = 0.000773 using a two-sided Student’s t-test. In o, ****PWT vs 35S:CDF4 < 0.0001, ****PWT vs pWOX5:CDF4 < 0.0001, ****PWT vs wox5-1 < 0.0001 and in p, ****PWT vs 35S:CDF4 < 0.0001, ****PWT vs pWOX5:CDF4 < 0.0001, ****PWT vs wox5-1 < 0.0001 using one-way ANOVA with Dunnett’s multiple comparisons test. q, Relative transcript levels of TAA1 determined by RT–qPCR in roots of the indicated genotypes after DEX induction. Data are means ± s.d. of 3 independent biological replicates. **PCol-0 vs 35S:WOX5-GR = 0.0015, NSPCol-0 vs 35S:WOX5-GR han-30 = 0.087, *P35S:WOX5-GR vs 35S:WOX5-GR han-30 = 0.0184 using one-way ANOVA with Tukey’s multiple comparisons test. r, Relative transcript levels of TAA1 and TAR1 determined by RT–qPCR in the roots of 35S:CDF4-GR treated for 24 h with either Mock or 10 µM DEX. Data are means ± s.d. of 2 independent biological replicates. s, Model of the function of the WOX5/HAN/CDF4 module in stem cell regulation. Solid lines, direct regulation; dashed lines, indirect regulation. Black lines, this study; grey lines, indicated previous studies. Scale bars, 20 μm.
We then analysed whether auxin homoeostasis might be targeted by the WOX5/HAN/CDF4 cFFL through CDF4 as its integrator. Indeed, we found that 35S:CDF4-GR induction strongly reduced DR5:GFP and pTAA1:GFP-TAA1 expression levels (Fig. 6i,j,o,p,r), oppositely to the effects of 35S:WOX5-GR induction28 (Fig. 6g,h). Furthermore, pWOX5:CDF4 strongly reduced expression from both reporters, specifically in the QC (Fig. 6k,l,o,p), mimicking the effects of the han-30 and wox5-1 mutants (Fig. 6c–f).
These results suggest auxin biosynthesis in the QC as an output of the WOX5/HAN/CDF4 cFFL in columella stem cell regulation (Fig. 6s).
Discussion
Stem cell homoeostasis in plant meristems requires the integration of multiple developmental and environmental cues. WOX5 is a central hub in coordinating columella stem cell maintenance, and its ectopic expression can cause the formation of iCSCs. However, the processes determining the output of WOX5 activity are largely unknown. Here we report that CSC maintenance is regulated by a WOX5/HAN/CDF4 cFFL with local auxin biosynthesis in the stem cell organizer as an essential output. In the following, we discuss the implications of this model in columella stem cell regulation.
Classical laser ablation experiments demonstrated that maintenance of the columella stem cells requires a signal from the overlying QC, establishing the concept of stem cell regulation by organizers in plants6. The QC expresses the WOX5 gene, but the WOX5 protein can move from the QC to the underlying cell layer, where it represses CDF4 and maintains CSCs undifferentiated14. Still, evidence also suggests yet unknown factors downstream of WOX5 as potential signals controlling CSC stemness15. Because transgenic expression of HAN in the QC region of the wox5-1 mutant restored CSC maintenance in the underlying cell layer, it appears, therefore, that WOX5 function in CSC regulation involves at least two non-cell-autonomous components, mobile WOX5 protein and a HAN-dependent signal. Our results indicate the upregulation of auxin biosynthesis as an output of the cFFL, raising the question of whether auxin might be the HAN-dependent QC-to-CSC signal. Indeed, elegant experiments showed that local auxin biosynthesis and an auxin maximum in the QC are sufficient to maintain the root stem cell niche19, indicating a non-cell-autonomous auxin function. However, we found that blocking auxin response specifically in the QC caused stem cell termination. Furthermore, QC-specific auxin production was still effective for root stem cell activity when auxin transport was blocked19, and high levels of auxin in CSCs were suggested to promote CSC differentiation16,27. These findings make it unlikely that auxin itself is the signal molecule in this process. Future studies will be necessary to clarify the nature of the HAN-dependent organizer signal.
Unique stemness-promoting factors exclusively expressed in stem cells have yet to be found, making this concept doubtful. As an alternative model, stemness might be defined by a combination of factors unique to stem cells, where each factor might also be expressed in other cells and have additional functions. In line with this, HAN expression is not limited to the root stem cell niche but has been implicated in several developmental processes20,21. Furthermore, although present in both cell types, the WOX5/HAN/CDF4 cFFL directs TAA1 expression only in the QC but not in CSCs, and HAN can completely replace the WOX5 function in CSC maintenance but only partially in the QC. Thus, the output of the WOX5/HAN/CDF4 module depends on the cellular context, implying organizer and stem cell-specific cofactors.
HAN largely mimics the function of its upstream regulator, WOX5, in regulating endogenous CSCs and ectopic formation of iCSCs, including repressing the differentiation factor CDF4. Yet both activities do not act redundantly since a loss-of-function mutation in either gene results in CSC termination. This raises the question, what might be a potential advantage of HAN acting together with WOX5? The separate binding sites of WOX5 and HAN suggest a non-competitive CDF4 inhibition, resulting in a NOR-gate logic of the cFFL network30. cFFLs have been mostly studied as frequently occurring network motifs in Escherichia coli and Saccharomyces cerevisiae31,32 and systematic analysis of the different subtypes has been performed30. In plants, cFFL modules have been explored33,34,35,36,37, but we are not aware of any study of a NOR-gated cFFL network. In general, NOR-gated cFFLs have been shown to have the potential to buffer the module’s output upon a transient reduction of input signal30. Therefore, the specific WOX5/HAN/CDF4 wiring would have two consequences on CDF4 repression compared with the repression by only WOX5 or a NAND gate (Extended Data Figs. 8 and 9): First, the NOR-gate cFFL module would more effectively dampen noisy signals into WOX5 stemming, for example, from inevitable gene expression noise38,39 or diurnal fluctuation. Second, the wiring of the NOR gate causes a delayed response to a significant reduction of the input signal in the cFFL module. It is noteworthy in this regard that several studies showed that WOX5 levels in the QC are sensitive to a variety of internal cues, including auxin signalling, signalling from the vasculature by SHR/SCR transcriptional factors, or peptide signalling from differentiated columella cells (for a review, see ref. 7), as well as external cues, including temperature shifts between 10 and 22 °C that may well reflect day–night shifts40. Thus, while the noise in WOX5 levels remains to be determined, the WOX5/HAN/CDF4 wiring has the potential to buffer the regulatory output against a transient reduction of WOX5 activity/concentrations, either stochastically or in response to a signal, and thus could function as a safeguard to prevent QC divisions and differentiation of CSCs against input noise.
While we have focused in this study on the role of WOX5 in the stem cell organizer, the reported movement of WOX5 protein to the CSCs and the WOX5-dependent HAN expression and CDF4 repression in the CSCs suggest that the cFFL could also be in place there. Testing this possibility directly has to await the identification of promoter constructs that robustly drive specific expression in the CSCs. In contrast to the QC, however, the TAA1 expression and the auxin response patterns would make it unlikely that auxin biosynthesis is an output of the WOX5/HAN/CDF4 module also in the CSCs. Future studies will address the dynamic range of this safeguard mechanism during stem cell homoeostasis.
Methods
Plant materials
This study used the Arabidopsis ecotype Columbia-0 (Col-0) as a wild-type background. The wox5-1 mutant (and combinations with QC184 and QC25 markers) and 35S:WOX5-GR inducible overexpression lines have been previously described13,14. The han-30 and backcrossed han-1 mutants were previously described and generously provided by Hirokazu Tsukaya, University of Tokyo26. For root microscopy, seeds were sown on 1/2 MS medium (2.15 g l−1 Murashige & Skoog medium including vitamins, Duchefa), pH set to 5.7 with KOH and 10 g l−1 agar (Agar Agar SERVA High Gel Strength, SERVA) and grown for 6 days in a Percival incubator at 18 ± 2 °C under long-day conditions. J2431 and Q0680 have been established as part of the enhancer trap collection by J. Haseloff (https://haseloff.plantsci.cam.ac.uk/) and ref. 41.
Fluorescence-activated cell sorting (FACS)
Seedlings containing the 35S:WOX5-GR inducible overexpression construct and the Q0680 marker were treated with either 5 µM dexamethasone or a mock solution. FACS was carried out at the Clinical Research Center of the University of Freiburg. RNA was extracted from GFP-positive protoplasts immediately following their collection.
Microarray data analysis and selection of candidate genes
Total RNA was isolated and verified for high quality with the Agilent Bioanalyzer 2100. Following manufacturer instructions for the Quick-Amp and Hybridization kits (Agilent, 5190-2306 and 5188-5242, respectively), the RNA was labelled and hybridized to Agilent 4 × 44 k, Arabidopsis version 4, 2-colour microarrays (Agilent, G2519F). RNA of dexamethasone-treated 35S:WOX5-GR; Q0680 was hybridized against that of dexamethasone-treated C24 wild type. As a control, the RNA of mock-treated 35S:WOX5-GR; Q0680 was hybridized against that of mock-treated C24. Immediately after drying, the microarrays were scanned on a G2565BA array scanner (Agilent) and intensities were recorded using the provided Feature Extraction software. Raw foreground and background intensities were analysed in R v.2.15.1 (http://www.r-project.org) using packages from the Bioconductor v.2.18.0 project42. Normalization of intensities and differential expression of genes were determined with the limma v.3.14.4 package43 using at least three biological replicates. The same package was also used to output the overlap of gene lists (at log2-fold change ≥1 and adjusted P ≤ 0.05 cut-offs). Data mining was done on the lists using the FileMaker Pro software (FileMaker v.10. 0).
RT–qPCR
An RT–qPCR experiment was used to assess the relative expression of genes. Seedlings (5-day-old, grown in solid 1/2 MS) were treated with liquid 1/2 MS media containing DEX (10 µM) for 15 min by flooding and then plants were kept vertically for 4 h. Plates with 1/2 MS supplemented with an equal volume of ethanol (EtOH; volume used for DEX) were used as mock controls. Approximately 4–5 mm of root tissues was cut and harvested. Total plant RNA was isolated using Qiagen RNeasy Plant mini kit. RNA (2 µg) was used to prepare the cDNA, which was prepared using the PrimeScript first strand cDNA synthesis kit by Takara. A 1:10 dilution of cDNA was used to test the relative expression between different genotypes. RT–qPCR was performed using the Sybr Green reagent from Applied Biosystems. Roche Light Cycler 480 was used for performing RT–qPCR. Gene expression values were calculated as ΔΔCt. AT1G13440 (GACP2) and 18S rRNA were used as the reference genes to calculate relative expression values (2ΔCt values). Microsoft Excel 2019 was used to analyse the RT–qPCR data and Graph Pad Prism (v.6.02) was used for statistical analysis. All primers used are mentioned in Supplementary Table 4.
Microscopy
Nomarski microscopy (differential interference contrast (DIC)) was used to study root morphology or GUS staining. For visualization of starch granules, roots were briefly exposed to Lugol solution (Sigma) and subsequently cleared in chloral hydrate solution (w/w: chloral hydrate 80 g, H2O 30 g, glycerine 10 g, gently mixed for 24 h and stored at 4 °C) on a microscope slide. A Zeiss Axioskop 2 Plus microscope was used to observe the resulting microscope slides.
For confocal imaging of fluorescent markers, cell walls were stained by mounting roots in 10 µg ml−1 propidium iodide (PI) solution (Sigma). Confocal microscopy was performed using a confocal laser scanning microscope LSM700 (Zeiss) using a ×40 objective. Images were captured using the LSM software ZEN 2012 (v.8.1, black edition, 64 bits, LSM 710, Carl Zeiss). For GFP fluorescence, 488 excitation wavelength and 518 emission wavelength were used. For PI detection, 555 excitation wavelength and 585 emission wavelength were used. For the detection of DsRed signals, roots were not stained with PI, and DIC channel images were recorded to visualize roots with the DsRed signal.
For mPS-PI staining, roots were fixed under vacuum for 1–2 min (fixative: 50% methanol, 10% acetic acid and 40% H2O) and washed with water. Following fixation, roots were treated with 1% periodic acid with mild shaking for 15 min and then washed with water. After incubation with periodic acid, the roots were first subjected to pseudo-Schiff’s solution (100 mM sodium metabisulfite and 0.15 N HCl). Then, a freshly prepared PI solution (10 mg ml−1) was added. When the roots appeared to be coloured pink, they were placed in chloral hydrate and imaged immediately.
GFP and YFP signal strengths inside the QC nuclei were measured to quantify fluorescence intensities using FIJI image analysis software (Fiji ImageJ-Win32; https://fiji.sc). Intensity values of two QC nuclei were averaged to obtain one value for each root examined. Since the roots contained the pWOX5:erCFP reporter to visualize the QC cells, CFP and YFP channels were recorded separately to avoid interfering with YFP intensity measurements. The significance of the measured values was tested using InStat3 software (GraphPad software).
Dexamethasone treatments
To induce transgenes by DEX treatments, seedlings were either germinated on or transferred to 1/2 MS plates supplemented with DEX (stock dissolved in EtOH) at the appropriate time before the experiment. In addition, 1/2 MS plates supplemented with EtOH were used as mock controls.
Chromatin immunoprecipitation
ChIP assays were performed as previously described44 with minor modifications. Briefly, 5-day-old Q1630::H2B-tdTomato and 35S:LhGR pOp:WOX5-3xFlag Q1630::H2B-tdTomato, or Col-0 and 35S:Gal4-VP16-GR; UAS:3xFLAG-HAN-CDS plants were treated with DEX (10 µM) for 15 min by flooding and then plants were kept vertically for 4 h or 6 h, respectively. Approximately 4–5 mm of root tissues was cut and crosslinked with 1% formaldehyde, followed by ChIP and qPCR. For histone acetylation/methylation ChIP, root tissues were harvested without crosslinking. HAN-bound promoter fragments were enriched using monoclonal anti-FLAG M2-peroxidase (HRP) antibody produced in mouse, clone M2, purified immunoglobulin (Sigma, F1804). For H3K9Ac and H3K27me3 ChIP, promoter fragments were enriched using anti-acetyl-histone H3 (Lys9) antibodies (07-352) and anti-trimethyl-histone H3 (Lys27) antibodies (07-449), respectively. A total of 5 µg of antibody was used per ChIP sample. Q1630::H2B-tdTomato and Col-0 plants were used as negative background controls in histone- and HAN-bound ChIP, respectively. ACTIN2 (ACT2) and GAPC2 promoter DNA were used as negative controls. Microsoft Excel 2019 was used to analyse the ChIP–qPCR data and Graph Pad Prism (v.6.02) was used for statistical analysis.
Cloning of transgenes
Amplifying fragments for cloning was done using Phusion polymerase (NEB) according to supplied protocol (for details on oligonucleotides used to amplify fragments for cloning, see Supplementary Table 4). Fragments were subcloned into pJET1.2 vector (Fermentas) according to manufacturer instructions and sequenced (GATC) to confirm the integrity of the sequence. Final constructs were assembled in pGreen-based plant transformation vectors harbouring resistance genes for MTX or NORF (generously provided by Renze Heidstra). The pHAN:NLS-3xYFP reporter gene was constructed by ligation-independent cloning (adapted from refs. 45,46).
Accession numbers
Sequence information for the genes presented in this article can be found in the TAIR/GenBank/EMBL data library at https://www.arabidopsis.org/ under the accession numbers: WOX5 (AT3G11260), HAN (AT3G50870), CDF4 (AT2G34140), HANL1 (AT2G18380), HANL2 (AT4G36620), BODENLOS (AT1G04550), WEI8/TAA1 (AT1G70560), TAR1 (AT1G23320), ACTIN 2 (AT3G18780) and GAPC2 (AT1G13440).
Reporting summary
Further information on research design is available in the Nature Portfolio Reporting Summary linked to this article.
Data availability
The data supporting this study’s findings are available from the corresponding author upon request.
References
Aichinger, E., Kornet, N., Friedrich, T. & Laux, T. Plant stem cell niches. Annu. Rev. Plant Biol. 63, 615–636 (2012).
Laux, T. The stem cell concept in plants: a matter of debate. Cell 113, 281–283 (2003).
Heidstra, R. & Sabatini, S. Plant and animal stem cells: similar yet different. Nat. Rev. Mol. Cell Biol. 15, 301–312 (2014).
Clowes, F. A. L. The cytogenerative centre in roots with broad columellas. New Phytol. 52, 48–57 (1953).
Clowes, F. A. L. Localization of nucleic acid synthesis in root meristems. J. Exp. Bot. 7, 307–312 (1956).
van den Berg, C., Willemsen, V., Hendriks, G., Weisbeek, P. & Scheres, B. Short-range control of cell differentiation in the Arabidopsis root meristem. Nature 390, 287–289 (1997).
Pardal, R. & Heidstra, R. Root stem cell niche networks: it’s complexed! Insights from Arabidopsis. J. Exp. Bot. 72, 6727–6738 (2021).
Dubrovsky, J. G. & Ivanov, V. B. The quiescent centre of the root apical meristem: conceptual developments from Clowes to modern times. J. Exp. Bot. 72, 6687–6707 (2021).
Sakakibara, K. et al. WOX13-like genes are required for reprogramming of leaf and protoplast cells into stem cells in the moss Physcomitrella patens. Development 141, 1660–1670 (2014).
Forzani, C. et al. WOX5 suppresses CYCLIN D activity to establish quiescence at the center of the root stem cell niche. Curr. Biol. 24, 1939–1944 (2014).
Betegon-Putze, I. et al. Precise transcriptional control of cellular quiescence by BRAVO/WOX5 complex in Arabidopsis roots. Mol. Syst. Biol. 17, e9864 (2021).
Burkart, R. C. et al. PLETHORA-WOX5 interaction and subnuclear localization control Arabidopsis root stem cell maintenance. EMBO Rep. 23, e54105 (2022).
Sarkar, A. et al. Conserved factors regulate signalling in Arabidopsis thaliana shoot and root stem cell organizers. Nature 446, 811–814 (2007).
Pi, L. et al. Organizer-derived WOX5 signal maintains root columella stem cells through chromatin-mediated repression of CDF4 expression. Dev. Cell 33, 576–588 (2015).
Berckmans, B., Kirschner, G., Gerlitz, N., Stadler, R. & Simon, R. CLE40 signaling regulates root stem cell fate. Plant Physiol. 182, 1776–1792 (2020).
Ding, Z. & Friml, J. Auxin regulates distal stem cell differentiation in Arabidopsis roots. Proc. Natl Acad. Sci. USA 107, 12046–12051 (2010).
Sabatini, S. et al. An auxin-dependent distal organizer of pattern and polarity in the Arabidopsis root. Cell 99, 463–472 (1999).
Blilou, I. et al. The PIN auxin efflux facilitator network controls growth and patterning in Arabidopsis roots. Nature 433, 39–44 (2005).
Brumos, J. et al. Local auxin biosynthesis is a key regulator of plant development. Dev. Cell 47, 306–318.e5 (2018).
Zhao, Y. et al. HANABA TARANU is a GATA transcription factor that regulates shoot apical meristem and flower development in Arabidopsis. Plant Cell 16, 2586–2600 (2004).
Nawy, T. et al. The GATA factor HANABA TARANU is required to position the proembryo boundary in the early Arabidopsis embryo. Dev. Cell 19, 103–113 (2010).
Ricci, W. A. et al. Widespread long-range cis-regulatory elements in the maize genome. Nat. Plants 5, 1237–1249 (2019).
Lu, Z. et al. The prevalence, evolution and chromatin signatures of plant regulatory elements. Nat. Plants 5, 1250–1259 (2019).
Lin, Y., Zhao, H., Kotlarz, M. & Jiang, J. Enhancer-mediated reporter gene expression in Arabidopsis thaliana: a forward genetic screen. Plant J. 106, 661–671 (2021).
Zhang, Y. et al. Dynamic enhancer transcription associates with reprogramming of immune genes during pattern triggered immunity in Arabidopsis. BMC Biol. 20, 165 (2022).
Kanei, M., Horiguchi, G. & Tsukaya, H. Stable establishment of cotyledon identity during embryogenesis in Arabidopsis by ANGUSTIFOLIA3 and HANABA TARANU. Development 139, 2436–2446 (2012).
Tian, H. et al. WOX5-IAA17 feedback circuit-mediated cellular auxin response is crucial for the patterning of root stem cell niches in Arabidopsis. Mol. Plant 7, 277–289 (2014).
Savina, M. S. et al. Cell dynamics in WOX5-overexpressing root tips: the impact of local auxin biosynthesis. Front. Plant Sci. 11, 560169 (2020).
Stepanova, A. N. et al. TAA1-mediated auxin biosynthesis is essential for hormone crosstalk and plant development. Cell 133, 177–191 (2008).
Mangan, S. & Alon, U. Structure and function of the feed-forward loop network motif. Proc. Natl Acad. Sci. USA 100, 11980–11985 (2003).
Shen-Orr, S. S., Milo, R., Mangan, S. & Alon, U. Network motifs in the transcriptional regulation network of Escherichia coli. Nat. Genet. 31, 64–68 (2002).
Lee, T. I. et al. Transcriptional regulatory networks in Saccharomyces cerevisiae. Science 298, 799–804 (2002).
Radhakrishnan, D. et al. A coherent feed-forward loop drives vascular regeneration in damaged aerial organs of plants growing in a normal developmental context. Development 147, dev185710 (2020).
Charng, Y. Y., Mitra, S. & Yu, S. J. Maintenance of abiotic stress memory in plants: lessons learned from heat acclimation. Plant Cell 35, 187–200 (2023).
Chen, Q. et al. A coherent transcriptional feed-forward motif model for mediating auxin-sensitive PIN3 expression during lateral root development. Nat. Commun. 6, 8821 (2015).
Smit, M. E. et al. A PXY-mediated transcriptional network integrates signaling mechanisms to control vascular development in Arabidopsis. Plant Cell 32, 319–335 (2020).
Taylor-Teeples, M. et al. An Arabidopsis gene regulatory network for secondary cell wall synthesis. Nature 517, 571–575 (2015).
Cortijo, S. & Locke, J. C. W. Does gene expression noise play a functional role in plants? Trends Plant Sci. 25, 1041–1051 (2020).
Araujo, I. S. et al. Stochastic gene expression in Arabidopsis thaliana. Nat. Commun. 8, 2132 (2017).
Perez-Garcia, P. et al. The cold-induced factor CBF3 mediates root stem cell activity, regeneration, and developmental responses to cold. Plant Commun. 4, 100737 (2023).
Sabatini, S., Heidstra, R., Wildwater, M. & Scheres, B. SCARECROW is involved in positioning the stem cell niche in the Arabidopsis root meristem. Genes Dev. 17, 354–358 (2003).
Gentleman, R. C. et al. Bioconductor: open software development for computational biology and bioinformatics. Genome Biol. 5, R80 (2004).
Smyth, G. K. in Bioinformatics and Computational Biology Solutions Using R and Bioconductor. Statistics for Biology and Health (eds Gentleman, R. et al.) 397–420 (Springer, 2005).
Saleh, A., Alvarez-Venegas, R. & Avramova, Z. An efficient chromatin immunoprecipitation (ChIP) protocol for studying histone modifications in Arabidopsis plants. Nat. Protoc. 3, 1018–1025 (2008).
De Rybel, B. et al. A versatile set of ligation-independent cloning vectors for functional studies in plants. Plant Physiol. 156, 1292–1299 (2011).
Eschenfeldt, W. H., Lucy, S., Millard, C. S., Joachimiak, A. & Mark, I. D. A family of LIC vectors for high-throughput cloning and purification of proteins. Methods Mol. Biol. 498, 105–115 (2009).
Acknowledgements
We thank H. Tsukaya for sharing materials and S. Hartman and members of the Laux lab for comments on the manuscript. This work was funded by grants from the German Research Foundation (DFG) under Germany’s Excellence Strategy (CIBSS - EXC-2189 - Project ID390939984), GRK2344 and La606/18 to T.L. C.F. received funding from an FET-Open Research and Innovation Actions Grant under the European Union’s Horizon 2020 (CyGenTiG; grant agreement 801041).
Author information
Authors and Affiliations
Contributions
M.S., T.F. and T.L. conceptualized the project and developed the methodology. M.S., T.F., P.O., N.Z., F.P., V.J., L.P., E.P.G., N.K., M.F. and E.A. conducted experiments. C.F. performed mathematical modelling. M.S. analysed the data. T.L. acquired funding and supervised the project. M.S. and T.L. wrote the original paper draft. All authors reviewed and approved the paper.
Corresponding author
Ethics declarations
Competing interests
The authors declare no competing interests.
Peer review
Peer review information
Nature Plants thanks the anonymous reviewers for their contribution to the peer review of this work.
Additional information
Publisher’s note Springer Nature remains neutral with regard to jurisdictional claims in published maps and institutional affiliations.
Extended data
Extended Data Fig. 1 A distal regulatory element in the HAN promoter is required for activation by WOX5.
a: Schematic representation of the HAN promoter and the corresponding deletion constructs. ++, inducible expression in CCs by 35S:WOX5-GR similar to the complete pHAN:3xGFP, +, weakly inducible, - not inducible. b: Outline of the central 4 CCs used for signal quantification. c-d: Results of the two experiments comparing representative lines from pΔ2HAN to pΔ6HAN (d) and from pΔ5HAN to pΔ8HAN (c). Values show the relative increase in GFP signal measured after 24 h of 35S:WOX5-GR induction. WOX5-GR represents a negative control without GFP reporter. x/y, roots analyzed without (x) and with (y) DEX induction. Letters denote statistical differences at p < 0.001 compared to the “full promoter” by one-way ANOVA and Dunnett’s posthoc test. In 1c, pno reporter < 0.0001, pΔ5#2 < 0.0001, pΔ6 < 0.0001, pΔ7 < 0.0001, pΔ8 < 0.0001 In 1d, pno reporter < 0.0001, pΔ2 = 0.634, pΔ3 = 0.174, pΔ4 = 0.999, pΔ5#1 = 0.989, pΔ5#2 < 0.0001, pΔ6#1 < 0.0001, pΔ6#2 < 0.0001. e-f: Induction of 35S:LhGR pOp:WOX5-3xFlag; Q1630::H2B-tdTomato (35S::WOX5-GR) line causes relative enrichment of H3K9Ac deposition on the distal regulatory element (p2: 5021 bp upstream to ATG) of the HAN gene relative to Q1630::H2B-tdTomato as negative control. By contrast, the P1 site (−654) and H3K27me3 marks were unaffected. The data shown are means of three independent biological replicates. Error bars denote SD. In e, n.s., not significant; pP1 = 0.267, pP2 = 0.0152, pACT2 = 0.778 by a two-sided Student’s t-test. Scale bar: 20 μm.
Extended Data Fig. 2 The han-30 mutant is rescued by pHAN:HAN and displays similar CSC defects as the null allele han-1.
a-b: The reduced expression of QC184 and the accumulation of starch grains in the subjacent cell layer of 5-day-old han-30 roots (a) are complemented by pHAN:HAN (b). Numbers denote the frequencies of the shown phenotypes in independent transformants. The QC is outlined in white. The restored CSCs are outlined in yellow (b). c: Representative confocal images showing accumulation of starch-positive amyloplasts (red arrowheads) and QC divisions (yellow arrowheads) of the indicated genotypes after mPS-PI-staining of 6-day-old roots. White arrowhead shows the CSC layer and black arrowhead shows the QC position in the wild type. d: Percentages of roots with indicated numbers of starch-free CSC-like layers in 6-day-old Col-0 wild type (n = 44), han-1 (n = 35), and han-30 (n = 42) roots. ***, p < 0.001, comparing presence vs. absence of starch-free CSC layers by a two-sided Fisher’s exact test with Bonferroni correction for multiple testing. n.s., not significant; pCol-0 vs han-1 = 0.0003, pCol-0 vs han-30 = 0.0003, phan-1 vs han-30 = 0.0650. e: Quantification of QC division in 6-day-old Col-0 wild-type (n = 43), han-1 (n = 34) and han-30 (n = 41) roots. n.s., not significant; pCol-0 vs han-1 = 0.0003, pCol-0 vs han-30 = 0.0075, phan-1 vs han-30 = 0.271 by a two-sided Fisher’s exact test with Bonferroni correction for multiple testing. Scale bars: 20 μm.
Extended Data Fig. 3 Dexamethasone itself does not affect the expression of QC markers.
a: pWOX5»HAN expression in Col-0 QC184 after DEX induction. Confocal images showing erDsRed expression in mock-treated roots and after germination on 5 µM DEX for six days (a). Yellow arrowheads indicate QC position. b: Col-0 QC184 roots are unaffected by the induction of pWOX5»HAN. c-d: QC184 expression is not affected by germination on 5 µM DEX-containing medium for six days in the indicated genotypes. e-f: pWOX5:NLS-GUS (e) and QC25 (f) expression is not affected by germination on 5 µM DEX-containing medium. GUS signals (b-f) are shown in blue, and starch granules after Lugol staining in purple. In a-f, The images shown are representative of n > 20 independent roots that were measured and produced similar results. Scale bars: 20 μm.
Extended Data Fig. 4 DEX application causes similar expression levels of pWOX5»HAN and pWOX5»WOX5.
a: Expression of pWOX5»HAN in three independent transformants in the wox5-1 background. b: Expression of pWOX5»WOX5 in three independent transformants in the wox5-1 background. -DEX, mock treated; +DEX, grown for six days after germination on 5 µM DEX. DsRED signals and red color was equally enhanced for better visualization. In a,b, The images shown are representative of n > 20 independent roots that were measured and produced similar results. Scale bars: 25 µm.
Extended Data Fig. 5 HAN expression in the QC does not suppress abnormal QC divisions in wox5-1.
a-b: Representative confocal images showing accumulation of starch-positive amyloplasts (red arrowheads) and QC divisions (yellow arrowheads) of the indicated genotypes after mPS-PI-staining of 6-day-old roots. -DEX, mock treated; +DEX, grown for 6 days after germination on 10 µM DEX. c: Percentages of roots with QC division in the indicated genotypes. n.s., not significant by a two-sided Fisher’s exact test. Scale bars: 20 μm.
Extended Data Fig. 6 HAN does not upregulate WOX5 expression.
a-b: Representative confocal images of pWOX5:erCFP/wox5-1 (a) and pWOX5:erCFP 35S:HAN-GR/wox5-1 (b) after 8 h of DEX induction. White dotted lines show QC position. n, numbers of roots analyzed. Scale bars: 20 μm. c: Quantification of the CFP intensity measured in the two central QC cells. In pWOX5:erCFP/wox5-1, n = 13; 35S:HAN-GR pWOX5:erCFP/wox5-1, n = 16 roots were analyzed. Error bars denote SD. p = 1.363 × 10−6 by a two-sided Student’s t-test. d: Quantification of the pWOX5:H2B-Tdtomato intensity measured in the two central QC cells of the indicated genotypes. Data shown are means of fluorescence intensity from roots of each indicated genotype. Error bars denote SD. In Col-0, n = 24; han-30, n = 36 roots were analyzed. n.s., not significant, by a two-sided Student’s t-test.
Extended Data Fig. 7 Auxin response and biosynthesis is required for CSC maintenance and iCSC induction by WOX5.
a–b: DR5:GFP expression in the Col-0 wild type (a) and pWOX5»bdl (b). The images shown are representative of n = 10 independent roots measured and producing similar results. c-d: QC184 expression in the Col-0 wild type (c) and pWOX5»bdl (d). The images shown are representative of n = 15 independent roots measured and producing similar results. The QC (white) and the CSCs (yellow) are indicated. Scale bars: 50 μm. e-f: Lugol-stained roots of the indicated genotypes in 5-day-old seedlings. Termination of CSCs is indicated by the accumulation of starch granules in wei8-1 tar1-1 mutants (f) compared to the Col-0 wild type (e). Insets show the magnification of CSC niche as indicated by white rectangular. The QC is outlined by dashed lines. White arrowheads indicate the CSC position. g: Frequency of roots with indicated numbers of CSC layers in the indicated genotypes. For Col-0, n = 51, wei8-1, n = 51, tar1-1, n = 60, wei8-1 tar1-1, n = 56 roots were analyzed. n.s., not significant; ***, p < 0.001, comparing presence vs. absence of starch-free CSC layers by a two-sided Fisher’s exact test with Bonferroni correction for multiple testing. pCol-0 vs wei8-1 tar1-1 = 0.001. h-i: iCSC induction by WOX5 is largely suppressed in wei8-1 tar1-1 (i), compared with 35S:WOX5-GR in the Col-0 wild-type (h) background. 5-day-old seedlings were induced by 10 μM DEX for 16 h. Dotted white lines indicate QC position. Asterisk with waved brackets indicate iCSC layers. In e-i, Scale bars: 20 μm. j: Quantification of the suppression of extra CSC layers as shown in (h-i). Error bars denote SD of 15 measurements. ****, p < 0.0001 by a two-sided Fisher’s exact test.
Extended Data Fig. 8 Mathematical modeling of the WOX5/HAN/CDF4 cFFL suggests a mechanism to buffer CSC maintenance against input noises.
a: the coherent feed-forward loop (cFFL) with the input signal s. b: Results of the simulation of the network motif with noisy input. The dashed line denotes the periodic and noisy WOX5 abundance. CDF4 NOR: wiring of the cFFL by a NOR-gate, CDF4 NAND: wiring of the cFFL by a NAND-gate, CDF4 WOX5-only: no HAN inhibition. The parameters are the same for all cases and read: k1 = k2 = k3 = k4 = k5 = k6 = 0.1 h−1, K1 = K2 = 6. The signal s(t) into WOX5 is turned off at t = 120 h. To explore the effect of noisy input signals and a loss of signal on the cFFL motif, we modelled the network shown in panel (a) using Ordinary Differential equations: \(\frac{{dx}}{{dt}}={k}_{1}s\left(t\right)-{k}_{2}x\). \(\frac{{dy}}{{dt}}={k}_{3}x-{k}_{4}y\). \(\frac{dz}{dt}={k}_{5}\overrightarrow{{\bf{1}}}\cdot \overrightarrow{{\bf{c}}}-{k}_{6}z\), with x \(\stackrel{\wedge}{=}\) [WOX5], y \(\stackrel{\wedge}{=}\) [HAN], and z \(\stackrel{\wedge}{=}\) [CDF4]. The input signal s is modelled as a log-normally distributed stochastic variable constructed from the stochastic process: \(d\mu \left(t\right)=\alpha \cos \omega t-{\tau }^{-1}\mu (t)+\sqrt{2/\tau \varepsilon {dW}(t)}s(t)={e}^{\mu \left(t\right)-{\varepsilon }^{2}/2}\) with τ = 3 h and ε = 0.2, α = 0.15 h−1, ω = 0.26 h−1 (which corresponds to a period of 24 h). Note, that for α = 0 h-1 μ is an Ornstein-Uhlenbeck process and s has mean 1 and variance \({e}^{{\varepsilon }^{2}}\) – 1. The vector \(\vec{{\boldsymbol{c}}}\) = (c00, c10, c01, c11) represents the four different states of the promoter for CDF4. c00 is the state of free binding sites, that is, neither WOX5 nor HAN is bound, c10 denotes the state of only WOX5 bound, etc. Using a quasi-steady state approximation, we can write for the states: \(\begin{array}{cc}{c}_{00}=\scriptstyle\frac{1}{(1+{K}_{1}x)(1+{K}_{2}y)} & {c}_{10}=\scriptstyle\frac{{K}_{1}x}{(1+{K}_{1}x)(1+{K}_{2}y)}\\ {c}_{01}=\scriptstyle\frac{{K}_{2}y}{(1+{K}_{1}x)(1+{K}_{2}y)} & {c}_{11}=\scriptstyle\frac{{K}_{1}x{K}_{2}y}{(1+{K}_{1}x)(1+{K}_{2}y)}\end{array}\). K1 and K2 are the equilibrium constants for the binding of WOX5 and HAN, resp. The NOR-gate logic is given by \(\vec{{\boldsymbol{l}}}\) = (1, 0, 0, 0) and a NAND-gate logic by \(\vec{{\boldsymbol{l}}}\) = (1, 1, 1, 0). The WOX5 only response is modelled via setting K2 to zero and using the NOR-Gate logic. The results of the simulation can be seen in panel (b). Due to the noisy input signal s(t) WOX5 fluctuates. We compare three different scenarios: i) inhibition by WOX5 only (CDF4 only WOX5), ii) combining the WOX5 and HAN signal in a NOR gate (CDF4 NOR), iii) combining the WOX5 and HAN signal in a NAND gate (CDF4 NAND). In all three cases the motif acts as a low-pass filter, smoothing the response of CDF4. The striking difference between the different wirings is the response to a loss of WOX5: while the WOX5-only and the NAND-gate wiring behave similarly, the NOR-gate wiring shows a delayed response to the decay of WOX5. The NAND-gate exhibits the opposite behaviour; the response is faster compared to the WOX5-only network.
Extended Data Fig. 9 Bode plot for the three modules CDF4 NOR, CDF NAND, WOX5-only.
The response of the motif with the different wirings can be observed in Bode plot. The plot is generated by applying an input signal in WOX5 of a specific period and recording the amplitude of the output signal (CDF4). The attenuation of a perturbation with a period of 24 h for the cFFL NOR motif (CDF4 NOR) is approximately twice that of the direct WOX5 attenuation (WOX5 only). Amp.(∞) means the amplitude of the output by constant input. The x-axis denotes the period of the input. The cFFL NOR motif shows the strongest attenuation in particular for input signals with larger periods (long wavelength signals). The parameters are the same as in Extended Data Fig. 8.
Supplementary information
Supplementary Information
Supplementary Tables 1–4.
Rights and permissions
Springer Nature or its licensor (e.g. a society or other partner) holds exclusive rights to this article under a publishing agreement with the author(s) or other rightsholder(s); author self-archiving of the accepted manuscript version of this article is solely governed by the terms of such publishing agreement and applicable law.
About this article
Cite this article
Sharma, M., Friedrich, T., Oluoch, P. et al. A coherent feed-forward loop in the Arabidopsis root stem cell organizer regulates auxin biosynthesis and columella stem cell maintenance. Nat. Plants 10, 1737–1748 (2024). https://doi.org/10.1038/s41477-024-01810-z
Received:
Accepted:
Published:
Version of record:
Issue date:
DOI: https://doi.org/10.1038/s41477-024-01810-z
This article is cited by
-
From root to embryogenic transition: WOX5 reprograms plant somatic cells via auxin-mediated pathways
BMC Plant Biology (2025)
-
Root regeneration under miRNA control
Nature Plants (2025)
-
Functional insights into JrWOX5: a WOX transcription factor regulating adventitious rooting and plant architecture in walnut
Plant Cell Reports (2025)
-
Deciphering the molecular logic of WOX5 function in the root stem cell organizer
The EMBO Journal (2024)








