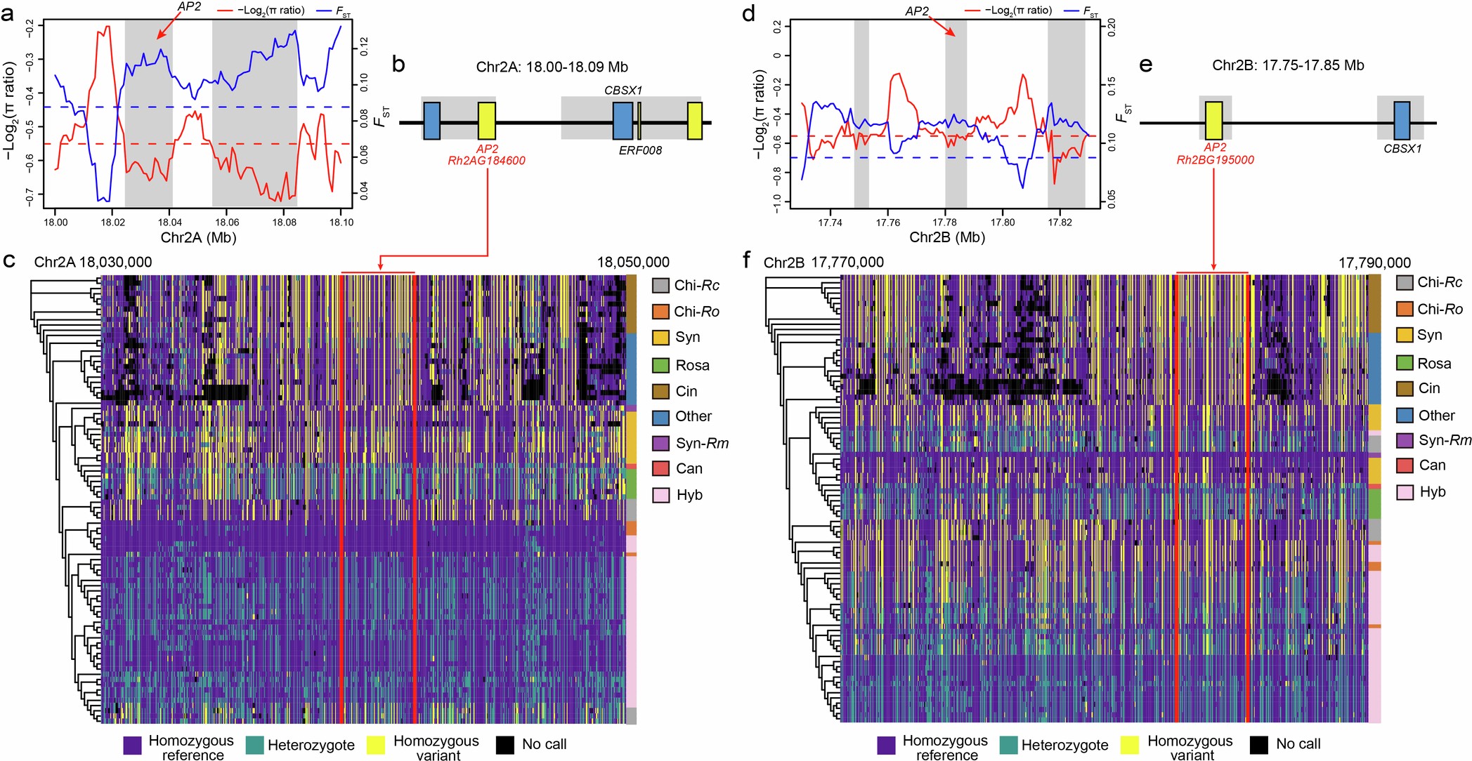
Extended Data Fig. 9: Selection and evolution of double flower in modern roses.

a,d, π ratio and FST values in the selective sweep region containing the AP2 genes. b,e, Genes in the selective sweep region. Blue boxes represent genes located on the sense strand, while yellow boxes represent genes located on the antisense strand. c,f, Heatmap of SNP genotype profiles in the selective sweep region. Maximum likelihood phylogenetic tree constructed from these SNPs is shown on the left. The rectangular boxes on the right indicate the sections to which the samples belong. Hyb, modern cultivars, R. hybrida; Syn, section Synstylae; Syn-Rm, R. moschata; Chi-Rc, R. chinensis in section Chinenses; Chi-Ro, R. odorata in section Chinenses; Rosa, section Rosa; Can, section Caninae; Cin, section Cinnamomeae; Other, sections Pimpinellifoliae, Microphyllae, Bracteatae, Banksianae, and Laevigatae.