Abstract
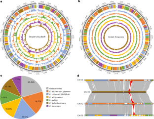
Modern rose (Rosa hybrida) is a recently formed interspecific hybrid and has become one of the most important and widely cultivated ornamentals. Here we report the haplotype-resolved chromosome-scale genome assembly of the tetraploid R. hybrida ‘Samantha’ (‘JACmantha’) and a genome variation map of 233 Rosa accessions involving various wild species, and old and modern cultivars. Homologous chromosomes of ‘Samantha’ exhibit frequent homoeologous exchanges. Population genomic and genomic composition analyses reveal the contributions of wild Rosa species to modern roses and highlight that R. odorata and its derived cultivars are important contributors to modern roses, much like R. chinensis ‘Old Blush’. Furthermore, selective sweeps during modern rose breeding associated with major agronomic traits, including continuous and recurrent flowering, double flower, flower senescence and disease resistance, are identified. This study provides insights into the genetic basis of modern rose origin and breeding history, and offers unprecedented genomic resources for rose improvement.
This is a preview of subscription content, access via your institution
Access options
Access Nature and 54 other Nature Portfolio journals
Get Nature+, our best-value online-access subscription
$32.99 / 30 days
cancel any time
Subscribe to this journal
Receive 12 digital issues and online access to articles
$119.00 per year
only $9.92 per issue
Buy this article
- Purchase on SpringerLink
- Instant access to the full article PDF.
USD 39.95
Prices may be subject to local taxes which are calculated during checkout




Similar content being viewed by others
Data availability
Raw reads generated in this study have been deposited in the NCBI BioProject database under accession numbers PRJNA1108167 and PRJNA704782. The sequences and annotations of the ‘Samantha’ genome assembly are available on figshare at https://doi.org/10.6084/m9.figshare.22774097 (ref. 96). The following databases were used: BUSCO eudicot database (https://busco-data.ezlab.org/v5/data/lineages/eudicots_odb10.2024-01-08.tar.gz), GenBank common eukaryotic contaminant database (https://ftp.ncbi.nlm.nih.gov/pub/kitts/contam_in_euks.fa.gz), GenBank nt database (https://ftp.ncbi.nlm.nih.gov/blast/db/FASTA/nt.gz), InterPro database (https://www.ebi.ac.uk/interpro/download/InterPro/), UniProt (Swiss-Prot/TrEMBL) databases (https://www.uniprot.org/downloads), Repbase database (https://www.girinst.org/downloads/), Dfam database (https://www.dfam.org/releases/Dfam_3.8/families/), Fragaria ananassa ‘Yanli’ genome (https://www.rosaceae.org/Analysis/14723107), Malus domestica ‘Fuji’ genome (https://www.rosaceae.org/Analysis/15540493), Rubus idaeus ‘Joan J’ genome (https://www.rosaceae.org/Analysis/14031373), Rosa rugosa genome (https://www.rosaceae.org/Analysis/11775539), Rosa chinensis ‘Old Blush’ genome (https://www.rosaceae.org/analysis/282), Rosa wichuraiana ‘Basye’s Thornless’ genome (https://www.rosaceae.org/Analysis/13087667) and Rosa chinensis ‘Chilong Hanzhu’ genome (https://www.ncbi.nlm.nih.gov/bioproject/932466; https://doi.org/10.6084/m9.figshare.26888665.v1).
References
Usman, M., Ashfaq, M., Taj, S. & Abid, M. An economic analysis of cut-rose flower in Punjab, Pakistan. J. Anim. Plant Sci. 24, 651–655 (2014).
Roberts, A. V., Debener, T. & Gudin, S. Encyclopedia of Rose Science (Academic Press, 2003).
Yokoya, K., Roberts, A., Mottley, J., Lewis, R. & Brandham, P. Nuclear DNA amounts in roses. Ann. Bot. 85, 557–561 (2000).
Wylie, A. P. The history of garden roses. J. R. Hortic. Soc. 79, 555–571 (1954).
de Vries, D. & Dubois, L. Rose breeding: past, present, prospects. Acta Hortic. 424, 241–248 (1996).
Bendahmane, M., Dubois, A., Raymond, O. & Bris, M. L. Genetics and genomics of flower initiation and development in roses. J. Exp. Bot. 64, 847–857 (2013).
Hibrand Saint-Oyant, L. et al. A high-quality genome sequence of Rosa chinensis to elucidate ornamental traits. Nat. Plants 4, 473–484 (2018).
Raymond, O. et al. The Rosa genome provides new insights into the domestication of modern roses. Nat. Genet. 50, 772–777 (2018).
Deshpande, A. S. et al. Identifying synergistic high-order 3D chromatin conformations from genome-scale nanopore concatemer sequencing. Nat. Biotechnol. 40, 1488–1499 (2022).
Simão, F. A., Waterhouse, R. M., Ioannidis, P., Kriventseva, E. V. & Zdobnov, E. M. BUSCO: assessing genome assembly and annotation completeness with single-copy orthologs. Bioinformatics 31, 3210–3212 (2015).
Ou, S., Chen, J. & Jiang, N. Assessing genome assembly quality using the LTR Assembly Index (LAI). Nucleic Acids Res. 46, e126 (2018).
Bourke, P. M. et al. Partial preferential chromosome pairing is genotype dependent in tetraploid rose. Plant J. 90, 330–343 (2017).
Abou Saada, O., Tsouris, A., Eberlein, C., Friedrich, A. & Schacherer, J. nPhase: an accurate and contiguous phasing method for polyploids. Genome Biol. 22, 126 (2021).
Manichaikul, A. et al. Robust relationship inference in genome-wide association studies. Bioinformatics 26, 2867–2873 (2010).
Liorzou, M. et al. Nineteenth century French rose (Rosa sp.) germplasm shows a shift over time from a European to an Asian genetic background. J. Exp. Bot. 67, 4711–4725 (2016).
Zhang, X. et al. Haplotype-resolved genome assembly of the diploid Rosa chinensis provides insight into the mechanisms underlying key ornamental traits. Mol. Hortic. 4, 14 (2024).
Chen, F. et al. A chromosome-level genome assembly of rugged rose (Rosa rugosa) provides insights into its evolution, ecology, and floral characteristics. Hortic. Res. 8, 141 (2021).
Zhong, M.-C. et al. Rose without prickle: genomic insights linked to moisture adaptation. Natl Sci. Rev. 8, nwab092 (2021).
Soufflet-Freslon, V. et al. Diversity and selection of the continuous-flowering gene, RoKSN, in rose. Hortic. Res. 8, 76 (2021).
Iwata, H. et al. The TFL1 homologue KSN is a regulator of continuous flowering in rose and strawberry. Plant J. 69, 116–125 (2011).
Luo, X. & He, Y. Experiencing winter for spring flowering: a molecular epigenetic perspective on vernalization. J. Integr. Plant Biol. 62, 104–117 (2020).
Weingartner, M., Subert, C. & Sauer, N. LATE, a C2H2 zinc‐finger protein that acts as floral repressor. Plant J. 68, 681–692 (2011).
Sharma, N. et al. NO FLOWERING IN SHORT DAY (NFL) is a bHLH transcription factor that promotes flowering specifically under short-day conditions in Arabidopsis. Development 143, 682–690 (2016).
Xu, M. et al. Developmental functions of miR156-regulated SQUAMOSA PROMOTER BINDING PROTEIN-LIKE (SPL) genes in Arabidopsis thaliana. PLoS Genet. 12, e1006263 (2016).
Clark, S. E., Running, M. P. & Meyerowitz, E. M. CLAVATA1, a regulator of meristem and flower development in Arabidopsis. Development 119, 397–418 (1993).
DeYoung, B. J. et al. The CLAVATA1‐related BAM1, BAM2 and BAM3 receptor kinase‐like proteins are required for meristem function in Arabidopsis. Plant J. 45, 1–16 (2005).
Saddic, L. A. The LEAFY target LMI1 is a meristem identity regulator and acts together with LEAFY to regulate expression of CAULIFLOWER. Development 133, 1673–1682 (2006).
François, L. et al. A miR172 target-deficient AP2-like gene correlates with the double flower phenotype in roses. Sci. Rep. 8, 12912 (2018).
Gattolin, S. et al. Deletion of the miR172 target site in a TOE-type gene is a strong candidate variant for dominant double-flower trait in Rosaceae. Plant J. 96, 358–371 (2018).
Han, Y. et al. An APETALA2 homolog, RcAP2, regulates the number of rose petals derived from stamens and response to temperature fluctuations. Front. Plant Sci. 9, 481 (2018).
Grotewold, E. The genetics and biochemistry of floral pigments. Annu. Rev. Plant Biol. 57, 761–780 (2006).
Milbrath, J., Hansen, E. & Hartman, H. Defoliation of rose plants with ethylene gas. Science 91, 100 (1940).
Reid, M. S., Evans, R. Y., Dodge, L. L. & Mor, Y. Ethylene and silver thiosulfate influence opening of cut rose flowers. J. Am. Soc. Hortic. Sci. 114, 436–440 (1989).
Ma, N. et al. Transcriptional regulation of ethylene receptor and CTR genes involved in ethylene-induced flower opening in cut rose (Rosa hybrida) cv. Samantha. J. Exp. Bot. 57, 2763–2773 (2006).
Alonso, J. M. & Stepanova, A. N. The ethylene signaling pathway. Science 306, 1513–1515 (2004).
Gong, Z. et al. ROS1, a repressor of transcriptional gene silencing in Arabidopsis, encodes a DNA glycosylase/lyase. Cell 111, 803–814 (2002).
Harada, T. et al. Cloning, characterization, and expression of xyloglucan endotransglucosylase/hydrolase and expansin genes associated with petal growth and development during carnation flower opening. J. Exp. Bot. 62, 815–823 (2011).
Cai, X. et al. Mutant identification and characterization of the laccase gene family in Arabidopsis. J. Exp. Bot. 57, 2563–2569 (2006).
Zhao, Q. et al. LACCASE is necessary and nonredundant with PEROXIDASE for lignin polymerization during vascular development in Arabidopsis. Plant Cell 25, 3976–3987 (2013).
Zhang, J. et al. Genome-wide association study for flowering time, maturity dates and plant height in early maturing soybean (Glycine max) germplasm. BMC Genomics 16, 217 (2015).
Cao, K. et al. Genome-wide association study of 12 agronomic traits in peach. Nat. Commun. 7, 13246 (2016).
Debener, T. & Byrne, D. H. Disease resistance breeding in rose: current status and potential of biotechnological tools. Plant Sci. 228, 107–117 (2014).
Hackenberg, T. et al. Catalase and NO CATALASE ACTIVITY1 promote autophagy-dependent cell death in Arabidopsis. Plant Cell 25, 4616–4626 (2013).
Hu, Y. et al. Ectopic expression of Arabidopsis broad-spectrum resistance gene RPW8.2 improves the resistance to powdery mildew in grapevine (Vitis vinifera). Plant Sci. 267, 20–31 (2018).
Fang, P. et al. Analysis of allelic variants of RhMLO genes in rose and functional studies on susceptibility to powdery mildew related to clade V homologs. Theor. Appl. Genet. 134, 2495–2515 (2021).
Caplan, J., Padmanabhan, M. & Dinesh-Kumar, S. P. Plant NB-LRR immune receptors: from recognition to transcriptional reprogramming. Cell Host Microbe 3, 126–135 (2008).
Satterlee, J. W. et al. Convergent evolution of plant prickles by repeated gene co-option over deep time. Science 385, eado1663 (2024).
Scalliet, G. et al. Scent evolution in Chinese roses. Proc. Natl Acad. Sci. USA 105, 5927–5932 (2008).
Allen, G. C., Flores-Vergara, M. A., Krasynanski, S., Kumar, S. & Thompson, W. F. A modified protocol for rapid DNA isolation from plant tissues using cetyltrimethylammonium bromide. Nat. Protoc. 1, 2320–2325 (2006).
Li, Z. et al. Pore‐C simultaneously captures genome‐wide multi‐way chromatin interaction and associated DNA methylation status in Arabidopsis. Plant Biotechnol. J. 20, 1009–1011 (2022).
Belton, J.-M. et al. Hi–C: a comprehensive technique to capture the conformation of genomes. Methods 58, 268–276 (2012).
Hare, E. E. & Johnston, J. S. Genome size determination using flow cytometry of propidium iodide-stained nuclei. Methods Mol. Biol. 772, 3–12 (2011).
Cheng, H., Concepcion, G. T., Feng, X., Zhang, H. & Li, H. Haplotype-resolved de novo assembly using phased assembly graphs with hifiasm. Nat. Methods 18, 170–175 (2021).
Boratyn, G. M. et al. Domain enhanced lookup time accelerated BLAST. Biol. Direct 7, 12 (2012).
Abdennur, N. & Mirny, L. A. Cooler: scalable storage for Hi-C data and other genomically labeled arrays. Bioinformatics 36, 311–316 (2019).
Li, H. Minimap2: pairwise alignment for nucleotide sequences. Bioinformatics 34, 3094–3100 (2018).
Burton, J. N. et al. Chromosome-scale scaffolding of de novo genome assemblies based on chromatin interactions. Nat. Biotechnol. 31, 1119–1125 (2013).
Pedersen, B. S. & Quinlan, A. R. Mosdepth: quick coverage calculation for genomes and exomes. Bioinformatics 34, 867–868 (2018).
Wingett, S. W. et al. HiCUP: pipeline for mapping and processing Hi-C data. F1000Research 4, 1310 (2015).
Durand, N. C. et al. Juicebox provides a visualization system for Hi-C contact maps with unlimited zoom. Cell Syst. 3, 99–101 (2016).
Goel, M., Sun, H., Jiao, W. B. & Schneeberger, K. SyRI: finding genomic rearrangements and local sequence differences from whole-genome assemblies. Genome Biol. 20, 277 (2019).
Tang, H. et al. ALLMAPS: robust scaffold ordering based on multiple maps. Genome Biol. 16, 3 (2015).
Mapleson, D., Garcia Accinelli, G., Kettleborough, G., Wright, J. & Clavijo, B. J. KAT: a K mer analysis toolkit to quality control NGS datasets and genome assemblies. Bioinformatics 33, 574–576 (2017).
Rhie, A., Walenz, B. P., Koren, S. & Phillippy, A. M. Merqury: reference-free quality, completeness, and phasing assessment for genome assemblies. Genome Biol. 21, 245 (2020).
Ellinghaus, D., Kurtz, S. & Willhoeft, U. LTRharvest, an efficient and flexible software for de novo detection of LTR retrotransposons. BMC Bioinformatics 9, 18 (2008).
Han, Y. & Wessler, S. R. MITE-Hunter: a program for discovering miniature inverted-repeat transposable elements from genomic sequences. Nucleic Acids Res. 38, e199 (2010).
Tarailo-Graovac, M. & Chen, N. Using RepeatMasker to identify repetitive elements in genomic sequences. Curr. Protoc. Bioinform. https://doi.org/10.1002/0471250953.bi0410s25 (2009).
Flynn, J. M. et al. RepeatModeler2 for automated genomic discovery of transposable element families. Proc. Natl Acad. Sci. USA 117, 9451–9457 (2020).
Jurka, J. et al. Repbase Update, a database of eukaryotic repetitive elements. Cytogenet. Genome Res. 110, 462–467 (2005).
Hubley, R. et al. The Dfam database of repetitive DNA families. Nucleic Acids Res. 44, D81–D89 (2015).
Haas, B. J. et al. Automated eukaryotic gene structure annotation using EVidenceModeler and the Program to Assemble Spliced Alignments. Genome Biol. 9, R7 (2008).
Korf, I. Gene finding in novel genomes. BMC Bioinformatics 5, 59 (2004).
Majoros, W. H., Pertea, M. & Salzberg, S. L. TigrScan and GlimmerHMM: two open source ab initio eukaryotic gene-finders. Bioinformatics 20, 2878–2879 (2004).
Stanke, M., Tzvetkova, A. & Morgenstern, B. AUGUSTUS at EGASP: using EST, protein and genomic alignments for improved gene prediction in the human genome. Genome Biol. 7, S11 (2006).
Bolger, A. M., Lohse, M. & Usadel, B. Trimmomatic: a flexible trimmer for Illumina sequence data. Bioinformatics 30, 2114–2120 (2014).
Grabherr, M. G. et al. Full-length transcriptome assembly from RNA-seq data without a reference genome. Nat. Biotechnol. 29, 644–652 (2011).
Haas, B. J. Improving the Arabidopsis genome annotation using maximal transcript alignment assemblies. Nucleic Acids Res. 31, 5654–5666 (2003).
Zhou, J. et al. Comparison of red raspberry and wild strawberry fruits reveals mechanisms of fruit type specification. Plant Physiol. 193, 1016–1035 (2023).
Daccord, N. et al. High-quality de novo assembly of the apple genome and methylome dynamics of early fruit development. Nat. Genet. 49, 1099–1106 (2017).
Mao, J. et al. High-quality haplotype-resolved genome assembly of cultivated octoploid strawberry. Hortic. Res. 10, uhad002 (2023).
Li, H. Protein-to-genome alignment with miniprot. Bioinformatics 39, btad014 (2023).
Cheng, C.-Y. et al. Araport11: a complete reannotation of the Arabidopsis thaliana reference genome. Plant J. 89, 789–804 (2017).
Bairoch, A. The universal protein resource (UniProt). Nucleic Acids Res. 33, D154–D159 (2005).
Jones, P. et al. InterProScan 5: genome-scale protein function classification. Bioinformatics 30, 1236–1240 (2014).
Conesa, A. et al. Blast2GO: a universal tool for annotation, visualization and analysis in functional genomics research. Bioinformatics 21, 3674–3676 (2005).
Steuernagel, B. et al. The NLR-Annotator tool enables annotation of the intracellular immune receptor repertoire. Plant Physiol. 183, 468–482 (2020).
Li, H. & Durbin, R. Fast and accurate short read alignment with Burrows–Wheeler transform. Bioinformatics 25, 1754–1760 (2009).
McKenna, A. et al. The Genome Analysis Toolkit: a MapReduce framework for analyzing next-generation DNA sequencing data. Genome Res. 20, 1297–1303 (2010).
Wang, K., Li, M. & Hakonarson, H. ANNOVAR: functional annotation of genetic variants from high-throughput sequencing data. Nucleic Acids Res. 38, e164 (2010).
Price, M. N., Dehal, P. S. & Arkin, A. P. FastTree 2 – approximately maximum-likelihood trees for large alignments. PLoS ONE 5, e9490 (2010).
Purcell, S. et al. PLINK: a tool set for whole-genome association and population-based linkage analyses. Am. J. Hum. Genet. 81, 559–575 (2007).
Falush, D., Stephens, M. & Pritchard, J. K. Inference of population structure using multilocus genotype data: linked loci and correlated allele frequencies. Genetics 164, 1567–1587 (2003).
Danecek, P. et al. The variant call format and VCFtools. Bioinformatics 27, 2156–2158 (2011).
Zhang, C., Dong, S.-S., Xu, J.-Y., He, W.-M. & Yang, T.-L. PopLDdecay: a fast and effective tool for linkage disequilibrium decay analysis based on variant call format files. Bioinformatics 35, 1786–1788 (2019).
Nguyen, L.-T., Schmidt, H. A., von Haeseler, A. & Minh, B. Q. IQ-TREE: a fast and effective stochastic algorithm for estimating maximum-likelihood phylogenies. Mol. Biol. Evol. 32, 268–274 (2015).
Yang, T. Genome annotation files of Rosa hybrida ‘Samantha®’. figshare https://doi.org/10.6084/m9.figshare.22774097.v1 (2024).
Acknowledgements
We thank T. Lin (China Agricultural University) and Q. Gao (BGI Tech., Beijing) for helpful discussions; H. Xin and Y. Bu (Beijing Institute of Landscape Architecture) for providing computing resources and Rosa materials; the Center of Agricultural Biotechnology of Beijing Academy of Agriculture and Forestry Sciences and Golden Intelligence Biotechnology Co., Ltd. for help with flow cytometry experiments; and Wuhan Grandomics Biosciences Co., Ltd. for providing Pore-C sequencing and analysis services. This work was supported by funds from the 111 Project of the Ministry of Education (Grant no. B17043 to J.G.), the Construction of Beijing Science and Technology Innovation and Service Capacity in Top Subjects (Grant no. CEFF-PXM2019_014207_000032 to J.G.), the National Key Research and Development Program of China (Grant no. 2018YFD1000400 to J.G.), the General Project of Shenzhen Science and Technology and Innovation Commission (Grant no. 21K270360620 to Y. Li.), the National Natural Science Foundation of China (Grant no. 32372752 to Y. Li., 31772344 and 31972444 to Z.Z., and 31522049 and 31872148 to N.M.), the National Science Fund for Distinguished Young Scholars of China (Grant no. 32325046 to N.M.), the earmarked fund for CARS (Grant no. CARS-23 to N.M.), and the Postdoctoral Fellowship Program of CPSF (Grant no. GZB20240831 to T.Y.).
Author information
Authors and Affiliations
Contributions
J.G., N.M., Z.F. and Z.Z. designed and coordinated the project. Y. Liu., W.W., H.R. and S.S. performed DNA extraction. T.Y. and Y. Liu. performed the flow cytometry analysis. Y.Y., L.L., S.D., Y. Zhu., Y.C., H. Zhou., H. Zhang., J.C. and K.T. contributed Rosa materials. Z.Z., Y. Liu., Y. Li., T.Y., Q.P., X.S., Y.J. and X.Z. coordinated sample collection and sequence data generation. T.Y., D.G., L.C., S.W., S.S., H.S., J.W. and Y. Zhang integrated the genome assembly and annotation. T.Y. and H.S. performed selective sweep analysis. T.Y., H.S., J.W. and Y. Zhang conducted phylogenetic and population genomic analysis. T.Y., Y. Liu., J.W., S.W., Z.Z., Y. Li, Z.F., N.M. and J.G. wrote and revised the manuscript.
Corresponding authors
Ethics declarations
Competing interests
The authors declare no competing interests.
Peer review
Peer review information
Nature Plants thanks Fabrice Foucher, Paul Arens and Diana Lopez Arias for their contribution to the peer review of this work.
Additional information
Publisher’s note Springer Nature remains neutral with regard to jurisdictional claims in published maps and institutional affiliations.
Extended data
Extended Data Fig. 1 Phenotype and chromosome number of R. hybrida ‘Samantha®’.
a, Flower, leaf, and stem of ‘Samantha®’. b, Chromosomes of ‘Samantha®’ shown in a representative root cell.
Extended Data Fig. 2 Chromosomal synteny analysis.
Genome synteny between R. hybrida ‘Samantha®’ and R. chinensis ‘Old Blush’8.
Extended Data Fig. 3 Pore-C and Hi-C heatmaps of the assembled R. hybrida ‘Samantha®’ genome.
The signal intensity of the Pore-C heatmap is expressed as loge (Z+1), while the signal intensity of Hi-C heatmap is expressed as log10 (Z+1). Z represents the calculated interaction intensity.
Extended Data Fig. 4 Inflorescence traits of different rose accessions.
The inflorescence traits of the wild species R. multiflora have been passed down to Hybrid Multiflora and Floribunda.
Extended Data Fig. 5 Genetic organization of the 28 chromosomes of R. hybrida ‘Samantha®’.
Different colors represent genome regions derived from different potential original species.
Extended Data Fig. 6 Pore-C heatmaps showing the inversion sites of the four homologous chromosomes of Chr7.
a, Pore-C signals between homologous chromosomes of Chr7. Blue arrows indicate the inversion signal between homologous chromosomes. b, Pore-C signals in the inversion regions between homologous chromosomes. Black cross lines indicate the inversion regions. The signal intensity of the Pore-C heatmap is expressed as loge (Z+1). Z represents the calculated interaction intensity.
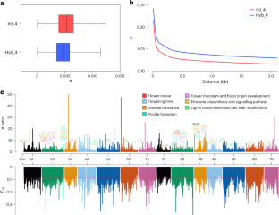
Extended Data Fig. 8 Selection and evolution of recurrent blooming in modern roses.
a,d, π ratio and FST values in the selective sweep region containing the KSN genes. b,e, Genes in the selective sweep region. Blue boxes represent genes located on the sense strand, while yellow boxes represent genes located on the antisense strand. c,f, Heatmap of SNP genotype profiles in the selective sweep region. Maximum likelihood phylogenetic tree constructed from these SNPs is shown on the left. The rectangular boxes on the right indicate the sections to which the samples belong. Hyb, modern cultivars, R. hybrida; Syn, section Synstylae; Syn-Rm, R. moschata; Chi-Rc, R. chinensis in section Chinenses; Chi-Ro, R. odorata in section Chinenses; Rosa, section Rosa; Can, section Caninae; Cin, section Cinnamomeae; Other, sections Pimpinellifoliae, Microphyllae, Bracteatae, Banksianae, and Laevigatae.
Extended Data Fig. 9 Selection and evolution of double flower in modern roses.
a,d, π ratio and FST values in the selective sweep region containing the AP2 genes. b,e, Genes in the selective sweep region. Blue boxes represent genes located on the sense strand, while yellow boxes represent genes located on the antisense strand. c,f, Heatmap of SNP genotype profiles in the selective sweep region. Maximum likelihood phylogenetic tree constructed from these SNPs is shown on the left. The rectangular boxes on the right indicate the sections to which the samples belong. Hyb, modern cultivars, R. hybrida; Syn, section Synstylae; Syn-Rm, R. moschata; Chi-Rc, R. chinensis in section Chinenses; Chi-Ro, R. odorata in section Chinenses; Rosa, section Rosa; Can, section Caninae; Cin, section Cinnamomeae; Other, sections Pimpinellifoliae, Microphyllae, Bracteatae, Banksianae, and Laevigatae.
Extended Data Fig. 10 Selection and evolution of ethylene sensitivity in modern roses.
a, π ratio and FST values in the selective sweep region containing CTR1 and ROS1 genes. b, Genes in the selective sweep region. Blue boxes represent genes located on the sense strand, while yellow boxes represent genes located on the antisense strand. c, Heatmap of SNP genotype profiles in selective sweep regions. Maximum likelihood phylogenetic tree is shown on the left. The rectangular boxes on the right indicate the sections to which the samples belong. Hyb, modern cultivars, R. hybrida; Syn, section Synstylae; Syn-Rm, R. moschata; Chi-Rc, R. chinensis in section Chinenses; Chi-Ro, R. odorata in section Chinenses; Rosa, section Rosa; Can, section Caninae; Cin, section Cinnamomeae; Other, sections Pimpinellifoliae, Microphyllae, Bracteatae, Banksianae, and Laevigatae.
Supplementary information
Supplementary Information
Supplementary Notes 1–4 and Figs. 1–9.
Supplementary Tables
Supplementary Tables 1–15.
Rights and permissions
Springer Nature or its licensor (e.g. a society or other partner) holds exclusive rights to this article under a publishing agreement with the author(s) or other rightsholder(s); author self-archiving of the accepted manuscript version of this article is solely governed by the terms of such publishing agreement and applicable law.
About this article
Cite this article
Zhang, Z., Yang, T., Liu, Y. et al. Haplotype-resolved genome assembly and resequencing provide insights into the origin and breeding of modern rose. Nat. Plants 10, 1659–1671 (2024). https://doi.org/10.1038/s41477-024-01820-x
Received:
Accepted:
Published:
Version of record:
Issue date:
DOI: https://doi.org/10.1038/s41477-024-01820-x
This article is cited by
-
Transcriptomic and metabolomic analysis between Rose varieties which are resistant or susceptible to Alternaria alternata
Functional & Integrative Genomics (2026)
-
Plastid genomic features and phylogenetic placement in Rosa (Rosaceae) through comparative analysis
BMC Plant Biology (2025)
-
Dynamic transcriptomic features accompanying the onset of first flowering in roses
BMC Plant Biology (2025)
-
Bimodal centromeres in pentaploid dogroses shed light on their unique meiosis
Nature (2025)
-
Genome analyses and breeding of polyploid crops
Nature Plants (2025)


