Extended Data Fig. 3: Phenotypic analysis of zmice1a/1b kernels.
From: ZmICE1a regulates the defence–storage trade-off in maize endosperm

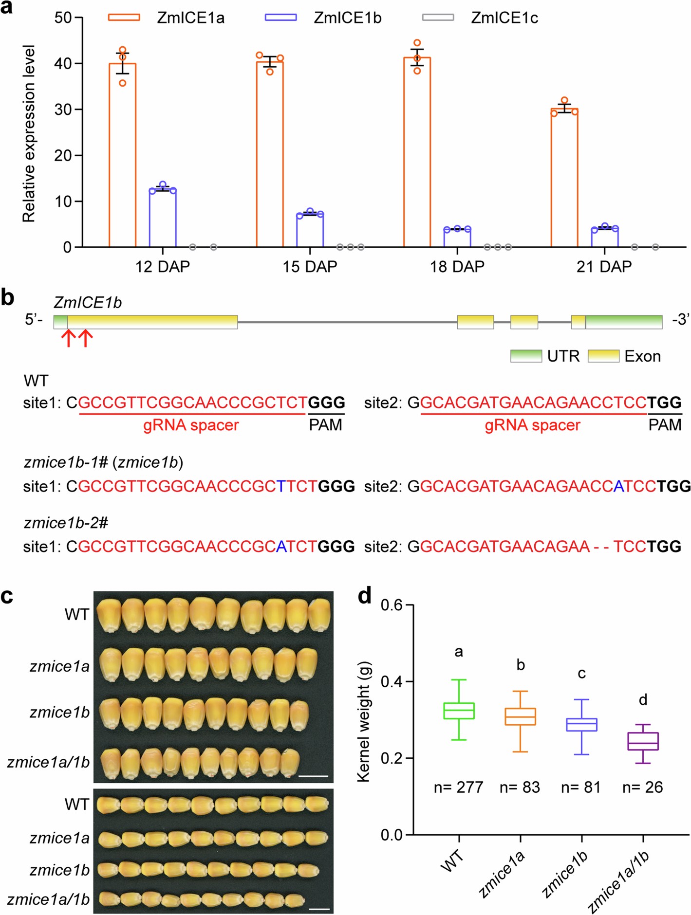
a, Expression analysis of ZmICE1 genes in developing endosperms. Data are mean ± s.e.m. (n = 3 biologically independent samples). For ZmICE1c, one Ct value was not detected in the 12 DAP and 21 DAP endosperm samples. b, Diagram of the CRISPR/Cas9 editing target sites in exon 1 of ZmICE1b. Red arrowheads indicate two editing target sites. The 20-bp targets are highlighted in red. PAM represents the protospacer adjacent motif. Deleted nucleotides are depicted as dashes, and inserted nucleotides are highlighted in blue. c, Mature kernels of WT, zmice1a, zmice1b, and zmice1a /1b from a segregated F2 ear. Scale bars, 1 cm. d, Kernel weight of WT, zmice1a, zmice1b, and zmice1a/1b mature kernels from two segregated F2 ears. The middle line of the box represents the median, while the lower and upper bounds represent the 25th and 75th percentiles, respectively. The whiskers extend from the minimum to the maximum values. Different letters denote significant differences (P < 0.05, one-way ANOVA, Tukey’s HSD test); for exact P values, see Source Data.