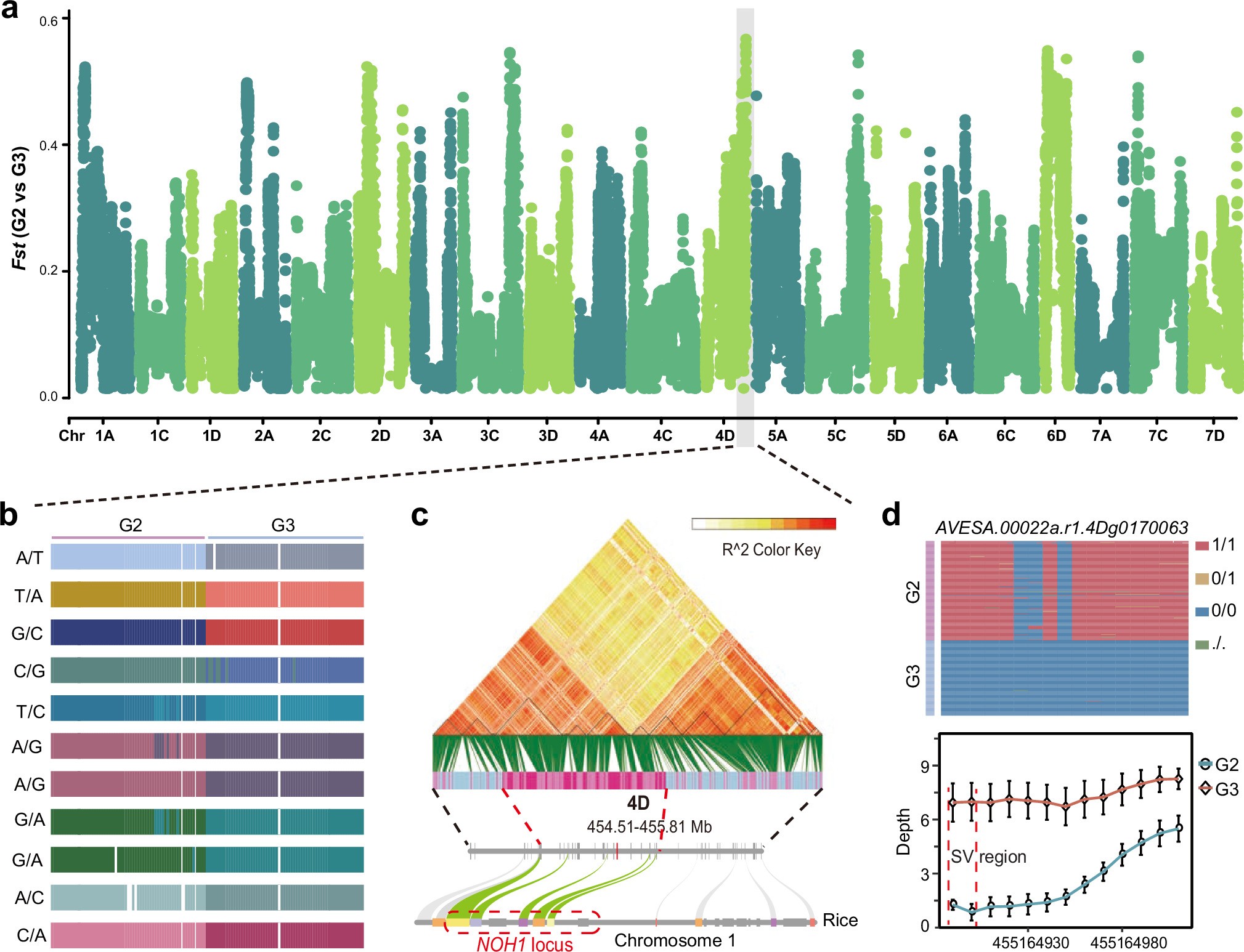
Extended Data Fig. 8: Identification of a candidate locus associated with oat improvement.

a, Manhattan plots showing selective sweep regions based on FST values (G2 vs G3). Candidate locus was marker with gray. b, Different genotypes in candidate locus are represented by different colors. c, Pairwise linkage disequilibrium heatmap (top) of the candidate locus. This locus exhibits high degree of synteny with a previously reported NOH1 locus on rice chromosome 1. d, Top is haplotype frequency of AsTRP1 (AVESA.00022a.r1.4Dg0170063) in Marvellous between G2 and G3 group. Down is reads depth distributions of an SV region in AsTRP1 gene.