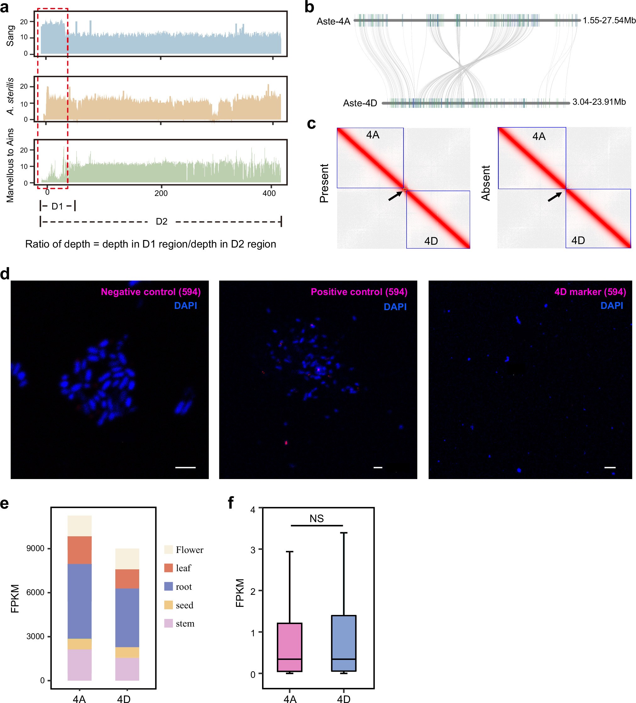
Extended Data Fig. 9: The large fragment duplication from 4A to 4D.

a, The Illumina read coverage of the chromosome 4D. Ains: A. insularis. b, The gene collinear between the start of chromosome 4A and 4D. c, Hi-C contact map showing a translocation event occurred from 4A to 4D and this fragment exist two copies. d, FISH confirms the duplication segment in cultivated oat, as observed in cells at the metaphase of mitosis. This experiment was repeated independently at least three times with similar results. e, Differential transcript expression patterns of genes located on start (1–28 Mb) of chromosome 4A and 4D in A. sterilis. f, Expression of genes in chromosome 4A and 4D in A. sterilis.