Extended Data Fig. 3: PNET1 regulates cell proliferation rate.
From: Nucleoporin PNET1 coordinates mitotic nuclear pore complex dynamics for rapid cell division

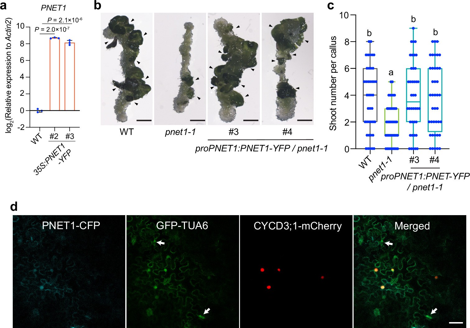
a, Relative expression levels of PNET1 in WT and two independent PNET1 overexpression lines. RT-qPCR was performed using 6-day-old seedlings (n = 3 biological replicates, two-sided t-tests). Data are presented as mean values ± SD. b, Representative images of calli derived from hypocotyl explants after growing on CIM2 for 4 days and then SIM for 12 days. Arrowheads indicate regenerated shoots. Scale bars, 1 mm. c, The number of regenerated shoots per callus was measured 12 days after growing on SIM (n = 40 for each genetic background). Statistical analysis was performed using one-way ANOVA followed by Tukey’s multiple comparison tests (P < 0.05). Exact P values are provided in the Source Data. The lower and upper whiskers indicate the minimum and maximum values, respectively. The upper boundary, middle line, and the lower boundary of the box indicate the 75th percentile, medium, and 25th percentile, respectively. d, Leaves of GFP–TUA6 transgenic N. benthamiana were co-infiltrated with Agrobacteria carrying 35S::PNET1–CFP and Dex::CYCD3;1–mCherry constructs. Representative images of epidermal cells undergoing cell division at 48 hours after dex treatment. Arrows label dividing cells with observable mitotic spindle structures. The experiment was repeated three times with similar results. Scale bar, 50 µm.