Fig. 1: Race-specific resistance to Z. tritici in the wheat Watkins landrace panel associates with discrete disequilibrium blocks.
From: Septoria tritici blotch resistance gene Stb15 encodes a lectin receptor-like kinase

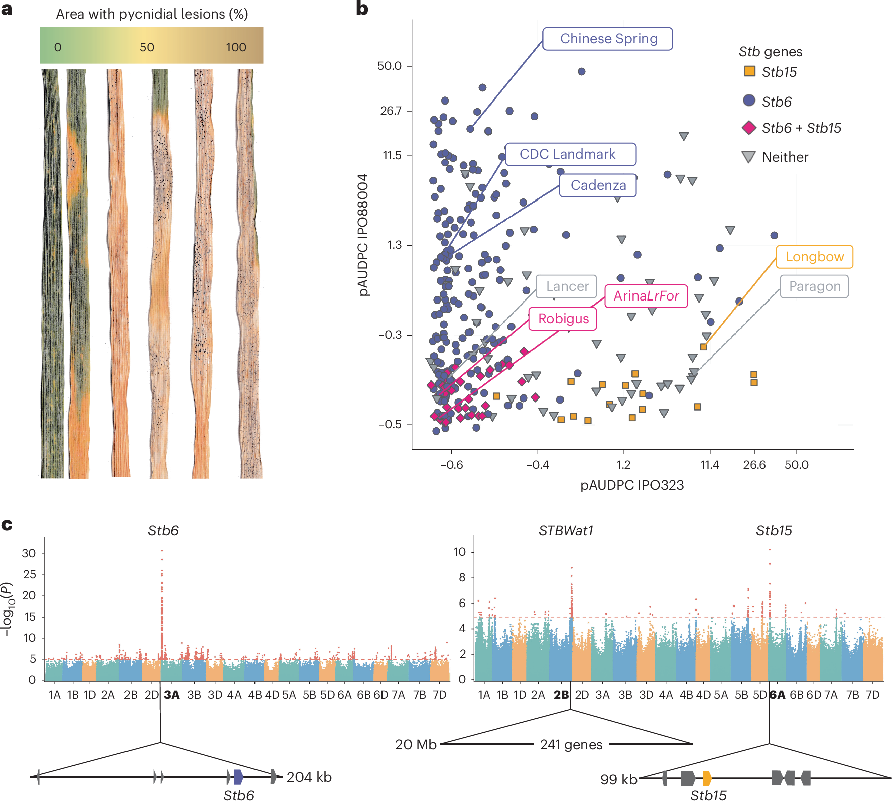
a, Quantitative variation in pycnidia and necrosis phenotypes. Pictured are leaves arranged by pycnidial coverage (0–100%). b, Effects of Stb6 and Stb15 on pycnidia scores with Z. tritici isolates IPO88004 and IPO323. The logit pycnidial area under the disease progress curve (pAUDPC) values of the axes are back-transformed to give pAUDPC (0–100%). c, Manhattan plots showing the association of logit pAUDPC in response to Z. tritici isolates IPO323 (left) and IPO88004 (right) with SNPs mapped to Chinese Spring, in terms of Wald test P values, not adjusted for multiple comparisons. LD blocks associated with STB resistance are drawn as arrows beneath the chromosomes (marked in bold) with the 6A Stb15 candidate gene marked in orange and Stb6 in purple. The large interval for the locus STBWat1 is also shown.