Abstract
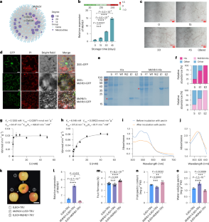
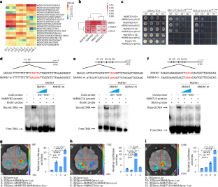
In apples, fruit firmness is a crucial quality trait influencing fruit storability, transportability, shelf life and consumer preference. However, the genetic network underlying this trait remains unclear. Therefore, the present study investigated the changes in apple fruit at different stages of postharvest storage using a combination of transcriptomic and metabolomic analyses. With prolonged storage, we detected a significant increase in two metabolites, d-galacturonic acid (d-GalUA) and d-glucuronic acid (d-GlcA), which are associated with a key class 1 non-symbiotic haemoglobin (MdHb1). We innovatively found that MdHb1 regulates fruit softening by catalysing the conversion from protopectin to water-soluble pectin. Biochemical analysis demonstrated that MdMYB2/MdNAC14/MdNTL9 transcription factors directly bind to the MdHb1 promoter to activate its transcriptional expression and promote fruit softening. Further injection experiments in apple fruit and histological as well as transmission electron microscopy analyses of the fruit samples revealed that d-GalUA and d-GlcA reduce the transcription of MdHb1, or through the MdMYB2/MdNAC14/MdNTL9-MdHb1 regulatory module, thereby delaying fruit softening. Our study provides novel insights into the role of two important metabolites, d-GalUA and d-GlcA, in the regulation of MdHb1-mediated fruit softening in apples.
This is a preview of subscription content, access via your institution
Access options
Access Nature and 54 other Nature Portfolio journals
Get Nature+, our best-value online-access subscription
$32.99 / 30 days
cancel any time
Subscribe to this journal
Receive 12 digital issues and online access to articles
$119.00 per year
only $9.92 per issue
Buy this article
- Purchase on SpringerLink
- Instant access to the full article PDF.
USD 39.95
Prices may be subject to local taxes which are calculated during checkout








Similar content being viewed by others
Data availability
All data generated or analysed during this study are provided in this published article and its supplementary data files. Sequence data from this article can be found in the Genome Database for Rosaceae (https://www.rosaceae.org/) under accession numbers MdHb1 (MD00G1018700), MdMYB2 (MD16G1228600), MdNAC14 (MD01G1094400), MdNTL9 (MD01G1093700) and MdHSF24 (MD02G1171800). Transcriptome sequencing data are available under accession number PRJNA1124641. Identified metabolites were annotated using the KEGG Compound database (http://www.kegg.jp/kegg/compound/), and annotated metabolites were then mapped to the KEGG Pathway database (http://www.kegg.jp/kegg/pathway.html). Additional data related to this study are available from the corresponding author upon request. All biological materials used in this study are available from the corresponding author on reasonable request. Source data are provided with this paper.
References
Chaïb, J. et al. Physiological relationships among physical, sensory, and morphological attributes of texture in tomato fruits. J. Exp. Bot. 58, 1915–1925 (2007).
Laurens, F. et al. An integrated approach for increasing breeding efficiency in apple and peach in Europe. Hortic. Res. 5, 11 (2018).
Wang, S., Zhou, Q., Zhou, X., Wei, B. & Ji, S. The effect of ethylene absorbent treatment on the softening of blueberry fruit. Food Chem. 246, 286–294 (2018).
Li, C. et al. Postharvest acibenzolar-S-methyl treatment maintains storage quality and retards softening of apple fruit. J. Food Biochem. 44, e13141 (2020).
Seymour, G. B., Chapman, N. H., Chew, B. L. & Rose, J. K. Regulation of ripening and opportunities for control in tomato and other fruits. Plant Biotechnol. J. 11, 269–278 (2013).
Cosgrove, D. J. Growth of the plant cell wall. Nat. Rev. Mol. Cell Biol. 6, 850–861 (2005).
Rodríguez-Ramírez, C. A., Tasqué, J. E., Garcia, N. L. & D’Accorso, N. B. Hemicelluloses hydrogel: synthesis, characterization, and application in dye removal. Int. J. Biol. Macromol. 253, 127010 (2023).
Mohnen, D. Pectin structure and biosynthesis. Curr. Opin. Plant Biol. 11, 266–277 (2008).
Protzko, R. J. et al. Engineering Saccharomyces cerevisiae for co-utilization of d-galacturonic acid and d-glucose from citrus peel waste. Nat. Commun. 9, 5059 (2018).
Shi, Y., Li, B. J., Grierson, D. & Chen, K. S. Insights into cell wall changes during fruit softening from transgenic and naturally occurring mutants. Plant Physiol. 192, 1671–1683 (2023).
Goulao, L. F. & Oliveira, C. M. Cell wall modifications during fruit ripening: when a fruit is not the fruit. Trends Food Sci. Tech. 19, 4–25 (2008).
Brummell, D. A. Cell wall disassembly in ripening fruit. Funct. Plant Biol. 33, 103–119 (2006).
Mercado, J. A., Pliego-Alfaro, F. & Quesada, M. A. in Breeding for Fruit Quality (eds Jenks, M. A & Bebeli, P. J.) 81–104 (Wiley, 2011).
Paniagua, C. et al. Antisense down-regulation of the strawberry β-galactosidase gene FaβGal4 increases cell wall galactose levels and reduces fruit softening. J. Exp. Bot. 67, 619–631 (2016).
Pelloux, J., Rustérucci, C. & Mellerowicz, E. J. New insights into pectin methylesterase structure and function. Trends Plant Sci. 12, 267–277 (2007).
Rehman, H. U., Qader, S. A. U. & Aman, A. Polygalacturonase: production of pectin depolymerising enzyme from Bacillus licheniformis KIBGE IB-21. Carbohydr. Polym. 90, 387–391 (2012).
Yang, H. et al. Analysis of β-galactosidase during fruit development and ripening in two different texture types of apple cultivars. Front. Plant Sci. 9, 539 (2018).
Cantu, D. et al. The intersection between cell wall disassembly, ripening, and fruit susceptibility to Botrytis cinerea. Proc. Natl Acad. Sci. USA 105, 859–864 (2008).
Su, G. et al. Expansin SlExp1 and endoglucanase SlCel2 synergistically promote fruit softening and cell wall disassembly in tomato. Plant Cell 36, 709–726 (2024).
Yang, L. et al. Silencing of SlPL, which encodes a pectate lyase in tomato, confers enhanced fruit firmness, prolonged shelf-life and reduced susceptibility to grey mould. Plant Biotechnol. J. 15, 1544–1555 (2017).
Redgwell, R. J., Melton, L. D. & Brasch, D. J. Cell wall dissolution in ripening kiwifruit (Actinidia deliciosa): solubilization of the pectic polymers. Plant Physiol. 98, 71–81 (1992).
Heng Koh, T. & Melton, L. D. Ripening-related changes in cell wall polysaccharides of strawberry cortical and pith tissues. Postharvest Biol. Technol. 26, 23–33 (2002).
Lin-Wang, K. et al. An R2R3 MYB transcription factor associated with regulation of the anthocyanin biosynthetic pathway in Rosaceae. BMC Plant Biol. 10, 50 (2010).
Su, H. et al. Genome-wide analysis and identification of stress-responsive genes of the NAM–ATAF1,2–CUC2 transcription factor family in apple. Plant Physiol. Biochem. 71, 11–21 (2013).
Cai, J. et al. FvMYB79 positively regulates strawberry fruit softening via transcriptional activation of FvPME38. Int. J. Mol. Sci. 23, 101 (2021).
Liu, M. et al. Overexpression of SlMYB75 enhances resistance to Botrytis cinerea and prolongs fruit storage life in tomato. Plant Cell Rep. 40, 43–58 (2021).
Ma, N. et al. Overexpression of tomato SlNAC1 transcription factor alters fruit pigmentation and softening. BMC Plant Biol. 14, 351 (2014).
Carrasco-Orellana, C. et al. Characterization of a ripening-related transcription factor FcNAC1 from Fragaria chiloensis fruit. Sci. Rep. 8, 10524 (2018).
Martín-Pizarro, C. et al. The NAC transcription factor FaRIF controls fruit ripening in strawberry. Plant Cell 33, 1574–1593 (2021).
Song, C. B., Shan, W., Kuang, J. F., Chen, J. Y. & Lu, W. J. The basic helix-loop-helix transcription factor MabHLH7 positively regulates cell wall-modifying-related genes during banana fruit ripening. Postharvest Biol. Technol. 161, 111068 (2020).
Zhai, Z. et al. Abscisic acid-responsive transcription factors PavDof2/6/15 mediate fruit softening in sweet cherry. Plant Physiol. 190, 2501–2518 (2022).
Wang, M. et al. The apple transcription factor MdZF-HD11 regulates fruit softening by promoting Mdβ-GAL18 expression. J. Exp. Bot. 75, 819–836 (2024).
Yang, L. X. et al. AtGLB1 enhances the tolerance of Arabidopsis to hydrogen peroxide stress. Plant Cell Physiol. 46, 1309–1316 (2005).
Huang, S. et al. Hemoglobin control of cell survival/death decision regulates in vitro plant embryogenesis. Plant Physiol. 165, 810–825 (2014).
Mira, M. M. et al. Expression of Arabidopsis class 1 phytoglobin (AtPgb1) delays death and degradation of the root apical meristem during severe PEG-induced water deficit. J. Exp. Bot. 68, 5653–5668 (2017).
Hill, R. D. Non-symbiotic haemoglobins—what’s happening beyond nitric oxide scavenging? AoB Plants 2012, pls004 (2012).
Hunt, P. W. et al. Increased level of hemoglobin 1 enhances survival of hypoxic stress and promotes early growth in Arabidopsis thaliana. Proc. Natl Acad. Sci. USA 99, 17197–17202 (2002).
Dordas, C. et al. Expression of a stress-induced hemoglobin affects NO levels produced by alfalfa root cultures under hypoxic stress. Plant J. 35, 763–770 (2003).
Mira, M. M., Hill, R. D. & Stasolla, C. Phytoglobins improve hypoxic root growth by alleviating apical meristem cell death. Plant Physiol. 172, 2044–2056 (2016).
Lee, K. W., Kim, Y. J., Kim, D. O., Lee, H. J. & Lee, C. Y. Major phenolics in apple and their contribution to the total antioxidant capacity. J. Agric. Food Chem. 51, 6516–6520 (2003).
Konopacka, D. & Plocharski, W. J. Effect of storage conditions on the relationship between apple firmness and texture acceptability. Postharvest Biol. Technol. 32, 205–211 (2004).
Ghannam, M. M. et al. Magnetic field potential effects on the doxorubicin therapeutic activity in Ehrlich tumor growth. Saudi J. Biol. Sci. 28, 2566–2574 (2021).
Watts, R. A. et al. A hemoglobin from plants homologous to truncated hemoglobins of microorganisms. Proc. Natl Acad. Sci. USA 98, 10119–10124 (2001).
Su, H., Chen, X., Chen, S., Guo, M. & Liu, H. Applications of the whole-cell system in the efficient biosynthesis of heme. Int. J. Mol. Sci. 24, 8384 (2023).
Saei, A., Tustin, D. S., Zamani, Z., Talaie, A. & Hall, A. J. Cropping effects on the loss of apple fruit firmness during storage: the relationship between texture retention and fruit dry matter concentration. Sci. Hortic. 130, 256–265 (2011).
Wakabayashi, K. Changes in cell wall polysaccharides during fruit ripening. J. Plant Res. 113, 231–237 (2000).
Su, Q. et al. Variation in cell wall metabolism and flesh firmness of four apple cultivars during fruit development. Foods 11, 3518 (2022).
Cosgrove, D. J. Wall structure and wall loosening. A look backwards and forwards. Plant Physiol. 125, 131–134 (2001).
Albersheim, P., Darvill, A. G., O’Neill, M. A., Schols, H. A. & Voragen, A. G. J. An hypothesis: the same six polysaccharides are components of the primary cell walls of all higher plants. Prog. Biotechnol. 14, 47–55 (1996).
Mohnen, D. Biosynthesis of pectins and galactomannans. Compr. Nat. Prod. Chem. 26, 497–527 (1999).
Willats, W. G., McCartney, L., Mackie, W. & Knox, J. P. Pectin: cell biology and prospects for functional analysis. Plant Mol. Biol. 47, 9–27 (2001).
Loewus, F. A. & Kelly, S. The metabolism of d-galacturonic acid and its methyl ester in the detached ripening strawberry. Arch. Biochem. Biophys. 95, 483–493 (1961).
Neish, A. C. The biosynthesis of cell wall carbohydrates: IV. Further studies on cellulose and xylan in wheat. Can. J. Biochem. Physiol. 36, 187–193 (1958).
Slater, W. G. & Beevers, H. Utilization of d-glucuronate by corn coleoptiles. Plant Physiol. 33, 146–151 (1958).
Lin, Q. et al. A metabolic perspective of selection for fruit quality related to apple domestication and improvement. Genome Biol. 24, 95 (2023).
Harholt, J., Suttangkakul, A. & Vibe Scheller, H. Biosynthesis of pectin. Plant Physiol. 153, 384–395 (2010).
Wang, S. Y., Chen, C. T., Sciarappa, W., Wang, C. Y. & Camp, M. J. Fruit quality, antioxidant capacity, and flavonoid content of organically and conventionally grown blueberries. J. Agric. Food Chem. 56, 5788–5794 (2008).
Wang, S. Y., Zheng, W. & Galletta, G. J. Cultural system affects fruit quality and antioxidant capacity in strawberries. J. Agric. Food Chem. 50, 6534–6542 (2002).
Li, Y. et al. Micro Tom metabolic network: rewiring tomato metabolic regulatory network throughout the growth cycle. Mol. Plant 13, 1203–1218 (2020).
Yang, C. et al. Rice metabolic regulatory network spanning the entire life cycle. Mol. Plant 15, 258–275 (2022).
Shu, P. et al. A comprehensive metabolic map reveals major quality regulations in red-flesh kiwifruit (Actinidia chinensis). New Phytol. 238, 2064–2079 (2023).
Wang, D., Yeats, T. H., Uluisik, S., Rose, J. K. C. & Seymour, G. B. Fruit softening: revisiting the role of pectin. Trends Plant Sci. 23, 302–310 (2018).
Lyu, J., Bi, J., Liu, X., Zhou, M. & Chen, Q. Characterization of water status and water-soluble pectin from peaches under the combined drying processing. Int. J. Biol. Macromol. 123, 1172–1179 (2019).
Gunaseelan, K. et al. Constitutive expression of apple endo-POLYGALACTURONASE1 in fruit induces early maturation, alters skin structure and accelerates softening. Plant J. 117, 1413–1431 (2024).
Shi, Y. et al. A tomato LATERAL ORGAN BOUNDARIES transcription factor, SlLOB1, predominantly regulates cell wall and softening components of ripening. Proc. Natl Acad. Sci. USA 118, e2102486118 (2021).
Pei, Y. et al. Bifunctional transcription factors SlERF.H5 and H7 activate cell wall and repress gibberellin biosynthesis genes in tomato via a conserved motif. Dev. Cell 59, 1345–1359.e6 (2024).
Cosgrove, D. J. Plant cell wall extensibility: connecting plant cell growth with cell wall structure, mechanics, and the action of wall-modifying enzymes. J. Exp. Bot. 67, 463–476 (2016).
Ma, L. et al. The microRNA ppe-miR393 mediates auxin-induced peach fruit softening by promoting ethylene production. Plant Physiol. 192, 1638–1655 (2023).
Kabir, N. et al. RAD gene family analysis in cotton provides some key genes for flowering and stress tolerance in upland cotton G. hirsutum. BMC Genomics 23, 40 (2022).
Wang, J. H. et al. MdWRKY31-MdNAC7 regulatory network: orchestrating fruit softening by modulating cell wall-modifying enzyme MdXTH2 in response to ethylene signaling. Plant Biotechnol. J. 22, 3244–3261 (2024).
Sunako, T. et al. An allele of the ripening-specific 1-aminocyclopropane-1-carboxylic acid synthase gene (ACS1) in apple fruit with a long storage life. Plant Physiol. 119, 1297–1304 (1999).
Peretz, Y. et al. A universal expression/silencing vector in plants. Plant Physiol. 145, 1251–1263 (2007).
Li, Y. Y. et al. MdCOP1 ubiquitin E3 ligases interact with MdMYB1 to regulate light-induced anthocyanin biosynthesis and red fruit coloration in apple. Plant Physiol. 160, 1011–1022 (2012).
Jiang, H. et al. The transcription factor MdMYB2 influences cold tolerance and anthocyanin accumulation by activating SUMO E3 ligase MdSIZ1 in apple. Plant Physiol. 189, 2044–2060 (2022).
Defilippi, B. G., Kader, A. A. & Dandekar, A. M. Apple aroma: alcohol acyltransferase, a rate limiting step for ester biosynthesis, is regulated by ethylene. Plant Sci. 168, 1199–1210 (2005).
Kumar, S., Stecher, G., Li, M., Knyaz, C. & Tamura, K. MEGA X: Molecular Evolutionary Genetics Analysis across computing platforms. Mol. Biol. Evol. 35, 1547–1549 (2018).
Hu, B. et al. GSDS 2.0: an upgraded gene feature visualization server. Bioinformatics 31, 1296–1297 (2015).
Wang, Y. et al. The stem cell niche in leaf axils is established by auxin and cytokinin in Arabidopsis. Plant Cell 26, 2055–2067 (2014).
Rösch, P., Harz, M., Schmitt, M. & Popp, J. Raman spectroscopic identification of single yeast cells. J. Raman Spectrosc. 36, 377–379 (2005).
Szymańska-Chargot, M. et al. Raman imaging of changes in the polysaccharides distribution in the cell wall during apple fruit development and senescence. Planta 243, 935–945 (2016).
Trevaskis, B. et al. Two hemoglobin genes in Arabidopsis thaliana: the evolutionary origins of leghemoglobins. Proc. Natl Acad. Sci. USA 94, 12230–12234 (1997).
Bradford, M. M. A rapid and sensitive method for the quantitation of microgram quantities of protein utilizing the principle of protein-dye binding. Anal. Biochem. 72, 248–254 (1976).
Yu, J. Q. et al. The apple bHLH transcription factor MdbHLH3 functions in determining the fruit carbohydrates and malate. Plant Biotechnol. J. 19, 285–299 (2021).
Hu, D. G. et al. The regulatory module MdPUB29-MdbHLH3 connects ethylene biosynthesis with fruit quality in apple. New Phytol. 221, 1966–1982 (2019).
Hu, D. G. et al. A basic/helix-loop-helix transcription factor controls leaf shape by regulating auxin signaling in apple. New Phytol. 228, 1897–1913 (2020).
Zhang, S. et al. Analysis of the postharvest storage characteristics of two new pear cultivars ‘Shannongsu’ and ‘Xincixiang’. Horticulturae 9, 281 (2023).
Zhang, Z. et al. Identification of differentially expressed genes associated with apple fruit ripening and softening by suppression subtractive hybridization. PLoS ONE 10, e0146061 (2015).
Acknowledgements
This work was supported by grants from the National Key Research and Development Program of China (2022YFD2100100, 2023YFD2301000), the National Natural Science Foundation of China (32122080) and the Key Research and Development Program of Shandong Province (2023CXGC010709), the Taishan Scholar Project Special Funds of China (Grant No. tsqnz20231206), and the China Postdoctoral Science Foundation (2023M742152).
Author information
Authors and Affiliations
Contributions
D.-G.H. conceived and designed the study. Y.-W.Z., T.-T.Z., Q.S. and X.-L.L. performed the experiments. X.-Y.H., L.-G.L., H.-B.W., W.-K.L., C.-K.W., W.-Y.W., Y.X., C.-N.M., X.-S.C. and L.C. analysed the data. D.-G.H., Y.-W.Z., T.-T.Z., Q.S. and X.-L.L. wrote the paper. All authors discussed the results and commented on the manuscript.
Corresponding author
Ethics declarations
Competing interests
The authors declare no competing interests.
Peer review
Peer review information
Nature Plants thanks Ting Wu and the other, anonymous, reviewer(s) for their contribution to the peer review of this work.
Additional information
Publisher’s note Springer Nature remains neutral with regard to jurisdictional claims in published maps and institutional affiliations.
Supplementary information
Supplementary Information (download PDF )
Supplementary Figs. 1–8 and Tables 1–7.
Supplementary Table 1 (download XLSX )
Supplementary Appendix 1. Gene expression profiles of apple fruits at 0,15, and 45 days after harvest. Appendix 2. The abundance of metabolites in apple fruits at 0,15, and 45 days after harvest.
Supplementary Data 1 (download PDF )
Unprocessed gels for Supplementary Fig. 8.
Source data
Source Data Fig. 3 (download PDF )
Unprocessed western gels.
Source Data Fig. 4 (download PDF )
Unprocessed western blots.
Rights and permissions
Springer Nature or its licensor (e.g. a society or other partner) holds exclusive rights to this article under a publishing agreement with the author(s) or other rightsholder(s); author self-archiving of the accepted manuscript version of this article is solely governed by the terms of such publishing agreement and applicable law.
About this article
Cite this article
Zhao, YW., Zhao, TT., Sun, Q. et al. Enrichment of two important metabolites d-galacturonic acid and d-glucuronic acid inhibits MdHb1-mediated fruit softening in apple. Nat. Plants 11, 891–908 (2025). https://doi.org/10.1038/s41477-025-01964-4
Received:
Accepted:
Published:
Version of record:
Issue date:
DOI: https://doi.org/10.1038/s41477-025-01964-4


