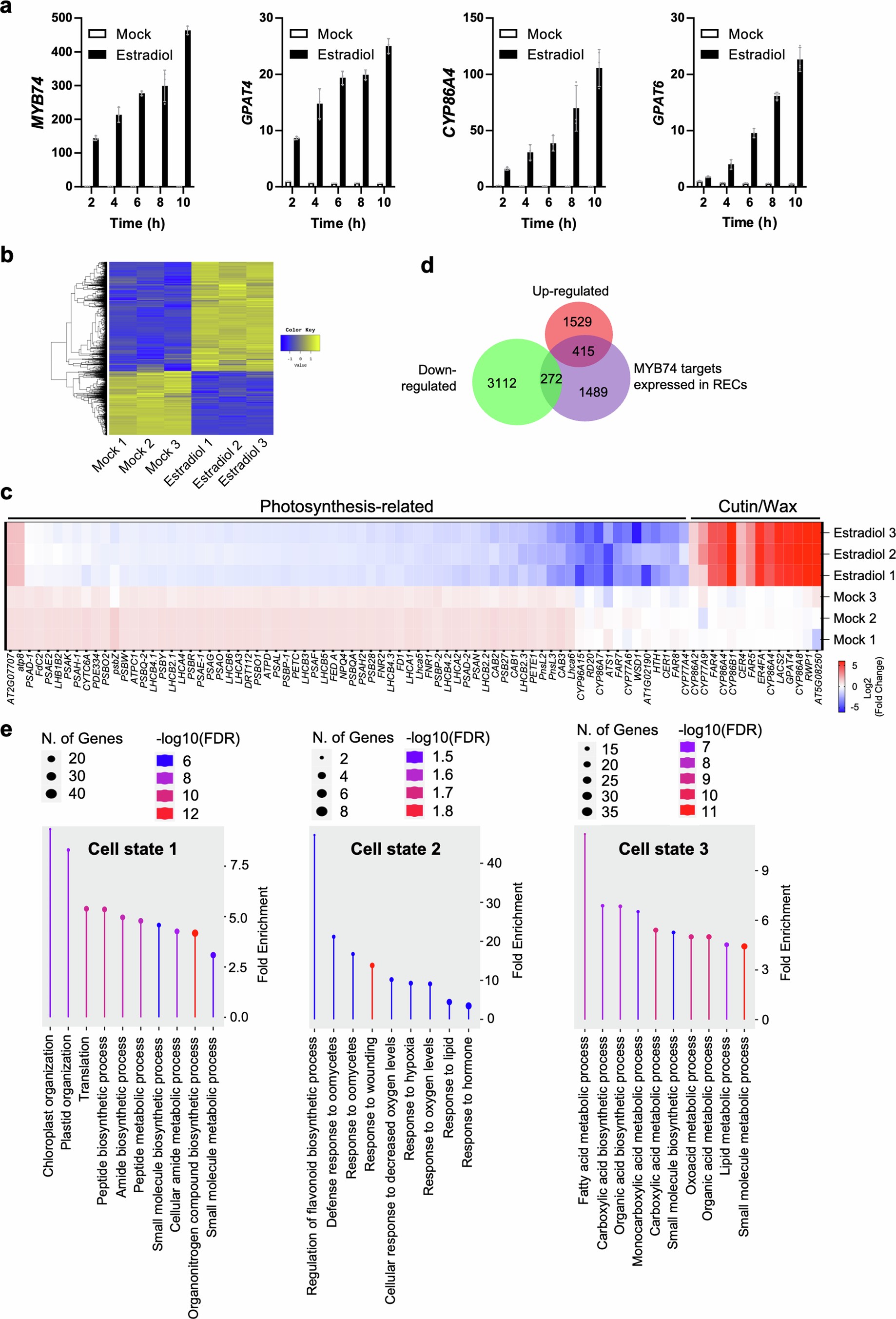
Extended Data Fig. 7: RNA-seq analysis of MYB74-induced transcriptomic changes in AZ and receptacles shows that MYB74 controls the expression of genes associated with REC transdifferentiation.

a, RT-qPCR results show that MYB74 is induced following oestradiol treatment compared to mock treatment (Mock) and that the induction of MYB74 upregulates genes involved in the synthesis of cutin precursors. For all analyses, Actin2 was used as an internal control. The fold change was calculated relative to the mock-treated samples at 2 hours. The data shown were mean ± SD from three biological repeats. b, Heatmap displaying differentially expressed genes (DEGs) between oestradiol- and mock-treated samples (three biological replicates each). Statistical significance was evaluated using a two-sided Student’s t-test and graph showing all DEGs that met specific cut-off values (that is, an adjusted p < 0.05 and log2 fold change > 2). c, Heatmap showing the differential expression of genes related to photosynthesis and cuticle upon the induction of MYB74. d, Venn diagram showing that many REC-expressed MYB74 target genes (that is, 687 of 2176) show responses to MYB74 induction, with 272 and 415 being significantly up- and down-regulated, respectively. e, Gene ontology (GO) enrichment analysis for REC state-specific MYB74 target genes (2,176). Dot size represents the number of cells found to express a given gene, and its color represents its adjusted p-value (corrected for false discovery rate).