Abstract
The waxy cuticle layer is crucial for plant defence, growth and survival, and is produced by epidermal cells, which were thought to be specified only during embryogenesis. New surface cells are exposed during abscission, by which leaves, fruits, flowers and seeds are shed. Recent work has shown that nonepidermal residuum cells (RECs) can accumulate a protective cuticle layer after abscission, implying the potential de novo specification of epidermal cells by transdifferentiation. However, it remains unknown how this process occurs and what advantage this mechanism may offer over the other surface protection alternative, the wound healing pathways. Here we followed this transdifferentiation process with single-cell RNA sequencing analysis of RECs, showing that nonepidermal RECs transdifferentiate into epidermal cells through three distinct stages. During this vulnerable process, which involves a transient period when the protective layer is not yet formed, stress genes that protect the plant from environmental exposure are expressed before epidermis formation, ultimately facilitating cuticle development. We identify a central role for the transcription factor MYB74 in directing the transdifferentiation. In contrast to alternative protective mechanisms, our results suggest that de novo epidermal specification supports the subsequent growth of fruit at the abscission site. Altogether, we reveal a developmental programme by which plants use a transdifferentiation pathway to protect the plant while promoting growth.
This is a preview of subscription content, access via your institution
Access options
Access Nature and 54 other Nature Portfolio journals
Get Nature+, our best-value online-access subscription
$32.99 / 30 days
cancel any time
Subscribe to this journal
Receive 12 digital issues and online access to articles
$119.00 per year
only $9.92 per issue
Buy this article
- Purchase on SpringerLink
- Instant access to the full article PDF.
USD 39.95
Prices may be subject to local taxes which are calculated during checkout




Similar content being viewed by others
Data availability
Data generated in this study are included in the article and Supplementary Information (Supplementary Tables 1–3). Single-cell RNA-seq data (accession number PRJNA1013602) and bulk RNA-seq data (accession number PRJNA1032145) generated in this study are available at the Sequence Read Archive database. Requests for materials and correspondence should be addressed to corresponding author J.M.K.
Code availability
The code used to analyse the scRNA-seq data in this study is available via GitHub at https://github.com/CB-postech/scRNA-seq_prEXL1_REC.
References
Javelle, M., Vernoud, V., Rogowsky, P. M. & Ingram, G. C. Epidermis: the formation and functions of a fundamental plant tissue. New Phytol. 189, 17–39 (2011).
Asaoka, M. et al. Stem integrity in Arabidopsis thaliana requires a load-bearing epidermis. Development 148, dev198028 (2021).
Yeats, T. H. & Rose, J. K. The formation and function of plant cuticles. Plant Physiol. 163, 5–20 (2013).
Kutschera, U. & Niklas, K. J. The epidermal-growth-control theory of stem elongation: an old and a new perspective. J. Plant Physiol. 164, 1395–1409 (2007).
Savaldi-Goldstein, S., Peto, C. & Chory, J. The epidermis both drives and restricts plant shoot growth. Nature 446, 199–202 (2007).
Nobusawa, T. et al. Synthesis of very-long-chain fatty acids in the epidermis controls plant organ growth by restricting cell proliferation. PLoS Biol. 11, e1001531 (2013).
Bidhendi, A. J., Altartouri, B., Gosselin, F. P. & Geitmann, A. Mechanical stress initiates and sustains the morphogenesis of wavy leaf epidermal cells. Cell Rep. 28, 1237–1250 (2019).
Malivert, A., Hamant, O. & Ingram, G. The contribution of mechanosensing to epidermal cell fate specification. Curr. Opin. Genet. Dev. 51, 52–58 (2018).
Hamant, O. et al. Developmental patterning by mechanical signals in Arabidopsis. Science 322, 1650–1655 (2008).
Takada, S. & Iida, H. Specification of epidermal cell fate in plant shoots. Front. Plant Sci. 5, 49 (2014).
Kurdyukov, S. et al. The epidermis-specific extracellular BODYGUARD controls cuticle development and morphogenesis in Arabidopsis. Plant Cell 18, 321–339 (2006).
Wei, X., Guan, W., Yang, Y., Shao, Y. & Mao, L. Methyl jasmonate promotes wound healing by activation of phenylpropanoid metabolism in harvested kiwifruit. Postharvest Biol. Technol. 175, 111472 (2021).
Han, Y., Yang, R., Wang, Q., Wang, B. & Prusky, D. Sodium silicate promotes wound healing by inducing the deposition of suberin polyphenolic and lignin in potato tubers. Front. Plant Sci. 13, 942022 (2022).
Lulai, E. C. & Neubauer, J. D. Wound-induced suberization genes are differentially expressed, spatially and temporally, during closing layer and wound periderm formation. Postharvest Biol. Technol. 90, 24–33 (2014).
Nawrath, C. et al. Apoplastic diffusion barriers in Arabidopsis. Arabidopsis Book 2013, e0167 (2013).
Estornell, L. H., Agusti, J., Merelo, P., Talon, M. & Tadeo, F. R. Elucidating mechanisms underlying organ abscission. Plant Sci. 199, 48–60 (2013).
Sexton, R. & Roberts, J. A. Cell biology of abscission. Annu. Rev. Plant Physiol. 33, 133–162 (1982).
Poovaiah, B. W. Formation of callose and lignin during leaf abscission. Am. J. Bot. 61, 829–834 (1974).
Niederhuth, C. E., Cho, S. K., Seitz, K. & Walker, J. C. Letting go is never easy: abscission and receptor-like protein kinases. J. Integr. Plant Biol. 55, 1251–1263 (2013).
Lee, Y. et al. A lignin molecular brace controls precision processing of cell walls critical for surface integrity in Arabidopsis. Cell 173, 1468–1480 (2018).
Ingram, G. & Nawrath, C. The roles of the cuticle in plant development: organ adhesions and beyond. J. Exp. Bot. 68, 5307–5321 (2017).
Hawkins, S. & Boudet, A. Wound-induced lignin and suberin deposition in a woody angiosperm (Eucalyptus gunnii Hook): histochemistry of early changes in young plants. Protoplasma 191, 96–104 (1996).
Xie, P. D. et al. Chitooligosaccharide accelerated wound healing in potato tubers by promoting the deposition of suberin polyphenols and lignin at wounds. Plant Physiol. Biochem. 199, 107714 (2023).
Smyth, D. R., Bowman, J. L. & Meyerowitz, E. M. Early flower development in Arabidopsis. Plant Cell 2, 755–767 (1990).
Cai, S. & Lashbrook, C. C. Stamen abscission zone transcriptome profiling reveals new candidates for abscission control: enhanced retention of floral organs in transgenic plants overexpressing Arabidopsis ZINC FINGER PROTEIN2. Plant Physiol. 146, 1305–1321 (2008).
Shahan, R. et al. A single-cell Arabidopsis root atlas reveals developmental trajectories in wild-type and cell identity mutants. Dev. Cell 57, 543–560 (2022).
Lopez-Anido, C. B. et al. Single-cell resolution of lineage trajectories in the Arabidopsis stomatal lineage and developing leaf. Dev. Cell 56, 1043–1055 (2021).
Waters, M. T. et al. GLK transcription factors coordinate expression of the photosynthetic apparatus in Arabidopsis. Plant Cell 21, 1109–1128 (2009).
Ursache, R., Andersen, T. G., Marhavy, P. & Geldner, N. A protocol for combining fluorescent proteins with histological stains for diverse cell wall components. Plant J. 93, 399–412 (2018).
Chang, H. C., Tsai, M. C., Wu, S. S. & Chang, I. F. Regulation of ABI5 expression by ABF3 during salt stress responses in Arabidopsis thaliana. Bot. Stud. 60, 16 (2019).
Wei, N. et al. Genome-wide identification of ERF transcription factor family and functional analysis of the drought stress-responsive genes in Melilotus albus. Int. J. Mol. Sci. 23, 12023 (2022).
Alvarez-Buylla, E. R. et al. Flower development. Arabidopsis Book 2010, e0127 (2010).
Ramsay, N. A. & Glover, B. J. MYB-bHLH-WD40 protein complex and the evolution of cellular diversity. Trends Plant Sci. 10, 63–70 (2005).
Lai, L. B. et al. The Arabidopsis R2R3 MYB proteins FOUR LIPS and MYB88 restrict divisions late in the stomatal cell lineage. Plant Cell 17, 2754–2767 (2005).
Lee, S. B., Kim, H. U. & Suh, M. C. MYB94 and MYB96 additively activate cuticular wax biosynthesis in Arabidopsis. Plant Cell Physiol. 57, 2300–2311 (2016).
Kosma, D. K. et al. AtMYB41 activates ectopic suberin synthesis and assembly in multiple plant species and cell types. Plant J. 80, 216–229 (2014).
Cominelli, E., Sala, T., Calvi, D., Gusmaroli, G. & Tonelli, C. Over-expression of the Arabidopsis AtMYB41 gene alters cell expansion and leaf surface permeability. Plant J. 53, 53–64 (2008).
Cominelli, E., Galbiati, M. & Tonelli, C. Integration of water stress response: cell expansion and cuticle deposition in Arabidopsis thaliana. Plant Signal. Behav. 3, 556–557 (2008).
Xu, H. M. et al. Transcriptional networks regulating suberin and lignin in endodermis link development and ABA response. Plant Physiol. 190, 1165–1181 (2022).
Cesarino, I. With a little help from MYB friends: transcriptional network controlling root suberization and lignification. Plant Physiol. 190, 1077–1079 (2022).
Liljegren, S. J. Organ abscission: exit strategies require signals and moving traffic. Curr. Opin. Plant Biol. 15, 670–676 (2012).
Cho, S. K. et al. Regulation of floral organ abscission in Arabidopsis thaliana. Proc. Natl Acad. Sci. USA 105, 15629–15634 (2008).
Jinn, T. L., Stone, J. M. & Walker, J. C. HAESA, an Arabidopsis leucine-rich repeat receptor kinase, controls floral organ abscission. Genes Dev. 14, 108–117 (2000).
Stenvik, G. E. et al. The EPIP peptide of INFLORESCENCE DEFICIENT IN ABSCISSION is sufficient to induce abscission in Arabidopsis through the receptor-like kinases HAESA and HAESA-LIKE2. Plant Cell 20, 1805–1817 (2008).
Ortiz-Garcia, P. et al. The indole-3-acetamide-induced Arabidopsis transcription factor MYB74 decreases plant growth and contributes to the control of osmotic stress responses. Front. Plant Sci. 13, 928386 (2022).
Xu, R. et al. Salt-induced transcription factor MYB74 is regulated by the RNA-directed DNA methylation pathway in Arabidopsis. J. Exp. Bot. 66, 5997–6008 (2015).
Curtis, M. D. & Grossniklaus, U. A gateway cloning vector set for high-throughput functional analysis of genes in planta. Plant Physiol. 133, 462–469 (2003).
O’Malley, R. C. et al. Cistrome and epicistrome features shape the regulatory DNA landscape. Cell 165, 1280–1292 (2016).
Seo, P. J. et al. The MYB96 transcription factor regulates cuticular wax biosynthesis under drought conditions in Arabidopsis. Plant Cell 23, 1138–1152 (2011).
Kannangara, R. et al. The transcription factor WIN1/SHN1 regulates cutin biosynthesis in Arabidopsis thaliana. Plant Cell 19, 1278–1294 (2007).
Dubos, C. et al. MYB transcription factors in Arabidopsis. Trends Plant Sci. 15, 573–581 (2010).
Hiratsu, K., Matsui, K., Koyama, T. & Ohme-Takagi, M. Dominant repression of target genes by chimeric repressors that include the EAR motif, a repression domain, in Arabidopsis. Plant J. 34, 733–739 (2003).
Yang, W. et al. A land-plant-specific glycerol-3-phosphate acyltransferase family in Arabidopsis: substrate specificity, sn-2 preference, and evolution. Plant Physiol. 160, 638–652 (2012).
Hellens, R. P. et al. Transient expression vectors for functional genomics, quantification of promoter activity and RNA silencing in plants. Plant Methods 1, 13 (2005).
Nagata, K., Ishikawa, T., Kawai-Yamada, M., Takahashi, T. & Abe, M. Ceramides mediate positional signals in Arabidopsis thaliana protoderm differentiation. Development 148, dev194969 (2021).
Guo, X., Xiao, X., Wang, G. & Gao, R. Vascular anatomy of kiwi fruit and its implications for the origin of carpels. Front. Plant Sci. 4, 391 (2013).
Paul-Victor, C. et al. Effect of mechanical damage and wound healing on the viscoelastic properties of stems of flax cultivars (Linum usitatissimum L. cv. Eden and cv. Drakkar). PLoS ONE 12, e0185958 (2017).
Ripoll, J. J. et al. Growth dynamics of the fruit is mediated by cell expansion. Proc. Natl Acad. Sci. USA 116, 25333–25342 (2019).
Zhou, J., Lee, C., Zhong, R. & Ye, Z. H. MYB58 and MYB63 are transcriptional activators of the lignin biosynthetic pathway during secondary cell wall formation in Arabidopsis. Plant Cell 21, 248–266 (2009).
Neves, G. Y. S., Marchiosi, R., Ferrarese, M. L. L., Siqueira-Soares, R. C. & Ferrarese, O. Root growth inhibition and lignification induced by salt stress in soybean. J. Agron. Crop Sci. 196, 467–473 (2010).
Jin, H. et al. Transcriptional repression by AtMYB4 controls production of UV-protecting sunscreens in Arabidopsis. EMBO J. 19, 6150–6161 (2000).
Zhao, Q. & Dixon, R. A. Transcriptional networks for lignin biosynthesis: more complex than we thought? Trends Plant Sci. 16, 227–233 (2011).
Xiao, R. X., Zhang, C., Guo, X. R., Li, H. & Lu, H. MYB transcription factors and its regulation in secondary cell wall formation and lignin biosynthesis during xylem development. Int. J. Mol. Sci. 22, 3560 (2021).
Wang, L. et al. R2R3-MYB transcription factor MYB6 promotes anthocyanin and proanthocyanidin biosynthesis but inhibits secondary cell wall formation in Populus tomentosa. Plant J. 99, 733–751 (2019).
Kim, D. et al. MYB3 plays an important role in lignin and anthocyanin biosynthesis under salt stress condition in Arabidopsis. Plant Cell Rep. 41, 1549–1560 (2022).
Clough, S. J. & Bent, A. F. Floral dip: a simplified method for Agrobacterium-mediated transformation of Arabidopsis thaliana. Plant J. 16, 735–743 (1998).
Birnbaum, K. et al. Cell type-specific expression profiling in plants via cell sorting of protoplasts from fluorescent reporter lines. Nat. Methods 2, 615–619 (2005).
Lun, A. T. L. et al. EmptyDrops: distinguishing cells from empty droplets in droplet-based single-cell RNA sequencing data. Genome Biol. 20, 63 (2019).
Lun, A. T., Bach, K. & Marioni, J. C. Pooling across cells to normalize single-cell RNA sequencing data with many zero counts. Genome Biol. 17, 75 (2016).
Hao, Y. et al. Integrated analysis of multimodal single-cell data. Cell 184, 3573–3587.e29 (2021).
Kolberg, L., Raudvere, U., Kuzmin, I., Vilo, J. & Peterson, H. gprofiler2—an R package for gene list functional enrichment analysis and namespace conversion toolset g:Profiler. F1000Res 9, ELIXIR-709 (2020).
Setty, M. et al. Author correction: Characterization of cell fate probabilities in single-cell data with Palantir. Nat. Biotechnol. 37, 1237 (2019).
Wolf, F. A., Angerer, P. & Theis, F. J. SCANPY: large-scale single-cell gene expression data analysis. Genome Biol. 19, 15 (2018).
Bergen, V., Lange, M., Peidli, S., Wolf, F. A. & Theis, F. J. Generalizing RNA velocity to transient cell states through dynamical modeling. Nat. Biotechnol. 38, 1408–1414 (2020).
La Manno, G. et al. RNA velocity of single cells. Nature 560, 494–498 (2018).
Kim, D., Langmead, B. & Salzberg, S. L. HISAT: a fast spliced aligner with low memory requirements. Nat. Methods 12, 357–360 (2015).
Pertea, M. et al. StringTie enables improved reconstruction of a transcriptome from RNA-seq reads. Nat. Biotechnol. 33, 290–295 (2015).
Pertea, M., Kim, D., Pertea, G. M., Leek, J. T. & Salzberg, S. L. Transcript-level expression analysis of RNA-seq experiments with HISAT, StringTie and Ballgown. Nat. Protoc. 11, 1650–1667 (2016).
Love, M. I., Huber, W. & Anders, S. Moderated estimation of fold change and dispersion for RNA-seq data with DESeq2. Genome Biol. 15, 550 (2014).
Raudvere, U. et al. g:Profiler: a web server for functional enrichment analysis and conversions of gene lists (2019 update). Nucleic Acids Res. 47, W191–W198 (2019).
Thomas, P. D. et al. PANTHER: making genome-scale phylogenetics accessible to all. Protein Sci. 31, 8–22 (2022).
Ge, S. X., Jung, D. M. & Yao, R. A. ShinyGO: a graphical gene-set enrichment tool for animals and plants. Bioinformatics 36, 2628–2629 (2020).
Lequeu, J., Fauconnier, M. L., Chammai, A., Bronner, R. & Blee, E. Formation of plant cuticle: evidence for the occurrence of the peroxygenase pathway. Plant J. 36, 155–164 (2003).
Seo, H. et al. Intragenic suppressors unravel the role of the SCREAM ACT-like domain for bHLH partner selectivity in stomatal development. Proc. Natl Acad. Sci. USA 119, e2117774119 (2022).
Acknowledgements
We thank Y. Lee (Seoul National University) for her initial contribution and advice. We also thank J. Jeon, J. Choi and M. Kim for their technical support. We are grateful to W.T. Kim (Yonsei University), P.O. Lim (DGIST), Z.-M. Pei (Duke University) and Life Science Editors for their critical reading of the paper. This work was supported by grants from Samsung Science and Technology Foundation (SSTF-BA2101-10) and the National Research Foundation (grant number: 2022R1A2C3007309) and in part by a grant from DGIST (22-CoE-BT-04) to J.M.K.
Author information
Authors and Affiliations
Contributions
J.M.K. conceived the study, and J.M.K., J.K.K., J.-U.H., S.K. and X.W. designed the experiments. C.W.L., E.L., D.G.C. and J.K.K. analysed the scRNA-seq. S.K., J.-U.H., S.-K.H. and J.K.K. analysed the bulk RNA-seq data. X.W., S.K., J.-U.H., Y.H.C., S.-K.H., T.-H.Y., S.L., H.S., S.H.J., J.L., H.L. and H.C. performed the experiments. X.W., S.K., C.W.L., J.-U.H., J.K.K. and J.M.K. wrote the paper.
Corresponding authors
Ethics declarations
Competing interests
The authors declare no competing interests.
Peer review
Peer review information
Nature Plants thanks Nobutoshi Yamaguchi and the other, anonymous, reviewer(s) for their contribution to the peer review of this work.
Additional information
Publisher’s note Springer Nature remains neutral with regard to jurisdictional claims in published maps and institutional affiliations.
Extended data
Extended Data Fig. 1 Single-cell RNA-seq analysis of residuum cells.
a, Workflow for single-cell RNA-sequencing (scRNA-seq) analysis of prEXL1:nls-GFP-expressing residuum cells (RECs). Receptacle tissues were collected, which are indicated by dotted yellow rectangles. Prior to protoplasting, tissues were observed under bright-field and GFP fluorescence to confirm GFP expression. After protoplasting, approximately 100,000 GFP-positive cells were isolated via fluorescence-activated cell sorting. These cells were then subjected to droplet-based scRNA-seq. Following raw data filtering, we obtained high-quality data for further analysis. b, A Uniform Manifold Approximation and Projection (UMAP) projection before the removal of non-RECs. After performing the dimensional reduction on 3,489 individual transcriptomes from AZ cells, we identified 23 cell clusters, each represented by a different color. Cell clusters corresponding to RECs are labeled with bold red numbers, whereas non-RECs are labeled with black numbers. c, UMAP plots showing the signature scores of non-REC cells, which are calculated based on the expression levels of cell type-specific marker genes. d, FACS gating strategy for GFP-positive REC protoplasts. Debris and doublets were excluded based on the forward scatter (FSC) and side scatter (SSC) properties. This is achieved by comparing FSC area (FSC-A) vs. SSC area (SSC-A), FSC width (FSC-W) vs. FSC height (FSC-H), and SSC width (SSC-W) vs. SSC height (SSC-H) sequentially. GFP-positive protoplasts were identified based on fluorescence intensity in the FITC channel, using FITC-A vs. FSC-A to differentiate cell populations. The final gated GFP-positive protoplasts were then isolated for downstream analysis.
Extended Data Fig. 2 scRNA-seq analysis identifies three distinct cell states during REC transdifferentiation.
a, UMAP projection yields five major clusters after removing non-RECs, showing the distribution of 2,823 RECs. Each cluster is color-coded. b–d, Violin plots displaying cell quality control statistics for the 2,823 RECs (n = 1): (b) the total number of unique molecular identifiers (UMIs), (c) the number of detected genes, and (d) the percentage of mitochondrial and chloroplast mRNA content per cell. The box plots display the median and interquartile range (25th-75th percentiles). The whiskers extend to 1.5 times the interquartile range. e, Pearson correlation analysis reveals three distinct developmental states among the five cell clusters. The colored bar indicates the scaled correlation. The color code for the cell clusters is consistent with that used in (a). f, UMAP projection shows the distribution of 2,823 cells across three developmental states. g, Heatmap illustrating gene expression correlations between cell states, calculated using Spearman rank correlation analysis. Cells are ordered along pseudotime. Within each pseudotime bin, cell expression profiles were averaged before calculating correlation coefficients. The color-coded bar at the top represents the relative proportion of developmental states within each pseudotime bin. h, Violin plots showing intercellular Spearman rank correlation coefficients for each developmental state from the 2,823 RECs (n = 1). Statistical significance was determined using unpaired two-sided Student’s t-tests (****p < 0.0001; state 1 vs 2: p < 2e-16, state 1 vs 3: p < 2e-16, state 2 vs 3: p < 2e-16). The box plots display the median and interquartile range (25th-75th percentiles) and the whiskers extend to 1.5 times the interquartile range. i, The heatmap shows the correlation between RECs in different developmental states and four inferred cell types after transfer analysis using Arabidopsis leaf scRNA-seq datasets27. Values were calculated using Pearson correlation coefficient analysis. The same color code was used for developmental states, as in panels e–i.
Extended Data Fig. 3 Expression profiles of cell state-specific genes during REC transdifferentiation.
a, Venn diagram illustrates the number of genes preferentially expressed in each developmental state. b, Heatmap displays the expression dynamics of cell state-specific genes over pseudotime. The mean gene expression values (that is, z-scores) are shown within each pseudotime bin. The color-coded bar at the top represents the relative proportion of developmental states within each pseudotime bin. The same cell state color code was used for all main and extended data figures.
Extended Data Fig. 4 Expression pattern of marker genes for cell states 2 and 3.
a, Expression of prABI5:nls-GFP (top) and prERF1A:nls-GFP (bottom) in receptacle AZs before and after abscission. Z-projected surface scan images show the spatiotemporal expression patterns of ABI5 and ERF1A in AZs over successive stages, thereby confirming the results of our scRNA-seq analysis. Scale bars, 100 µm. b, Expression patterns of state 3-specific genes (that is, BDG1, GPAT4, KCS20, LACS2, LTPG2, and WRI4) in AZs from S15 to S17m, as examined using promoter:nls-GFP reporters. Scale bars, 100 µm. c, Section images show the expression of KCS20, WRI4, LACS2, and LTPG2 only in the outermost layer of RECs after abscission (S17m), indicating that only one layer of RECs differentiates into epidermal cells. Scale bar, 50 µm.
Extended Data Fig. 5 Schematic diagram illustrating the progression of REC transdifferentiation and expression profiles of the cell state-specific transcription factors.
a, The schematic drawing illustrates which stages of fruit development correspond to the cellular states 1, 2, and 3. At flower development stage 15 (S15), sepals, petals, and stamens wilt and undergo abscission. Stages S15e (early) and S15l (late) indicate the flower stages immediately following S14 and preceding S16, respectively. At S16, the fruit is approximately twice the length of the petals. S17 includes stages beyond S16, with specific substages defined as follows: S17e (early) corresponds to fruit elongation, S17m (middle) to fruit lateral growth, and S17l (late) to the beginning of yellowing at the fruit tip. These stages also align with phases of embryo development: S17e relates to the globular to early heart stages, S17m corresponds to the late heart to cotyledon stages, and S17l aligns with the maturation stage. During S15, RECs exhibit mesophyll-like characteristics (cell state 1), lose their photosynthetic properties, and move to transition cell state 2. After completing floral organ abscission at S16 and the onset of longitudinal elongation of the silique at S17e, state 2 RECs differentiate into epidermal cells. Eventually, the floral abscission zones become covered by cuticle layers (cell state 3, S17m). RECs are depicted in pink, while SECs are in black. The flower development stages and their durations (h) are referenced according to Alvarez-Buylla et al.32. b, Heatmap showing the dynamic expression of transcription factors specific to each state over pseudotime. The color scale represents relative gene expression levels. The same cell state color code is used for all main and extended data figures.
Extended Data Fig. 6 Expression pattern of MYB74 and abscission-related genes in the AZ.
a-b, Spatiotemporal expression of prMYB74:nlsGFP-GUS in AZs: (a) the Z-projected surface scan view from S15 to S17l and (b) the transverse section view from S14 to S17m. In b, the top panel shows GUS expression in RECs, and the bottom panel shows GFP expression in the receptacle from which images were obtained using light-sheet microscopy. Scale bars, 50 µm (top) and 100 µm (bottom). c, Expression of abscission-related genes (BOP2, HSL2, and QRT2) in multiple cell layers of AZs before and after abscission. Scale bar, 50 µm. d, Expression of MYB74 in the transverse and longitudinal sections from the abscission-defective mutants hae hsl2 and ida, respectively. Scale bar, 50 µm.
Extended Data Fig. 7 RNA-seq analysis of MYB74-induced transcriptomic changes in AZ and receptacles shows that MYB74 controls the expression of genes associated with REC transdifferentiation.
a, RT-qPCR results show that MYB74 is induced following oestradiol treatment compared to mock treatment (Mock) and that the induction of MYB74 upregulates genes involved in the synthesis of cutin precursors. For all analyses, Actin2 was used as an internal control. The fold change was calculated relative to the mock-treated samples at 2 hours. The data shown were mean ± SD from three biological repeats. b, Heatmap displaying differentially expressed genes (DEGs) between oestradiol- and mock-treated samples (three biological replicates each). Statistical significance was evaluated using a two-sided Student’s t-test and graph showing all DEGs that met specific cut-off values (that is, an adjusted p < 0.05 and log2 fold change > 2). c, Heatmap showing the differential expression of genes related to photosynthesis and cuticle upon the induction of MYB74. d, Venn diagram showing that many REC-expressed MYB74 target genes (that is, 687 of 2176) show responses to MYB74 induction, with 272 and 415 being significantly up- and down-regulated, respectively. e, Gene ontology (GO) enrichment analysis for REC state-specific MYB74 target genes (2,176). Dot size represents the number of cells found to express a given gene, and its color represents its adjusted p-value (corrected for false discovery rate).
Extended Data Fig. 8 MYB transcription factors are expressed in RECs, rendering functional redundancy.
a, FA plots showing the expression of MYB family members enriched at the transition stage. The color scale represents the relative expression level. b-c, Surface-scanned fluorescent images of AZs (b) and longitudinally-sectioned images (c) reveal that MYB102 and MYB2 exhibit spatiotemporal expression similar to MYB74. Scale bar, 100 µm (b) and 50 µm (c). d, Loss-of-function mutations of myb74, myb74 myb102, and myb74 myb2 myb102 do not significantly affect cuticle layer formation. Cuticle formation and integrity were assessed by toluidine blue (TB) staining. Stage-17 siliques of the primary inflorescence at each flower position were analyzed. A representative result from three independent tests ( > 5 primary inflorescences for each test) is presented. Scale bars,100 µm. e, The first silique position that had a significant reduction in TB staining. TB-stained areas were quantified using Image J from acquired images in (d), and the position of the first silique where the stained area dropped to below 25% of the total AZ area was identified. The representative result is presented as the mean ± SD (n = 10). Statistical significance was determined using one-way ANOVA followed by Fisher’s test. The letters indicate no significant difference between genotypes (p = 0.8573).
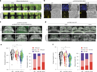
Extended Data Fig. 9 MYB74 plays a role in REC transdifferentiation and cuticle layer formation.
a, Schematic representation of the prMYB74:MYB74-SRDX construct used to express the chimeric repressor MYB74-SRDX. The dark box indicates the SRDX fragment, fused to the MYB74 coding sequence (CDS). Blue arrows indicate the locations of primers used for RT-qPCR analysis of MYB74-SRDX expression. b, Compared to wild-type plants, the relative expression levels of MYB74-SRDX in prMYB74:MYB74-SRDX plants were examined using RT-qPCR assays. Total RNA was extracted from the receptacles of T2 plants from two independent transgenic lines (that is, #5 and #35). UBQ10 was used as an internal control. The error bars indicated mean ± SD from three biological replicates. c, Scanning electron microscope (SEM) images show the AZs and RECs’ surfaces of S17m siliques. In WT, an intact cuticle layer has formed, effectively filling the gaps between RECs. However, epidermis-specific expression of the cutinase gene CUTICLE DESTRUCTING FACTOR1 (CDEF1) impairs cuticle formation, resulting in unfilled gaps (indicated by an arrowhead). This plant line was able to flower but did not produce normal flowers. Scale bars, 50 µm (top) and 5 µm (bottom). d, Dual luciferase assay shows that MYB74 directly regulates GPAT4 promoter activity. A vector containing the multicloning site instead of the MYB74 coding sequence was a control. The error bars showed mean ± SD from three biological replicates. e, Co-expression of MYB74 and GPAT4 in the outermost layer of RECs, which differentiate into epidermal cells. Note the presence of inner RECs expressing only MYB74. Scale bars, 25 µm. f, Altered expression of the epidermal marker gene ATML1 in the RECs of plants carrying prUBQ10 > >MYB74-SRDX and prATML1:nls-GFP following MYB74-SRDX induction via one-day treatment with ß-estradiol. Scale bar, 50 µm.
Extended Data Fig. 10 The repressed function of MYB74 affects both receptacle and fruit growth.
a, Representative transverse section images of WT, MYB74-SRDX #35, and MYB74-SRDX #5 receptacles using resin embedding. These show the anatomical changes in transgenic plants, including reduced diameters, enlarged epidermal RECs, and cortical abnormalities. Scale bar, 100 µm. b, The distance from the pith center to the AZ vasculature was measured from section images in (a): Three consecutive 2 μm-thick transverse sections were taken from each receptacle sample. In each section, 1 to 4 sepal abscission zones were identified, each displaying lateral vasculatures. The radius was measured as the distance from the center of the pith to the sepal AZ vasculature (black lines). The mean radius from all measurements for each receptacle was then calculated. Five receptacles, each containing four sepal abscission zones, were examined for each genotype. From the 20 sepal abscission zones, 114 measurements were made from the section images for WT, #35, and #5 each. Box limits represent the 25th to 75th percentiles, whiskers show the entire data range, and the center line indicates the median. Statistical significance was determined via one-way ANOVA with Fisher’s test. c, Relative expression analysis showed that the induction of MYB74 by oestradiol upregulates five target MYB genes that negatively modulate lignification. Expression levels, based on TPM (Transcripts Per Million) were presented as mean ± SD from biological triplicates. d, Comparison of primary inflorescence stems between WT plants and transgenic plants carrying prMYB74:MYB74-SRDX. Arrowheads indicate siliques that are smaller than WT siliques. Scale bar, 1 cm.
Supplementary information
Supplementary Table 1
Supplementary Data S1: List of MYB74 target genes that are expressed in RECs and downregulated or upregulated in response to β-oestradiol induction.
Supplementary Table 2
Supplementary Data S2: List of putative target genes of MYB74 that are expressed in RECs.
Supplementary Table 3
Supplementary Data S3: List of primers used for this research.
Rights and permissions
Springer Nature or its licensor (e.g. a society or other partner) holds exclusive rights to this article under a publishing agreement with the author(s) or other rightsholder(s); author self-archiving of the accepted manuscript version of this article is solely governed by the terms of such publishing agreement and applicable law.
About this article
Cite this article
Wen, X., Lee, C.W., Kim, S. et al. MYB74 transcription factor guides de novo specification of epidermal cells in the abscission zone of Arabidopsis. Nat. Plants 11, 849–860 (2025). https://doi.org/10.1038/s41477-025-01976-0
Received:
Accepted:
Published:
Version of record:
Issue date:
DOI: https://doi.org/10.1038/s41477-025-01976-0
This article is cited by
-
Making a new epidermis after abscission
Nature Plants (2025)
-
Heal the wound to make a better seal
Nature Plants (2025)
-
MYB Transcription Factors in Plant Developmental Plasticity
Journal of Plant Biology (2025)


