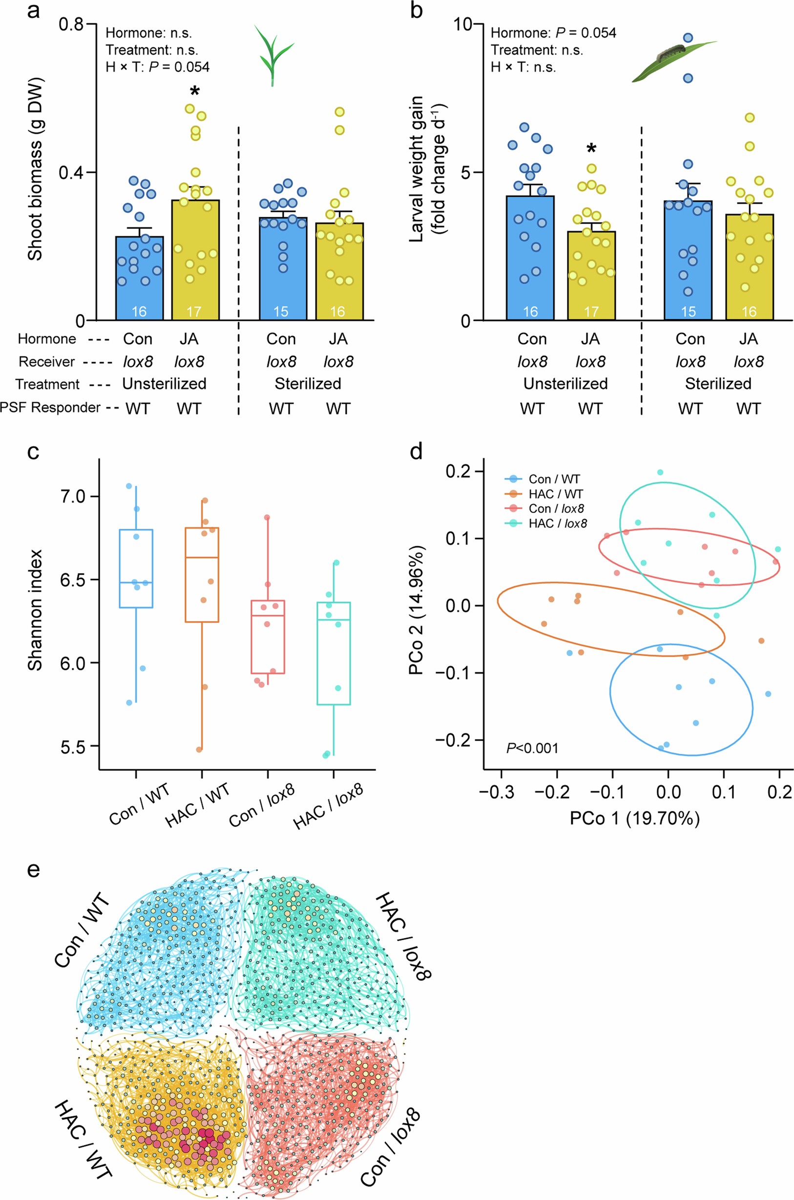
Extended Data Fig. 8: Soil bacteria in the rhizosphere of wild-type plants and lox8 mutants after HAC exposure.

a–b, Shoot biomass (a) and caterpillar weight gain (b) of wild-type (WT) plants growing in soils of control (Con)- or JA-complemented lox8 receiver plants. Data are presented as mean + SEM. The exact number of biological replicates is indicated on each bar. Data points represent individual replicate samples. Asterisks denote significant differences between treatments (ANOVA followed by pairwise comparisons of FDR-corrected LSMeans, *P < 0.05). Raw data and exact P values for all comparisons in this panel are provided in the Source Data. Soils were either left untreated or X-ray sterilized. c, Shannon index of bacterial communities in the rhizosphere of Con- or HAC-exposed WT and lox8 plants There are eight biological replicates for each treatment. Data points represent individual replicate samples. d, Unconstrained PCoA with Bray-Curtis distance of the rhizosphere bacterial communities of WT and lox8 plants after Con or HAC exposure (P < 0.001, permutational multivariate analysis of variance [PERMANOVA] by Adonis). There are eight biological replicates for each treatment. Data points represent individual replicate samples. e, Rhizobacterial co-occurrence networks of Con- and HAC-exposed receiver plants. The networks were constructed based on Spearman correlation analysis of taxonomic profiles (P < 0.05). The nodes in the network represent genus and links indicate potential microbial interactions. Node size is proportional to degree.