Extended Data Fig. 4: Features of FIRE ACRs within LTR retrotransposons.
From: The regulatory potential of transposable elements in maize

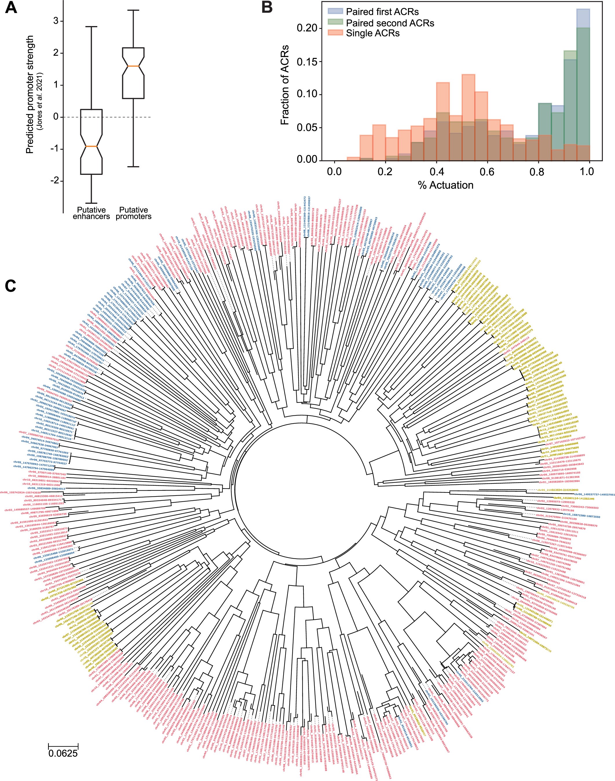
(A) For each putative enhancer-promoter pair, a sequence starting at the 5′ end of the putative enhancer ACR and ending at the 3’end of the putative promoter ACR was extracted. The boxplot shows the predicted promoter strength of the first (coinciding with the putative enhancer) and last 170 bp (coinciding with the putative promoter) of this window. Predictions were made with a CNN model trained on Plant-STARR-seq data for ~ 75,000 TSS-proximal ACRs (170 bp in length) from Arabidopsis, maize, and sorghum. (B) Histograms for the percentage actuation (that is, the percentage of fibers with a FIRE element that comprise a FIRE ACR) for the first of two paired ACRs (putative enhancers), the second of two paired ACRs (putative promoters), and single ACRs. (C) Phylogeny of LTR ACRs. Branch length units are in estimated substitutions per site. Colors indicate ACR types with blue denoting paired first ACRs (putative enhancers), yellow denoting paired second ACRs (putative promoters) and red denoting single ACRs in LTRs.