Abstract
The genomes of flowering plants consist largely of transposable elements (TEs), some of which modulate gene regulation and function. However, the repetitive nature of TEs and difficulty of mapping individual TEs by short-read sequencing have hindered our understanding of their regulatory potential. Here we show that long-read chromatin fibre sequencing (Fiber-seq) comprehensively identifies accessible chromatin regions (ACRs) and CpG methylation across the maize genome. We uncover stereotypical ACR patterns at young TEs that degenerate with evolutionary age, resulting in TE enhancers preferentially marked by a novel plant-specific epigenetic feature: simultaneous hyper-CpG methylation and chromatin accessibility. We show that TE ACRs are co-opted as gene promoters and that ACR-containing TEs can facilitate gene amplification. Lastly, we uncover a pervasive epigenetic signature—hypo-5mCpG methylation and diffuse chromatin accessibility—directing TEs to specific loci, including the loci that sparked McClintock’s discovery of TEs.
This is a preview of subscription content, access via your institution
Access options
Access Nature and 54 other Nature Portfolio journals
Get Nature+, our best-value online-access subscription
$32.99 / 30 days
cancel any time
Subscribe to this journal
Receive 12 digital issues and online access to articles
$119.00 per year
only $9.92 per issue
Buy this article
- Purchase on SpringerLink
- Instant access to the full article PDF.
USD 39.95
Prices may be subject to local taxes which are calculated during checkout




Similar content being viewed by others
Data availability
Raw and processed sequencing data are available from the NCBI Short-Read Archive (SRA) under Bioproject PRJNA1119563.
References
McClintock, B. The origin and behavior of mutable loci in maize. Proc. Natl Acad. Sci. USA 36, 344–355 (1950).
McClintock, B. Induction of instability at selected loci in maize. Genetics 38, 579–599 (1953).
McClintock, B. The significance of responses of the genome to challenge. Science 226, 792–801 (1984).
Fedoroff, N. V. Transposable genetic elements in maize. Sci. Am. 250, 84–99 (1984).
Jones, R. N. McClintock’s controlling elements: the full story. Cytogenet. Genome Res. 109, 90–103 (2005).
Fedoroff, N. V. McClintock’s challenge in the 21st century. Proc. Natl Acad. Sci. USA 109, 20200–20203 (2012).
Mcclintock, B. Controlling elements and the gene. Cold Spring Harb. Symp. Quant. Biol. 21, 197–216 (1956).
Cui, X. & Cao, X. Epigenetic regulation and functional exaptation of transposable elements in higher plants. Curr. Opin. Plant Biol. 21, 83–88 (2014).
Makarevitch, I. et al. Transposable elements contribute to activation of maize genes in response to abiotic stress. PLoS Genet. 11, e1004915 (2015).
Zhao, H. et al. Proliferation of regulatory DNA elements derived from transposable elements in the maize genome. Plant Physiol. 176, 2789–2803 (2018).
Noshay, J. M. et al. Assessing the regulatory potential of transposable elements using chromatin accessibility profiles of maize transposons. Genetics 217, 1–13 (2021).
Studer, A., Zhao, Q., Ross-Ibarra, J. & Doebley, J. Identification of a functional transposon insertion in the maize domestication gene tb1. Nat. Genet. 43, 1160–1163 (2011).
Hufford, M. B. et al. De novo assembly, annotation, and comparative analysis of 26 diverse maize genomes. Science 373, 655–662 (2021).
Stergachis, A. B., Debo, B. M., Haugen, E., Churchman, L. S. & Stamatoyannopoulos, J. A. Single-molecule regulatory architectures captured by chromatin fiber sequencing. Science 368, 1449–1454 (2020).
Kong, Y. et al. Critical assessment of DNA adenine methylation in eukaryotes using quantitative deconvolution. Science 375, 515–522 (2022).
Tullius, T. W. et al. RNA polymerases reshape chromatin and coordinate transcription on individual fibers. Mol. Cell https://doi.org/10.1016/j.molcel.2024.08.013 (2023).
Vollger, M. R. et al. A haplotype-resolved view of human gene regulation. Preprint at bioRxiv https://doi.org/10.1101/2024.06.14.599122 (2024).
Bubb, K. L. & Deal, R. B. Considerations in the analysis of plant chromatin accessibility data. Curr. Opin. Plant Biol. 54, 69–78 (2020).
Marand, A. P., Chen, Z., Gallavotti, A. & Schmitz, R. J. A cis-regulatory atlas in maize at single-cell resolution. Cell 184, 3041–3055.e21 (2021).
Uren, A. G., Kool, J., Berns, A. & van Lohuizen, M. Retroviral insertional mutagenesis: past, present and future. Oncogene 24, 7656–7672 (2005).
Erdmann, R. M. & Picard, C. L. RNA-directed DNA methylation. PLoS Genet. 16, e1009034 (2020).
Jores, T. et al. Synthetic promoter designs enabled by a comprehensive analysis of plant core promoters. Nat. Plants 7, 842–855 (2021).
Tullius, T. W. et al. RNA polymerases reshape chromatin architecture and couple transcription on individual fibers. Mol. Cell 84, 3209–3222.e5 (2024).
Leduque, B., Edera, A., Vitte, C. & Quadrana, L. Simultaneous profiling of chromatin accessibility and DNA methylation in complete plant genomes using long-read sequencing. Nucleic Acids Res. 52, 6285–6297 (2024).
Colonna Romano, N. & Fanti, L. Transposable elements: major players in shaping genomic and evolutionary patterns. Cells 11, 1048 (2022).
Cohen, C. J., Lock, W. M. & Mager, D. L. Endogenous retroviral LTRs as promoters for human genes: a critical assessment. Gene 448, 105–114 (2009).
Sundaram, V. et al. Widespread contribution of transposable elements to the innovation of gene regulatory networks. Genome Res. 24, 1963–1976 (2014).
Medstrand, P., Landry, J. R. & Mager, D. L. Long terminal repeats are used as alternative promoters for the endothelin B receptor and apolipoprotein C-I genes in humans. J. Biol. Chem. 276, 1896–1903 (2001).
Dunn, C. A., Medstrand, P. & Mager, D. L. An endogenous retroviral long terminal repeat is the dominant promoter for human beta1,3-galactosyltransferase 5 in the colon. Proc. Natl Acad. Sci. USA 100, 12841–12846 (2003).
Stelpflug, S. C. et al. An expanded maize gene expression atlas based on RNA sequencing and its use to explore root development. Plant Genome https://doi.org/10.3835/plantgenome2015.04.0025 (2016).
Yang, N. et al. Two teosintes made modern maize. Science 382, eadg8940 (2023).
Bailey, J. A., Liu, G. & Eichler, E. E. An Alu transposition model for the origin and expansion of human segmental duplications. Am. J. Hum. Genet. 73, 823–834 (2003).
Cao, J. et al. Epigenetic and chromosomal features drive transposon insertion in Drosophila melanogaster. Nucleic Acids Res. 51, 2066–2086 (2023).
Buenrostro, J. D., Giresi, P. G., Zaba, L. C., Chang, H. Y. & Greenleaf, W. J. Transposition of native chromatin for fast and sensitive epigenomic profiling of open chromatin, DNA-binding proteins and nucleosome position. Nat. Methods 10, 1213–1218 (2013).
Fedoroff, N., Wessler, S. & Shure, M. Isolation of the transposable maize controlling elements Ac and Ds. Cell 35, 235–242 (1983).
Courage-Tebbe, U., Döring, H. P., Fedoroff, N. & Starlinger, P. The controlling element Ds at the Shrunken locus in Zea mays: structure of the unstable sh-m5933 allele and several revertants. Cell 34, 383–393 (1983).
Shure, M., Wessler, S. & Fedoroff, N. Molecular identification and isolation of the Waxy locus in maize. Cell 35, 225–233 (1983).
Fedoroff, N. V., Furtek, D. B. & Nelson, O. E. Cloning of the bronze locus in maize by a simple and generalizable procedure using the transposable controlling element Activator (Ac). Proc. Natl Acad. Sci. USA 81, 3825–3829 (1984).
Paz-Ares, J., Wienand, U., Peterson, P. A. & Saedler, H. Molecular cloning of the c locus of Zea mays: a locus regulating the anthocyanin pathway. EMBO J. 5, 829–833 (1986).
Elgin, S. C. DNAase I-hypersensitive sites of chromatin. Cell 27, 413–415 (1981).
Sullivan, A. M. et al. Mapping and dynamics of regulatory DNA and transcription factor networks in A. thaliana. Cell Rep. 8, 2015–2030 (2014).
French, S. L., Osheim, Y. N., Cioci, F., Nomura, M. & Beyer, A. L. In exponentially growing Saccharomyces cerevisiae cells, rRNA synthesis is determined by the summed RNA polymerase I loading rate rather than by the number of active genes. Mol. Cell. Biol. 23, 1558–1568 (2003).
Takuno, S. & Gaut, B. S. Body-methylated genes in Arabidopsis thaliana are functionally important and evolve slowly. Mol. Biol. Evol. 29, 219–227 (2012).
Muyle, A. M., Seymour, D. K., Lv, Y., Huettel, B. & Gaut, B. S. Gene body methylation in plants: mechanisms, functions, and important implications for understanding evolutionary processes. Genome Biol. Evol. 14, evac038 (2022).
Munasinghe, M. et al. Combined analysis of transposable elements and structural variation in maize genomes reveals genome contraction outpaces expansion. PLoS Genet. 19, e1011086 (2023).
Fedoroff, N. V. Transposable elements, epigenetics, and genome evolution. Science 338, 758–767 (2012).
Mo, W. et al. Single-molecule targeted accessibility and methylation sequencing of centromeres, telomeres and rDNAs in Arabidopsis. Nat. Plants 9, 1439–1450 (2023).
Jha, A. et al. DNA-m6A calling and integrated long-read epigenetic and genetic analysis with fibertools. Genome Res. https://doi.org/10.1101/gr.279095.124 (2024).
Tonnies, J., Mueth, N. A., Gorjifard, S., Chu, J. & Queitsch, C. Scalable transfection of maize mesophyll protoplasts. J. Vis. Exp. https://doi.org/10.3791/64991 (2023).
Fibertools-Rs: tools for fiberseq data written in rust. GitHub https://github.com/fiberseq/fibertools-rs (2024).
Hamm, M. Fiber-seq FIRE maize model. Zenodo https://doi.org/10.5281/ZENODO.14641792 (2025).
FIRE: a snakemake workflow for calling fiber-seq inferred regulatory elements (FIREs) on single molecules. GitHub https://github.com/fiberseq/FIRE (2024).
Li, H. & Durbin, R. Fast and accurate short read alignment with Burrows–Wheeler transform. Bioinformatics 25, 1754–1760 (2009).
SAMtools. GitHub https://samtools.sourceforge.net/ (2024).
Gaspar, J. M. Improved peak-calling with MACS2. Preprint at bioRxiv https://doi.org/10.1101/496521 (2018).
Hendron, R.-W. & Kelly, S. Subdivision of light signaling networks contributes to partitioning of C4 photosynthesis. Plant Physiol. 182, 1297–1309 (2020).
Mejía-Guerra, M. K. et al. Core promoter plasticity between maize tissues and genotypes contrasts with predominance of sharp transcription initiation sites. Plant Cell 27, 3309–3320 (2015).
Hinrichs, A. S. et al. The UCSC Genome Browser Database: update 2006. Nucleic Acids Res. 34, D590–D598 (2006).
Welcome to MaizeGDB (MaizeGDB, 2024); https://www.maizegdb.org/
Wolfgruber, T. K. et al. Maize centromere structure and evolution: sequence analysis of centromeres 2 and 5 reveals dynamic loci shaped primarily by retrotransposons. PLoS Genet. 5, e1000743 (2009).
Neph, S. et al. BEDOPS: high-performance genomic feature operations. Bioinformatics 28, 1919–1920 (2012).
Wallace, J. G. et al. Association mapping across numerous traits reveals patterns of functional variation in maize. PLoS Genet. 10, e1004845 (2014).
Camacho, C. et al. BLAST+: architecture and applications. BMC Bioinformatics 10, 421 (2009).
Pb-CpG-Tools: collection of tools for the analysis of CpG data. GitHub https://github.com/PacificBiosciences/pb-CpG-tools (2024).
Acknowledgements
We thank S. Fields, O. Waltner, M. Stitzer, E. Buckler and J. Ross-Ibarra for helpful data analysis suggestions and discussion of results, as well as detailed manuscript comments. This work was supported by the National Science Foundation (PlantSynBio Grant No. 2240888 to C.Q., NSF Postdoctoral Research Fellowship in the Biology Program Grant No. 2305660 to B.R-C.), the National Institutes of Health (NIGMS MIRA Grant No. 1R35GM139532 to C.Q.), and the United States Department of Agriculture (NIFA postdoctoral fellowship no. 2023-67012-39445 to N.A.M.). A.B.S. holds a Career Award for Medical Scientists from the Burroughs Wellcome Fund and is a Pew Biomedical Scholar. This study was supported by National Institutes of Health (NIH) grants 1DP5OD029630 and UM1DA058220 to A.B.S. M.R.V. was supported by a training grant (T32) from the NIH (2T32GM007454-46).
Author information
Authors and Affiliations
Contributions
M.O.H., N.A.M., B.R.-C., Y.M., E.J.B. and J.R. performed experiments, M.O.H., K.L.B., J.K.M., M.R.V. and T.W.T. performed computational analyses. M.O.H., K.L.B., T.W.T., J.K.M., J.T.C., C.T., C.Q. and A.B.S. prepared figures and wrote the paper. M.O.H., J.T.C., C.Q., C.T. and A.B.S. conceived and designed the experiments.
Corresponding authors
Ethics declarations
Competing interests
A.B.S. is a co-inventor on a patent relating to the Fiber-seq method (US17/995,058). The other authors declare no competing interests.
Peer review
Peer review information
Nature Plants thanks Jungnam Cho and the other, anonymous, reviewer(s) for their contribution to the peer review of this work.
Additional information
Publisher’s note Springer Nature remains neutral with regard to jurisdictional claims in published maps and institutional affiliations.
Extended data
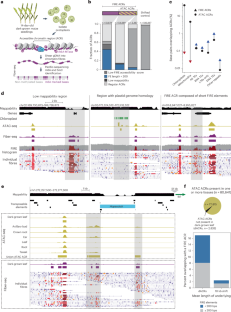
Extended Data Fig. 1 Fiber-seq-derived ACRs show expected patterns at ATAC ACRs and transcription start sites and expected correlation with expression.
A) Small molecule mass spectrometry data on nucleotides purified from various samples with known and unknown quantities of m6A and adenine (dA). Shown is the log-scale of the signal-to-noise ratio for each sample. Specifically, this includes plasmid DNA isolated from bacteria that lack any m6A-MTases. As positive controls these samples were treated with a non-specific m6A-MTase before nucleotide isolation. For maize, samples were prepared as for Fiber-seq with or without m6A-MTase-treatment. In addition, standards containing defined amounts of m6A and dA were used. The red dashed line corresponds to the signal observed in untreated maize genomic DNA, whereas the solid blue line shows essentially the limit of detection of m6A signal-to-noise for this assay based on the sample that has no m6A injected with a similar amount of total dA. (B) Schematic illustrating the calculation of the FIRE accessibility score, a measure of Fiber-seq-derived chromatin accessibility that allows direct comparisons to ATAC-seq-derived chromatin accessibility. Shown are screenshots of two FIRE ACRs with individual fibers showing FIRE elements (red) of different length, in addition to methyltransferase-sensitive patched in purple and non-methylated regions as grey lines. Black boxes mark the respective FIRE ACRs (black bars on top). For any given window, the FIRE accessibility score is calculated as the number of bases annotated as FIRE elements (red) divided by the total number of bases across all fibers mapping within this window (red, purple for methyltransferase-sensitive patches not annotated as FIRE elements, grey for not methylated). FIRE accessibility scores are shown for the two example ACRs. (C) Correlation between FIRE accessibility scores for Fiber-seq replicates 1 and 2. Each dot corresponds to ACRs where both replicates have >10x coverage. (D) Correlation of Tn5 insertions for union ACRs identified in ATAC-seq replicates 1 and 2. (E) m6A methylation peaked at the centre of ATAC-seq derived ACRs in paired samples. (F) m6A methylation rate peaked immediately upstream of CAGE-defined transcription start sites (TSSs), with phased nucleosomes apparent downstream of TSSs. Average strength of m6A methylation rate upstream of TSSs was monotonically related to expression level of respective downstream genes (expression deciles). The well-phased-nucleosome signal was strongest for highly expressed genes and faded for lowly expressed ones, as expected. (G) Methyltransferase-sensitive patches (MSPs) larger than 100 bp constituted the majority of the m6A signal at TSSs, while MSPs shorter than 100 bp showed patterns consistent with well-positioned nucleosomes. MSP scores were calculated in aggregate for each non-overlapping 20 bp window in the region 750 bp upstream and 1 kb downstream of each TSS (see Methods). (H) Aggregate plot of Tn5 insertions/base in the 1 kb window upstream of TSSs stratified by downstream gene expression for paired ATAC-seq data, comparable to (F). (FIRE elements supporting FIRE ACRs are in red, purple indicates methylation sensitive patches (see Fig. 1). (I) Aggregate plot of FIRE ACRs stratified into ten deciles based on their FIRE accessibility score. For each FIRE score accessibility decile, the number of Tn5 insertions at each bp within 2 kb of the FIRE ACR centre is shown. Accessibility measured by ATAC-seq and Fiber-seq is monotonically correlated. Highly accessible FIRE ACRs tend to show neighbouring FIRE ACRs (symmetric signal at highest decile). This signal is in part due to FIRE ACRs in low-mappability LTR retrotransposons (see Fig. 2). (J) The single-molecule method Fiber-seq outperforms single-cell ATAC-seq as a quantitative measure of chromatin accessibility. 39,132 ACRs were identified as shared FIRE ACRs in dark-grown maize leaves and ATAC ACRs in a pseudobulked leaf sample (GSM4696890) from Marand et al. The percentage of cells containing at least one Tn5 insertion within a shared ACR (% cells accessible) is compared to the percentage of actuated fibers (that is, with a called FIRE element, % actuated Fibers within a given ATAC ACR) underlying the same shared ACR. Each dot represents one shared ACR. Hexbin color reflects the number of dots.
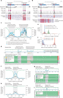
Extended Data Fig. 2 Novel FIRE ACRs comprised of short FIRE elements are bona fide regulatory elements.
(A) Schematic describing short-read simulation and mappability calculation. We generated 2.1 billion fragments evenly distributed across the B73 reference genome chromosomes 1-10 (see Methods). For each simulated fragment, 50 bp paired-end reads were generated (indicated with thick black arrows). Each read matched exactly the reference sequence from which it was generated. These simulated reads were then mapped back to the genome using BWA. The ‘fraction mapped’ for a given region or window was calculated as the number of correctly mapped reads with mapq score > 0 divided by the total number of simulated reads with the outer end (Tn5 insertion) falling in the region. Mapq scores are indicated by blue and red boxes, incorrectly mapped simulated read shows X in red box (top row). Mappability of regions was determined as percentage of correctly mapped reads with mapq>0. (B) Histograms of mappability as in (A) for all 21,318,473 non-overlapping 100 bp windows in the maize genome (top panel, grey), 51,817 ATAC ACRs (middle panel, gold), and 106,867 FIRE ACRs (bottom panel, purple). Low mappability explains only in part why Fiber-seq detects many more ACRs than ATAC-seq. (C) FIRE ACRs comprised of short FIRE elements are not detected by ATAC-seq. Correlation between FIRE accessibility scores and Tn5 insertions/ base (chromatin accessibility as measured by ATAC-seq) for FIRE ACRs comprised of FIRE elements of indicated length (see inset for legend). Left, LOWESS curves fitted to FIRE ACRs in respective length categories. Right, plots showing individual values for FIRE ACRs belonging to the five length categories. (D) FIRE accessibility score by Tn5 insertions/base (that is, ATAC accessibility score) for ACRs stratified into 12 categories. Each dot represents an ACR with the labelled row and column properties. As the row categories are overlapping, ACRs were sorted hierarchically as follows: all ACRs with low FIRE accessibility score were included in the ‘low FIRE acc. score’ rows; ACRs with FE length < 200 bp and high FIRE accessibility score were included in the ‘FE length <200’ rows; ACRs with mappability < 80% and both high FIRE accessibility score and FE length >=200 bp were included in the ‘Unmappable’ rows. (E) FIRE ACRs that do not overlap with ATAC ACRs show similar patterns of the m6A signal (top) and the 5mCpG signal (bottom) as FIRE ACRs that overlap with ATAC ACRs. Shifted control regions do not display these properties. FIRE element length underlying FIRE ACRs is indicated as in (C). (F) FIRE ACRs that do not overlap with ATAC ACRs show a similar distribution across genomic compartments as FIRE ACRs that overlap with ATAC ACRs. Statistical analyses and p-values for Extended Data Fig. 2F are in Supplementary Table 1.
Extended Data Fig. 3 Examples of solo LTRs containing FIRE ACRs.
(A-C) Solo LTRs containing FIRE ACR are colored blue. (A) [chr01:60,920,594-60,935,475] (B) [chr01:179,120,635-179,131,399] (C) [chr01:207,732,409-207,748,141]. See Supplementary Table 10 for a comprehensive list.
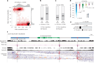
Extended Data Fig. 4 Features of FIRE ACRs within LTR retrotransposons.
(A) For each putative enhancer-promoter pair, a sequence starting at the 5′ end of the putative enhancer ACR and ending at the 3’end of the putative promoter ACR was extracted. The boxplot shows the predicted promoter strength of the first (coinciding with the putative enhancer) and last 170 bp (coinciding with the putative promoter) of this window. Predictions were made with a CNN model trained on Plant-STARR-seq data for ~ 75,000 TSS-proximal ACRs (170 bp in length) from Arabidopsis, maize, and sorghum. (B) Histograms for the percentage actuation (that is, the percentage of fibers with a FIRE element that comprise a FIRE ACR) for the first of two paired ACRs (putative enhancers), the second of two paired ACRs (putative promoters), and single ACRs. (C) Phylogeny of LTR ACRs. Branch length units are in estimated substitutions per site. Colors indicate ACR types with blue denoting paired first ACRs (putative enhancers), yellow denoting paired second ACRs (putative promoters) and red denoting single ACRs in LTRs.
Extended Data Fig. 5 Nucleosome and TF footprint features of LTR FIRE ACRs.
A) Histogram showing the percent of footprints sized between 100 and 700 bp identified (top) 100 to 1100 bp downstream of the TSS of Pol II genes in the top 3 deciles of expression, (middle) between putative enhancer/promoter pairs, and (bottom) 300-1300 bp downstream of the putative promoter. (B) Bar plot showing the mean percent putative TF (10-40 bp) occupancy within +/- 100 bp of the center of all hypo- or hyper-methylated single ACRs calculated from reads where the center position of the ACR was not occluded by a nucleosome. Error bars represent the 95th percentile range calculated from 10,000x bootstrapped resampling of each group of reads. Statistical analysis and p-value for Extended Data Fig. 5B are in Supplementary Table 1.
Extended Data Fig. 6 Examples of ACRs in intact polymorphic LTR retrotransposons (A, B) and LTR retrotransposons with non-TE internal genes (C, D).
(A) Left, intact LTR retrotransposon with blue LTRs is absent in NAM lines: Il14H, Ki3, M37W, P39. Tracks in screenshot as in Fig. 2. Right, expression level of indicated gene in lines with and without the TE, B73 is labeled in yellow. (B) Left, intact retrotransposon with blue LTRs is absent in NAM lines: B97, CML228, CML52, Ki11, Ky21, Mo18W, P39. Tracks in screenshot as in Fig. 2. Right, expression level of indicated gene in lines with and without the TE, B73 is labeled in yellow. (C) Example of an intact LTR retrotransposon containing one annotated gene between the LTRs and lacking an ACR at the transcription start site. (D) Example of an intact LTR retrotransposon containing two annotated genes. For each gene, transcription begins at a FIRE ACR within the LTR.
Extended Data Fig. 7 Diffuse chromatin accessibility and hypo-5mCpG methylation is observed at loci discovered as hAT TE insertion sites by McClintock.
(A) waxy1 (Zm00001eb378140; chr09:25,127,146 - 25,129,800), one of the first genes identified by McClintock as having a hAT TE insertion, shows higher gene-body chromatin accessibility than 84.4% of other genes. McClintock identified alleles Ds wx-m9, Ds wx-m6, Ac wx-m9, with the Ds or Ac prefix indicating whether it was a nonautonomous or autonomous hAT TE, respectively. (B) bronze1 (Zm00001eb374230; chr09:13,118,806-13,123,664), one of the first genes identified by McClintock as having a hAT TE insertion. McClintock identified the Ac bz-m2 allele. The Ac prefix indicates insertion of an autonomous hAT TE. (C) shrunken (Zm00001eb374090; chr09:12,836,508-12,845,499), one of the first genes identified by McClintock as having a hAT TE insertion. McClintock identified two germinally-stable alleles, Ds-4864A and Ds-5245, that were “genetically indistinguishable and located just distal to the Shrunken (Sh) locus on the short arm of chromosome 9” and three germinally-unstable alleles, sh-m6233, sh-m5933, sh-m6258, that contain rearrangements at the Sh locus related to a hAT insertion, one of which contains a Ds-mediated 30 kb insertion. The Ds prefix indicates insertion of a nonautonomous hAT TE.
Supplementary information
Supplementary Tables (download XLSX )
Table 1. P values for statistical analyses. Table 2. FIRE ACRs. Table 3. ATAC ACRs. Table 4. chrPt_mappedtonuc.tsv. 142,724 pairs of 50 bp reads were simulated from the 142,724-bp-length plastid genome, generating 100× coverage. These reads were aligned to a fasta file consisting of the ten nuclear chromosomes, the mitochondrial genome and the plastid genome. The resulting bam (alignment) file was converted to a bed file (bedtools bamtobed) and overlapping lines were merged (bedops -m). Table 5. chrMt_mappedtonuc.tsv. 579,124 pairs of 50 bp reads were simulated from the 579,124-bp-length mitochondrial genome, generating 100× coverage. These reads were aligned to a fasta file consisting of the ten nuclear chromosomes, the mitochondrial genome and the plastid genome. The resulting bam (alignment) file was converted to a bed file (bedtools bamtobed) and overlapping lines were merged (bedops -m). Table 6. Cell actuation versus FIBER actuation. Percent of cells containing at least one Tn5 within this peak versus percent of fibres containing at least one FIRE element overlapping peak. Table 7. Union ATAC ACRs. Table 8. Differential ACRs (dACRs). ATAC ACRs lacking ATAC signal in etiolated leaf protoplasts. Table 9. All intact LTR RTs, with the number of FIRE ACRs contained within the long terminal repeats and the strand information indicated. Table 10. Solo LTRs containing FIRE ACRs. Table 11. Motifs enriched in first-of-two paired ACRs versus second-of-two paired ACRs. Table 12. Motifs enriched in second-of-two paired ACRs versus first-of-two paired ACRs. Table 13. Motifs enriched in single ACR versus first-of-two paired ACRs (putative enhancer). Table 14. Motifs enriched in single versus second-of-two paired ACRs (putative promoter). Table 15. FIRE accessibility score and mean 5mCpG-methylation percentage for all FIRE ACRs within LTRs. Table 16. CompGenes_to_Zm00001eb318460. Table 17. B73 coordinates of hAT insertions in exactly one of the other 25 NAM lines and FIRE accessibility scores, and methylation values.
Rights and permissions
Springer Nature or its licensor (e.g. a society or other partner) holds exclusive rights to this article under a publishing agreement with the author(s) or other rightsholder(s); author self-archiving of the accepted manuscript version of this article is solely governed by the terms of such publishing agreement and applicable law.
About this article
Cite this article
Bubb, K.L., Hamm, M.O., Tullius, T.W. et al. The regulatory potential of transposable elements in maize. Nat. Plants 11, 1181–1192 (2025). https://doi.org/10.1038/s41477-025-02002-z
Received:
Accepted:
Published:
Version of record:
Issue date:
DOI: https://doi.org/10.1038/s41477-025-02002-z


