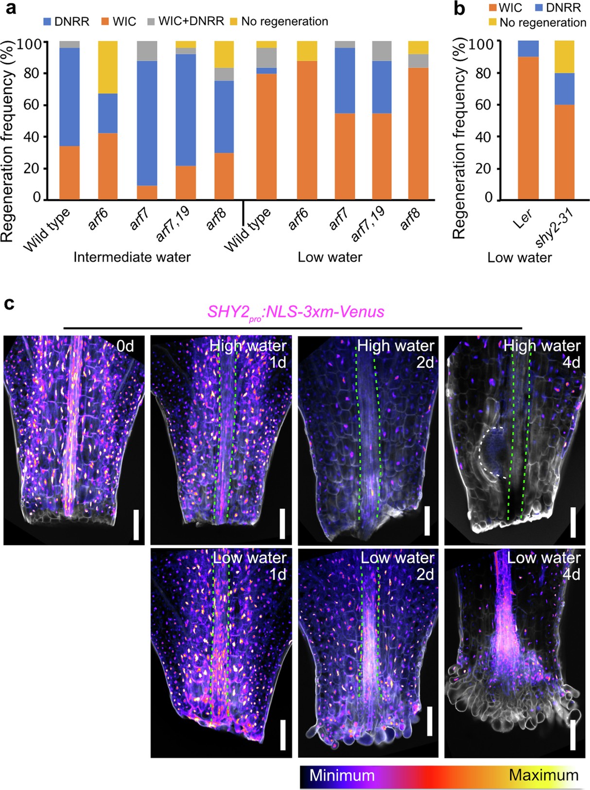
Extended Data Fig. 8: Auxin signalling is involved in distinct regeneration pathways.
From: Water availability positions auxin response maxima to determine plant regeneration fates

a, Regeneration frequencies in arf6, arf7 and arf8 mutants at intermediate (1.5% agar) and low (2% agar) water conditions (n = 24 independent explants per genotype; mean). b, Regeneration frequencies in the shy2-31 mutant under low water conditions (3% agar) (n = 10 independent explants per genotype). c, Spatial expression of SHY2-VENUS under high (0.75% agar) and low (2% agar) water conditions. Green dotted lines mark vasculature, while the white dotted line marks the root primordium. DNRR= de novo root regeneration, WIC=wound-induced callus. Scale bar: 100 µm. Confocal experiments (c) were independently performed 3 times with similar results.