Abstract
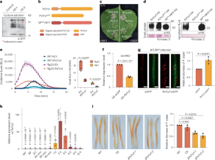
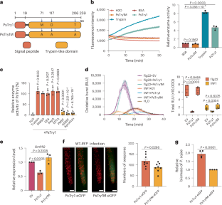
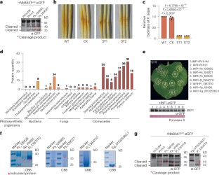
Perception of microbial pathogens by plant cell-surface pattern recognition receptors (PRRs) activates pattern-triggered immunity (PTI) in plants. The receptor-like kinase BAK1 functions as co-receptor of many PRRs and is a central immune regulator in PTI signal transduction. However, the molecular mechanism by which microbial pathogens manipulate BAK1 in the apoplast to overcome this layer of immunity remains largely unknown. In this study, we performed a large-scale screening of Phytophthora apoplastic effectors suppressing cell death triggered by Phytophthora elicitin INF1 and identified an apoplastic trypsin-like serine protease PsTry1. PsTry1 associates with BAK1 in soybean and N. benthamiana, and widely suppresses immune response triggered by different MAMPs. Further study revealed that PsTry1 cleaves the extracellular domain of soybean GmBAK1 and the ability of PsTry1 to suppress plant immunity depends on its proteolysis activity. An extensive Ala substitution mutagenesis screen revealed that Leu163 of GmBAK1 is a key residue essential for PsTry1 cleavage. Furthermore, PsTry1 is highly conserved among Phytophthora pathogens and multiple homologues are capable of suppressing PTI through cleavage of BAK1. Collectively, this study reveals a novel strategy exploited by phytopathogens to suppress plant apoplastic immunity.
This is a preview of subscription content, access via your institution
Access options
Access Nature and 54 other Nature Portfolio journals
Get Nature+, our best-value online-access subscription
$32.99 / 30 days
cancel any time
Subscribe to this journal
Receive 12 digital issues and online access to articles
$119.00 per year
only $9.92 per issue
Buy this article
- Purchase on SpringerLink
- Instant access to the full article PDF.
USD 39.95
Prices may be subject to local taxes which are calculated during checkout







Similar content being viewed by others
Data availability
The data that support the findings of this study are available in the Supplementary Information. The proteome data of the target species are available from the NCBI database (https://www.ncbi.nlm.nih.gov/). The CDS sequence of PsTry1 (Ps_139658) is listed in Supplementary Table 9. The CDS sequence for the GmBAK1 gene is available in the Phytozome database (https://phytozome-next.jgi.doe.gov/). The CDS sequence for the NbBAK1 gene is available in the Sol Genomics Network database (http://solgenomics.net/). RNA-seq data were obtained from NCBI SRA accession no. SRP073278. All MS raw data and analysis results were uploaded in the public database ProteomeXchange (https://www.ebi.ac.uk/pride/). P. sojae apoplastic effectors in soybean apoplastic fluid at different infection time points are available as Project accession PXD058375. The peptides of BAK1 identified by PsTry1 IP–MS are available as Project accession PXD060674. Differences in the number of extracellular domain peptides of GmBAK1 by treating with PsTry1 or PsTry1M in the apoplast are available as Project accession PXD062755. The MS data generated in this experiment are available in Supplementary Tables 3–8. Source data are provided with this paper.
Change history
22 September 2025
In the version of the Supplementary information initially published, the “Ps_139658” and “Ps_109227” images in Supplementary Fig. 1a were switched and have now been corrected. Additionally, the left panel in Supplementary Fig. 2b was incorrect and has been replaced. The amended Supplementary information is now available online.
References
Wang, Y., Pruitt, R. N., Nurnberger, T. & Wang, Y. Evasion of plant immunity by microbial pathogens. Nat. Rev. Microbiol. 20, 449–464 (2022).
Dodds, P. N. & Rathjen, J. P. Plant immunity: towards an integrated view of plant–pathogen interactions. Nat. Rev. Genet. 11, 539–548 (2010).
Ngou, B. P. M., Ding, P. & Jones, J. D. G. Thirty years of resistance: zig-zag through the plant immune system. Plant Cell 34, 1447–1478 (2022).
Boller, T. & Felix, G. A renaissance of elicitors: perception of microbe-associated molecular patterns and danger signals by pattern-recognition receptors. Annu. Rev. Plant Biol. 60, 379–406 (2009).
Morris, E. R. & Walker, J. C. Receptor-like protein kinases: the keys to response. Curr. Opin. Plant Biol. 6, 339–342 (2003).
Tor, M., Lotze, M. T. & Holton, N. Receptor-mediated signalling in plants: molecular patterns and programmes. J. Exp. Bot. 60, 3645–3654 (2009).
Fischer, I., Dievart, A., Droc, G., Dufayard, J. F. & Chantret, N. Evolutionary dynamics of the leucine-rich repeat receptor-like kinase (LRR-RLK) subfamily in angiosperms. Plant Physiol. 170, 1595–1610 (2016).
Dunning, F. M., Sun, W., Jansen, K. L., Helft, L. & Bent, A. F. Identification and mutational analysis of Arabidopsis FLS2 leucine-rich repeat domain residues that contribute to flagellin perception. Plant Cell 19, 3297–3313 (2007).
Torres Ascurra, Y. C. et al. Functional diversification of a wild potato immune receptor at its center of origin. Science 381, 891–897 (2023).
Ma, Z. et al. A Phytophthora sojae glycoside hydrolase 12 protein is a major virulence factor during soybean infection and is recognized as a PAMP. Plant Cell 27, 2057–2072 (2015).
Wang, Y. et al. Leucine-rich repeat receptor-like gene screen reveals that Nicotiana RXEG1 regulates glycoside hydrolase 12 MAMP detection. Nat. Commun. 9, 594 (2018).
Albert, I. et al. An RLP23–SOBIR1–BAK1 complex mediates NLP-triggered immunity. Nat. Plants 1, 15140 (2015).
Chen, Z. et al. Convergent evolution of immune receptors underpins distinct elicitin recognition in closely related solanaceous plants. Plant Cell 35, 1186–1201 (2023).
Ma, X., Xu, G., He, P. & Shan, L. SERKing coreceptors for receptors. Trends Plant Sci. 21, 1017–1033 (2016).
Wei, Y. et al. An immune receptor complex evolved in soybean to perceive a polymorphic bacterial flagellin. Nat. Commun. 11, 3763 (2020).
Buscaill, P. & van der Hoorn, R. A. L. Defeated by the nines: nine extracellular strategies to avoid microbe-associated molecular patterns recognition in plants. Plant Cell 33, 2116–2130 (2021).
Han, L.-B. et al. The cotton apoplastic protein CRR1 stabilizes chitinase 28 to facilitate defense against the fungal pathogen Verticillium dahliae. Plant Cell 31, 520–536 (2019).
Jashni, M. K. et al. Synergistic action of a metalloprotease and a serine protease from Fusarium oxysporum f. sp. lycopersici cleaves chitin-binding tomato chitinases, reduces their antifungal activity, and enhances fungal virulence. Mol. Plant Microbe Interact. 28, 996–1008 (2015).
Casilag, F. et al. The LasB elastase of Pseudomonas aeruginosa acts in concert with alkaline protease AprA to prevent flagellin-mediated immune recognition. Infect. Immun. 84, 162–171 (2016).
Masachis, S. et al. A fungal pathogen secretes plant alkalinizing peptides to increase infection. Nat. Microbiol. 1, 16043 (2016).
Haas, B. J. et al. Genome sequence and analysis of the Irish potato famine pathogen Phytophthora infestans. Nature 461, 393–398 (2009).
Kong, L. et al. A Phytophthora effector manipulates host histone acetylation and reprograms defense gene expression to promote infection. Curr. Biol. 27, 981–991 (2017).
Qiu, X. et al. The Phytophthora sojae nuclear effector PsAvh110 targets a host transcriptional complex to modulate plant immunity. Plant Cell 35, 574–597 (2022).
Tyler, B. M. et al. Phytophthora genome sequences uncover evolutionary origins and mechanisms of pathogenesis. Science 313, 1261–1266 (2006).
Zhang, C. J. et al. Candidate effectors from Botryosphaeria dothidea suppress plant immunity and contribute to virulence. Int. J. Mol. Sci. 22, 552 (2021).
Jing, M. et al. A Phytophthora sojae effector suppresses endoplasmic reticulum stress-mediated immunity by stabilizing plant binding immunoglobulin proteins. Nat. Commun. 7, 11685 (2016).
Domazakis, E. et al. The ELR-SOBIR1 complex functions as a two-component receptor-like kinase to mount defense against Phytophthora infestans. Mol. Plant Microbe Interact. 31, 795–802 (2018).
Goettig, P., Brandstetter, H. & Magdolen, V. Surface loops of trypsin-like serine proteases as determinants of function. Biochimie 166, 52–76 (2019).
Echlin, H., Iverson, A., Sardo, U. & Rosch, J. W. Airway proteolytic control of pneumococcal competence. PLoS Pathog. 19, e1011421 (2023).
Lee, M. W., Huffaker, A., Crippen, D., Robbins, R. T. & Goggin, F. L. Plant elicitor peptides promote plant defences against nematodes in soybean. Mol. Plant Pathol. 19, 858–869 (2018).
Yuan, M., Ngou, B. P. M., Ding, P. & Xin, X.-F. PTI-ETI crosstalk: an integrative view of plant immunity. Curr. Opin. Plant Biol. 62, 102030 (2021).
Halter, T., Imkampe, J., Blaum, B. S., Stehle, T. & Kemmerling, B. BIR2 affects complex formation of BAK1 with ligand binding receptors in plant defense. Plant Signal. Behav. 9, e28944 (2014).
Imkampe, J. et al. The Arabidopsis leucine-rich repeat receptor kinase BIR3 negatively regulates BAK1 receptor complex formation and stabilizes BAK1. Plant Cell 29, 2285–2303 (2017).
Huang, S. et al. SlBIR3 negatively regulates PAMP responses and cell death in tomato. Int. J. Mol. Sci. 18, 1966 (2017).
Liu, F. et al. BAK1 protects the receptor-like kinase BIR2 from SNIPER2a/b-mediated degradation to promote pattern-triggered immunity in Nicotiana benthamiana. Plant Cell 35, 3566–3584 (2023).
Segonzac, C. et al. Negative control of BAK1 by protein phosphatase 2A during plant innate immunity. EMBO J. 33, 2069–2079 (2014).
de Jonge, R. et al. Conserved fungal LysM effector Ecp6 prevents chitin-triggered immunity in plants. Science 329, 953–955 (2010).
Li, L. et al. Activation-dependent destruction of a co-receptor by a Pseudomonas syringae effector dampens plant immunity. Cell Host Microbe 20, 504–514 (2016).
Zhou, J. et al. The Pseudomonas syringae effector HopF2 suppresses Arabidopsis immunity by targeting BAK1. Plant J. 77, 235–245 (2014).
Irieda, H. et al. Conserved fungal effector suppresses PAMP-triggered immunity by targeting plant immune kinases. Proc. Natl Acad. Sci. USA 116, 496–505 (2019).
Dubovenko, A. G. et al. Trypsin-like proteins of the fungi as possible markers of pathogenicity. Fungal Biol. 114, 151–159 (2010).
Zhang, Q. et al. Two Phytophthora parasitica cysteine protease genes, PpCys44 and PpCys45, trigger cell death in various Nicotiana spp. and act as virulence factors. Mol. Plant Pathol. 21, 541–554 (2020).
Wang, C. et al. The secreted FolAsp aspartic protease facilitates the virulence of Fusarium oxysporum f. sp. lycopersici. Front. Microbiol. 14, 1103418 (2023).
Yang, H. et al. Subtilase-mediated biogenesis of the expanded family of SERINE RICH ENDOGENOUS PEPTIDES. Nat. Plants 9, 2085–2094 (2023).
Wang, S. et al. Cleavage of a pathogen apoplastic protein by plant subtilases activates host immunity. New Phytol. 229, 3424–3439 (2021).
Gohara, D. W. & Di Cera, E. Allostery in trypsin-like proteases suggests new therapeutic strategies. Trends Biotechnol. 29, 577–585 (2011).
Chakraborty, S., Nguyen, B., Wasti, S. D. & Xu, G. Plant leucine-rich repeat receptor kinase (LRR-RK): structure, ligand perception, and activation mechanism. Molecules 24, 3081 (2019).
Hohmann, U., Lau, K. & Hothorn, M. The structural basis of ligand perception and signal activation by receptor kinases. Annu. Rev. Plant Biol. 68, 109–137 (2017).
Sun, Y. et al. Structural basis for flg22-induced activation of the Arabidopsis FLS2-BAK1 immune complex. Science 342, 624–628 (2013).
Sun, Y. et al. Structure reveals that BAK1 as a co-receptor recognizes the BRI1-bound brassinolide. Cell Res. 23, 1326–1329 (2013).
Sun, Y. et al. Plant receptor-like protein activation by a microbial glycoside hydrolase. Nature 610, 335–342 (2022).
Ma, C. et al. Structural basis for BIR1-mediated negative regulation of plant immunity. Cell Res. 27, 1521–1524 (2017).
Qiu, M. et al. G protein alpha subunit suppresses sporangium formation through a serine/threonine protein kinase in Phytophthora sojae. PLoS Pathog. 16, e1008138 (2020).
Wang, Q. et al. Transcriptional programming and functional interactions within the Phytophthora sojae RXLR effector repertoire. Plant Cell 23, 2064–2086 (2011).
Jiang, H. et al. The CAP superfamily protein PsCAP1 secreted by Phytophthora triggers immune responses in Nicotiana benthamiana through a leucine-rich repeat receptor-like protein. New Phytol. 240, 784–801 (2023).
Xu, Y. et al. Phytophthora sojae apoplastic effector AEP1 mediates sugar uptake by mutarotation of extracellular aldose and is recognized as a MAMP. Plant Physiol. 187, 321–335 (2021).
Hua, C. et al. A Phytophthora sojae G-protein alpha subunit is involved in chemotaxis to soybean isoflavones. Eukaryot. Cell 7, 2133–2140 (2008).
Fang, Y. & Tyler, B. M. Efficient disruption and replacement of an effector gene in the oomycete Phytophthora sojae using CRISPR/Cas9. Mol. Plant Pathol. 17, 127–139 (2016).
Cheng, Y. et al. Highly efficient Agrobacterium rhizogenes-mediated hairy root transformation for gene functional and gene editing analysis in soybean. Plant Methods 17, 73 (2021).
Acknowledgements
This research was supported by grants from the National Natural Science Foundation of China (32322070 and 32172423) and the National Key Research and Development Program of China (2022YFF1001500 and 2021YFA1300701) and by the China Agriculture Research System (CARS-004-PS14).
Author information
Authors and Affiliations
Contributions
Yan Wang, Yuanchao Wang and S.Z. conceived the study and designed the research. S.Z. and Lei Wang performed bioinformatics analysis. S.Z., Liyuan Wang, H.J., G.S., Y.X., Xue Chen, T.L., H.O. and Xi Chen performed experiments. S.Z. analysed data. S.Z., Yan Wang, Yuanchao Wang and J.W. wrote the paper. All authors read and approved the paper.
Corresponding authors
Ethics declarations
Competing interests
The authors declare no competing interests.
Peer review
Peer review information
Nature Plants thanks Daniela Sueldo and the other, anonymous, reviewer(s) for their contribution to the peer review of this work.
Additional information
Publisher’s note Springer Nature remains neutral with regard to jurisdictional claims in published maps and institutional affiliations.
Supplementary information
Supplementary Information (download PDF )
Information for Supplementary Tables 1–9 and Figs. 1–31.
Supplementary Tables 1–9 (download XLSX )
Supplementary Table 1: PsTry1 and other effectors identified by mass spectrometry at 1.5 h, 3 h and 6 h of P. sojae infection. Table 2: The primers used in this study. Table 3: GmBAK1 and GmBAK1-like proteins identified by mass spectrometry. Table 4: NbBAK1 peptides identified by PsTry1 treatment. Table 5: NbBAK1 peptides identified by PsTry1M treatment. Table 6: Other potential interacting proteins in G. max. Table 7: Other potential interacting proteins treated by PsTry1 in N. benthamiana. Table 8: Other potential interacting proteins treated by PsTry1M in N. benthamiana. Table 9: PsTry1 and its homologous protein sequences in different species used for phylogenetic tree construction.
Supplementary Data 1 (download XLSX )
Statistical data for supplementary figures.
Source data
Source Data Fig. 1 (download XLSX )
Statistical source data.
Source Data Fig. 2 (download PDF )
Unprocessed western blots and gels.
Rights and permissions
Springer Nature or its licensor (e.g. a society or other partner) holds exclusive rights to this article under a publishing agreement with the author(s) or other rightsholder(s); author self-archiving of the accepted manuscript version of this article is solely governed by the terms of such publishing agreement and applicable law.
About this article
Cite this article
Zhang, S., Wang, L., Jiang, H. et al. A conserved Phytophthora apoplastic trypsin-like serine protease targets the receptor-like kinase BAK1 to dampen plant immunity. Nat. Plants 11, 1401–1415 (2025). https://doi.org/10.1038/s41477-025-02039-0
Received:
Accepted:
Published:
Version of record:
Issue date:
DOI: https://doi.org/10.1038/s41477-025-02039-0
This article is cited by
-
Glycosylation disruption is a new virulence strategy for a plant fungal pathogen
Nature Plants (2025)
-
Oomycete plant pathogens: biology, pathogenesis and emerging control strategies
Nature Reviews Microbiology (2025)


