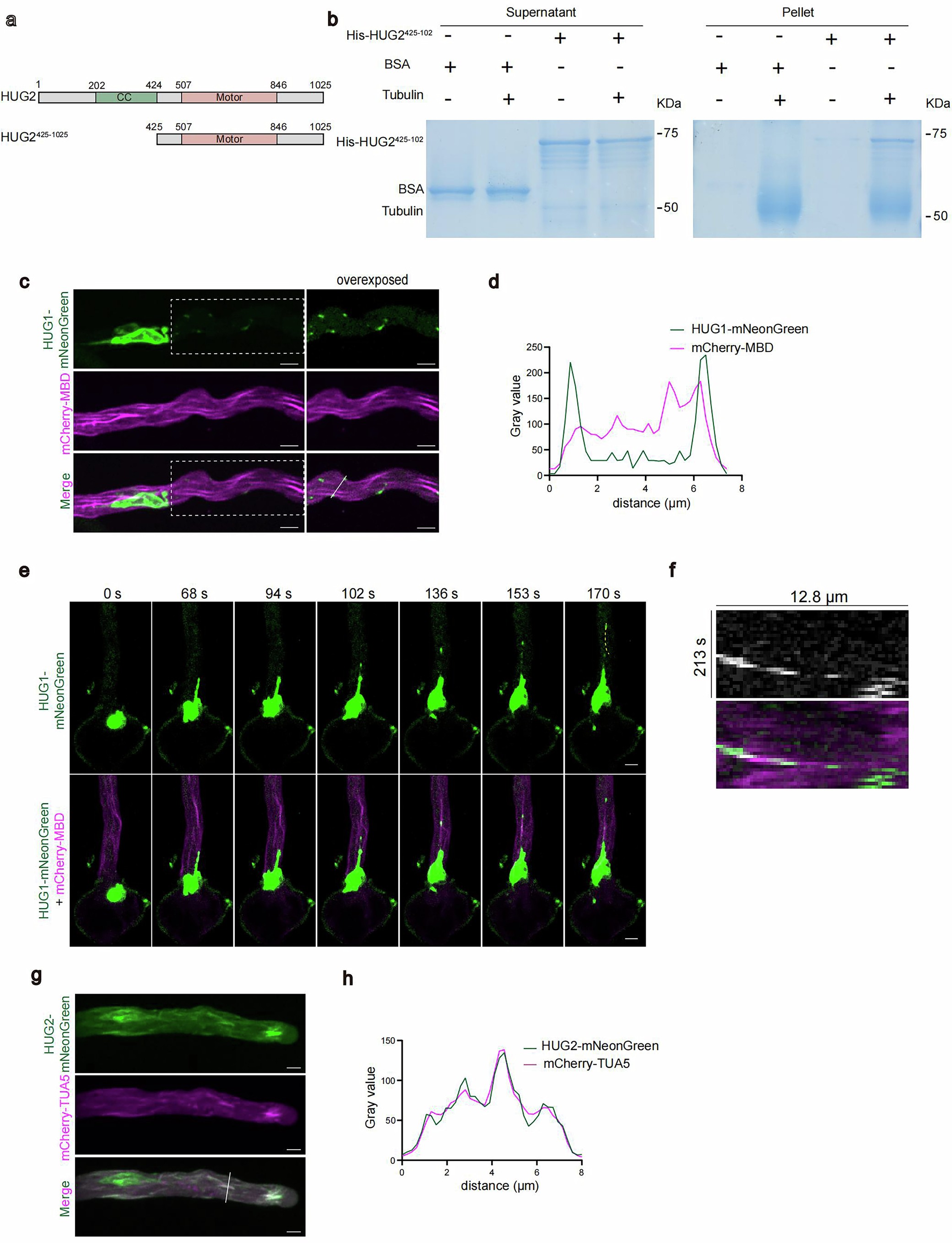
Extended Data Fig. 9: HUG proteins bind to microtubules in vitro and show additional localization along microtubules in pollen tubes.

a, Domain composition of HUG2. Light green box, CC domain; pink box, motor domain. b, Co-sedimentation assay for the binding of HUG2425-1025 with microtubules in vitro. Representative images from three independent experiments. c, Representative images of 8 images showing the dot-like localization of HUG1-mNeonGreen on microtubules (labelled by mCherry-MBD) in pollen tubes. The right panels show overexposed-images inside the white rectangle. d, Relative fluorescent signal intensity along white line in (c). e, Representative images of 3 time-lapse images showing the formation of HUG1-mNeonGreen-labelled dot-like compartments. f, Kymograph along the yellow line in (e). Note that HUG1-mNeonGreen-labelled dot-like compartments were derived from the VN and moved along the microtubules. Scale bar, 5 μm. g, Representative images of 3 images showing the colocalization of HUG2-mNeonGreen with the microtubule network in pollen tubes. h, Relative fluorescent signal intensity along white line in (g).