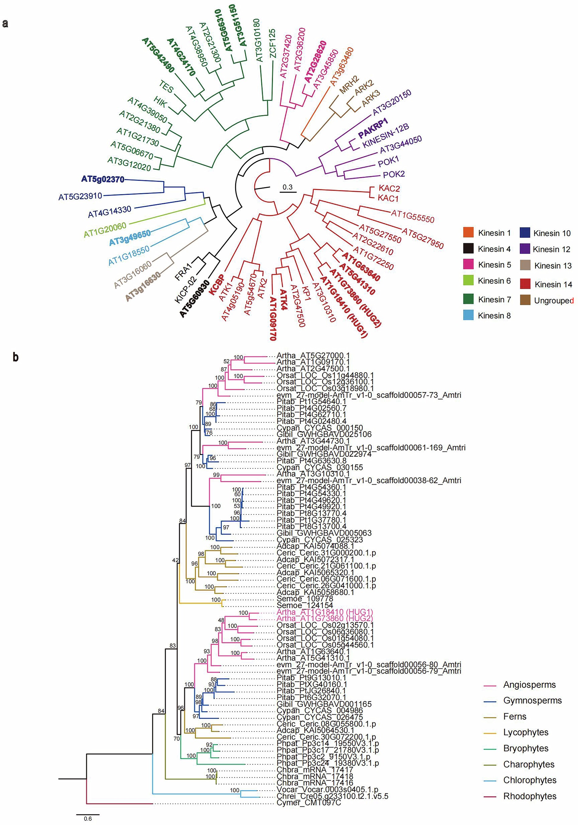
Extended Data Fig. 2: Phylogenetic analysis of kinesin genes in Arabidopsis and other plants.

a, Phylogenetic tree of 61 kinesins in Arabidopsis. Except for three kinesins that did not have family divisions, the other 58 kinesins are classified into 10 families, which are represented by different colors. The 17 bold marked kinesins are highly expressed in pollen based on data from eFP Browser (http://bar.utoronto.ca/). b, The phylogenetic relationships of the orthologs of HUG1 and HUG2 in green plants. Genes from distinct species are represented by differently colored branches, which correspond to the major taxonomic groups.