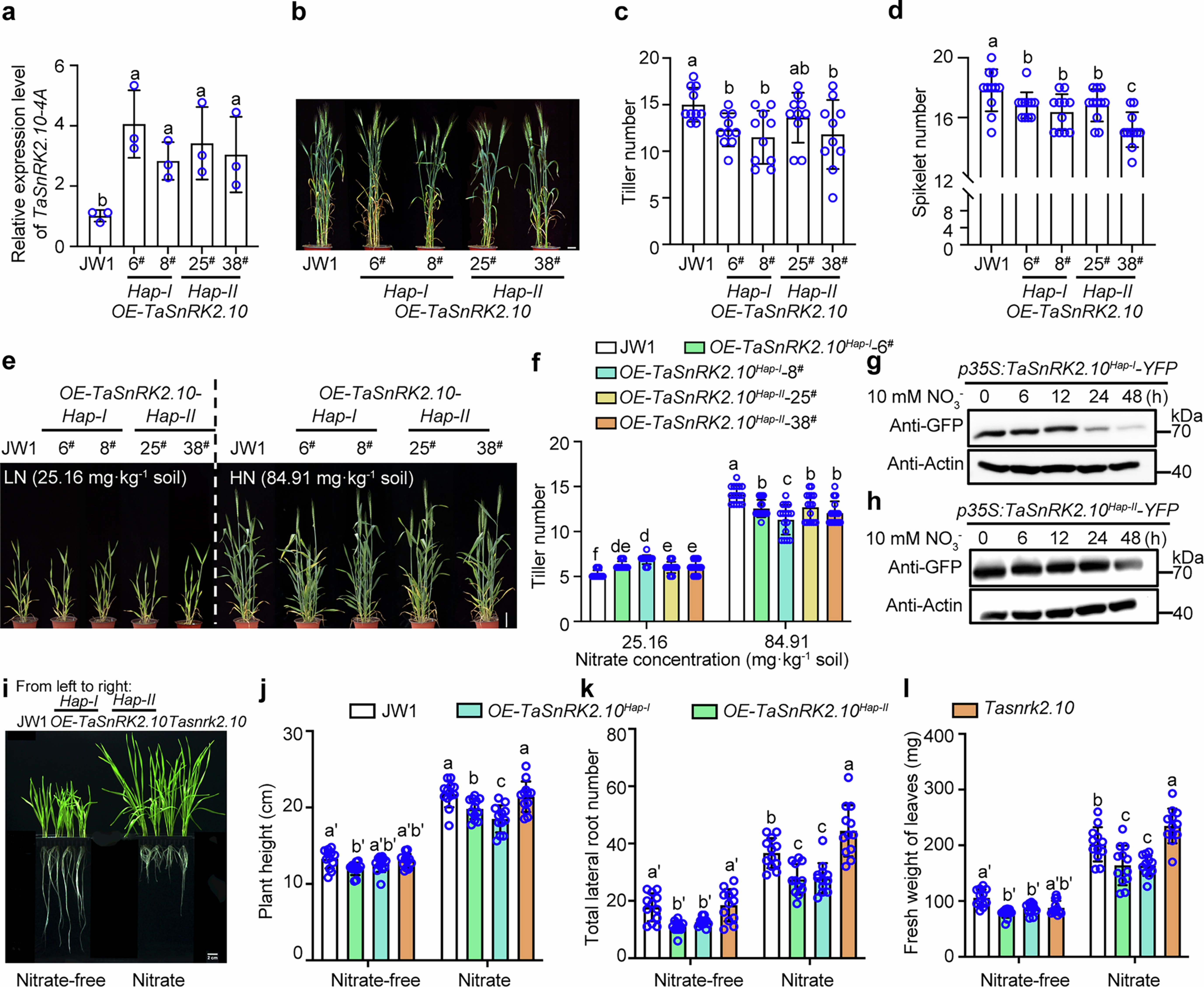
Extended Data Fig. 10: Overexpressed TaSnRK2.10-4A from various haplotypes resulted in similar growth inhibition phenotypes.

a, Quantitative RT-PCR analysis of TaSnRK2.10-4A expression levels in JW1 and different TaSnRK2.10-4A overexpression lines. TaADPRF was used as an internal control. Error bars indicate mean values ± s.d. of three biological replicates. Statistically significant differences between samples are indicated by different letters above the bars (One-way ANOVA followed by uncorrected Fisher’s LSD multiple comparisons test, p < 0.05). b-d, Statistical analysis of tiller number (c) and spikelet number (d) of JW1 and transgenic lines overexpressing TaSnRK2.10-4AHap-I/II. Error bars indicate mean values ± s.d. (n = 10 independent plants). Statistically significant differences between samples are indicated by different letters above the bars (One-way ANOVA followed by uncorrected Fisher’s LSD multiple comparisons test, p < 0.05). e,f, Overexpressing of two distinct haplotypes of TaSnRK2.10-4A result in similar reductions in nitrogen response in wheat. Error bars represent mean values ± s.d. (n = 16). Different letters above the bars indicate statistically significant differences between samples (Two-way ANOVA followed by uncorrected Fisher’s LSD multiple comparisons test, p < 0.05). g,h, Nitrate exerted distinct effects on the degradation rates of different haplotypes of the TaSnRK2.10 protein. Transgenic lines expressing either p35S:TaSnRK2.10-4AHap-I-YFP or p35S:TaSnRK2.10-4AHap-II-YFP were initially grown on ½ MS medium for 7 days. These lines were then transferred to MGRL medium supplemented with 10 mM nitrate and underwent a time-course treatment at intervals of 0, 6, 12, 24, and 48 h. i-l, Overexpression of TaSnRK2.10-4A from diverse haplotypes both inhibits nitrate-promoted wheat growth. Seedlings derived from 3-day-old germinated seeds, with endosperm removed, were grown in wheat nutrient culture medium containing either 5 mM CaCl2 or 5 mM Ca(NO3)2 for 14 days. Error bars indicate mean values ± s.d. (n = 12 independent plants). Statistically significant differences between samples are indicated by different letters above the bars (Two-way ANOVA followed by uncorrected Fisher’s LSD multiple comparisons test, p < 0.05).