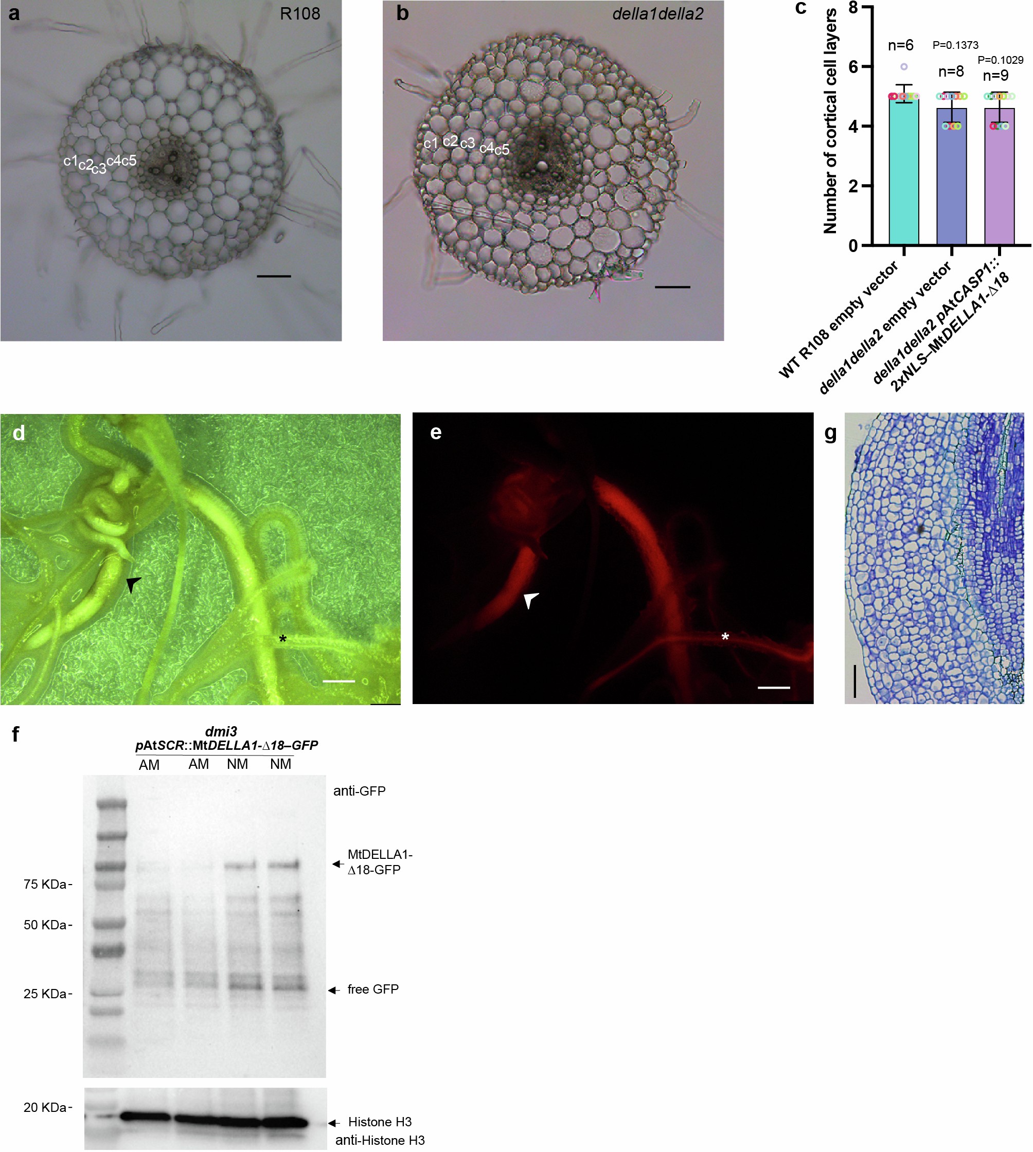
Extended Data Fig. 5: MtDELLA1-∆18 stabilization and induction of additional root cortex layers is impaired in the dmi3 mutant.

a-b, Representative cross section of Medicago WT and della1della2 mutant roots. Scale bars, 50 μm. c, Medicago WT R108 transformed with empty vector and della1della2 mutant transformed with empty vector or immobile 2NLS–MtDELLA1-∆18 6 wpi with R. irregluaris. n number of independent transgenic plants. The circles represent individual data from independent transgenic roots, circles of the same color represent roots from same transgenic plants. The bars and the error bars indicate mean values ± s.d. All data were analysed using ordinary one-way analysis of variance (ANOVA) followed by Tukey’s post-hoc test. The P value were calculated on the basis of means of independent transgenic plants. d, e, Representative image of pAtSCR::MtDELLA1-∆18–GFP transformed Medicago roots showing thick root phenotype without inoculation with AM fungi. d, Bright field image of pAtSCR::MtDELLA1-∆18–GFP transformed Medicago hairy roots. e, DsRed signal as marker for the pAtSCR::MtDELLA1-∆18–GFP transgenic roots. Arrowhead, indicates thick transgenic roots. *, indicate normal transgenic root. All scale bars, 500 μm. f, Western blot result of MtDELLA1-∆18 in pAtSCR::MtDELLA1-∆18–GFP transformed M. truncatula dmi3 roots inoculation or non-inoculation with R. irregualris for four weeks. Per replicate two independent transgenic roots were pooled. g, Representative longitudinal section of pAtSCR::MtDELLA1-∆18–GFP transformed Medicago dmi3 mutant root showing the short thick root phenotype without inoculation with AM fungi. Scale bar, 100 μm. a, b, d, e and g, All the experiments were repeated at least twice with similar results.