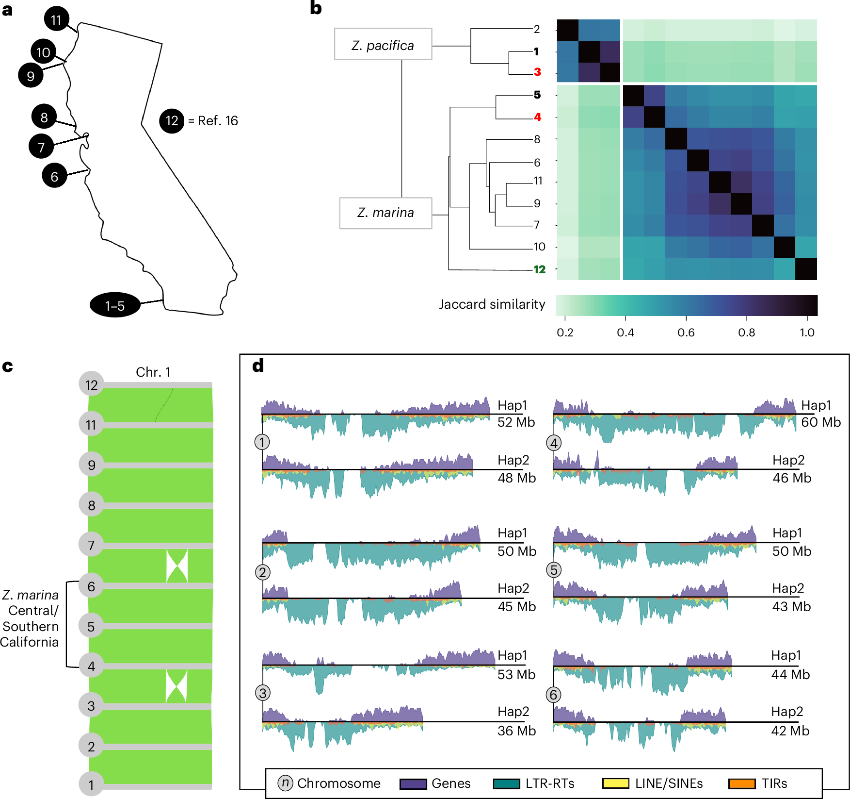
Fig. 2: Z. pacifica divergence from Z. marina at the genome and pangenome scales.
From: Hybridization and low-light adaptability in California eelgrass (Zostera spp.)

a, California eelgrass collections from south to north with latitudes: Mission Bay (32.8° N), Elkhorn Slough (36.8° N), San Francisco Bay (37.9° N), Tomales Bay (38.2° N), Eel River Estuary (40.6° N), Humboldt Bay (40.7° N) and Crescent City Harbor (41.7° N). The collection locations are numbered as follows: (1) Zpac1022-Sio2, (2) Zpac1022-Sio1, (3) hybrid Hap2-pacifica, (4) hybrid Hap1-marina, (5) Zmar913-Mar3, (6) Zmar1017-Elk1, (7) Zmar1015-Sfb1, (8) Zmar1010-Tom3, (9) Zmar106-Eel1, (10) Zmar107-Hum1, (11) Zmar108-Cre1 and (12) Zmar668 Finland16. Zpac, Z. pacifica; Zmar, Z. marina. The accession names correspond to those in Supplementary Table 1 for metadata. b, Pangenome clustered by Jaccard similarity of genome-wide K-mers. For the bolded accessions, red denotes hybrid haploid assemblies, green the reference genome and black the chromosome-resolved Z. marina and Z. pacifica assemblies. c, Chromosome 1 (Chr. 1) protein-coding gene synteny. Zmar107-Hum1 (10) was omitted due to its lower-quality assembly. d, Hybrid Hap1-marina and hybrid Hap2-pacifica homologous chromosomes with gene and transposable element density. Transposable elements are grouped as follows: LTR-RTs (long terminal repeat retrotransposons); LINE/SINEs (long/short interspersed nuclear elements); TIRs (terminal inverted repeats). Paired chromosomes are scaled to reflect relative length in Mb.