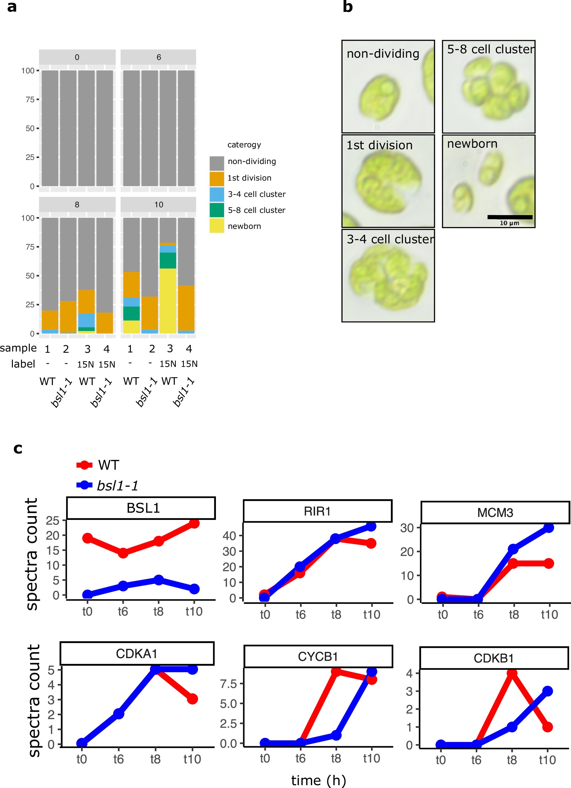
Extended Data Fig. 5: Proteomic analyses of the bsl1-1 mutant.
From: Mitotic entry is controlled by the plant-specific phosphatase BSL1 and cyclin-dependent kinase B

a, Quantification of cell cycle progression at 0, 6, 8 and 10 hrs at the restrictive temperature. Over 100 cells were counted per timepoint per sample. For quantitative mass spectrometry analysis, the Light and heavy N samples were combined as: 1 + 4 (FORWARD), and 2 + 3 (REVERSE). b, Example of cells from the respective category. This experiment was performed once. c, Spectra counts of selected proteins in wild type and bsl1-1. Spectra counts of BSL1L46P are reduced compared to wild type. Ribonucleotide reductase (RIR1) and the helicase MCM3 and CDKA accumulate with similar kinetics in wild type and bsl1-1. Accumulation of CYCB1 and CDKB1 is delayed in bsl1-1.