Fig. 5: BSL1 dephosphorylates CDKB1 at Thr14/Tyr15.
From: Mitotic entry is controlled by the plant-specific phosphatase BSL1 and cyclin-dependent kinase B

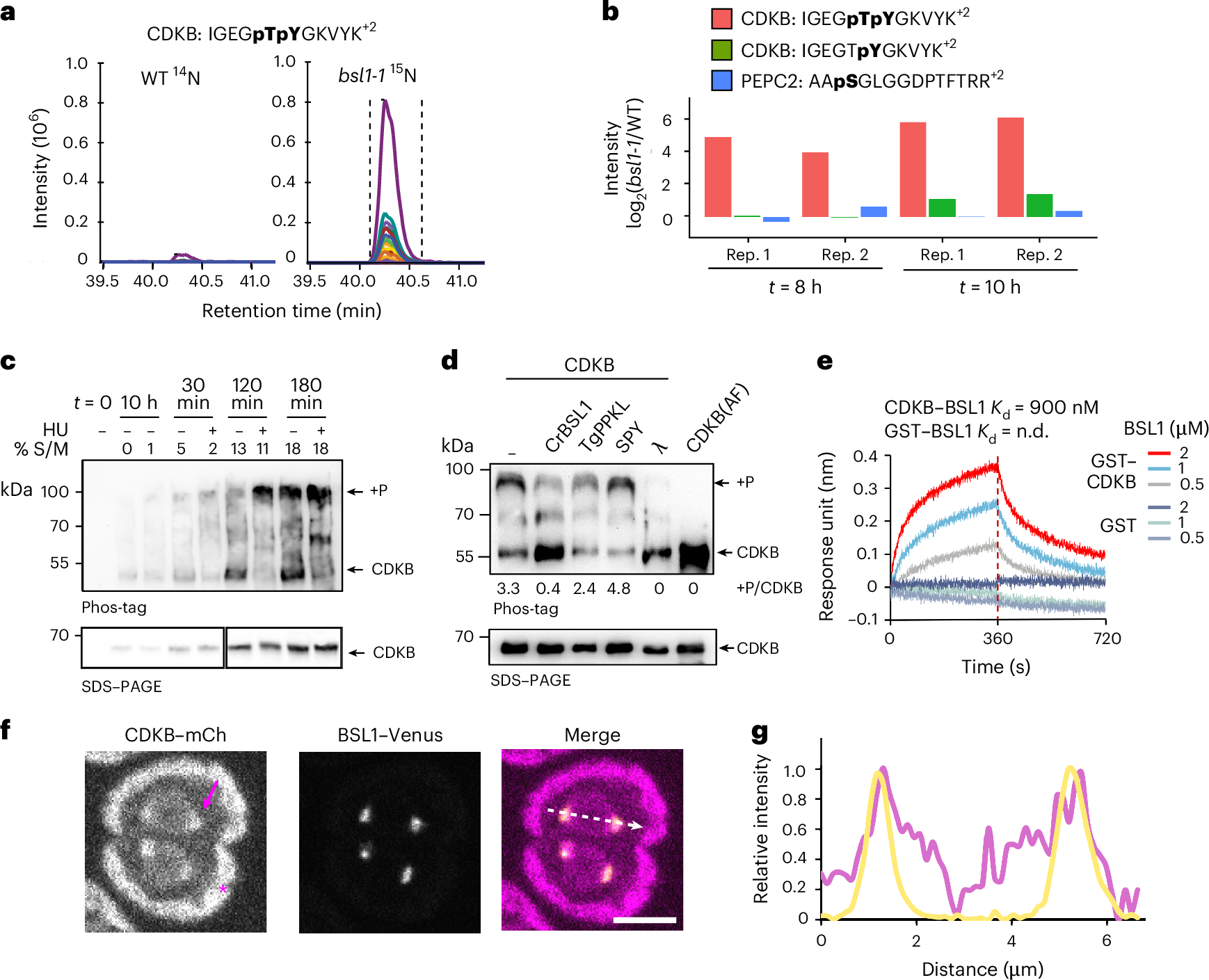
a, Quantification of CDKB1 phosphorylation in bsl1-1 and wild-type cells after 10 h at 33 °C. The bsl1-1 cells were labelled with heavy nitrogen (15N) and mixed with wild-type cells grown in 14N media before LC–MS/MS analysis. Each trace represents the intensity of a fragment ion of the IGEGpTpYGKVYK+2 peptide across the elution profile (dashed vertical lines) of the peptide. b, Quantification of the intensity ratio log2(bsl1-1/WT) of the doubly (pThr14 and pTyr15) and singly (pTyr15) phosphorylated CDKB1 peptides, and the control peptide from the PEPC2 protein, at the 8 h and 10 h time points. Each time point contains two repeats with isotope labels inversed. c, Parallel cultures of synchronized CDKB1–mCh cells. At 10 h, one culture was treated with 8 mM HU. Total protein extracts were analysed via anti-mCh immunoblots of phos-tag and SDS–PAGE gels. +P, phosphorylated CDKB1–mCh. Similar results were observed in two biological experiments. d, Wild-type CDKB1 and unphosphorylatable CDKB1(AF) were immunoprecipitated from HU-treated cells. CDKB1–mCh was treated with recombinant phosphatase domains from Chlamydomonas BSL1 (CrBSL1), Toxoplasma PPKL (TgPPKL) or Lambda phosphatase (λ). Negative controls were untreated (−) or treated with the non-phosphatase protein SPY. Dephosphorylation was measured as the intensity ratio of phosphorylated to unphosphorylated forms (+P/CDKB). The experiment was repeated once with similar results. e, Bio-layer interferometry showing a direct interaction between recombinant GST–CDKB1 and BSL1 proteins. GST–CDKB1 protein was loaded onto biosensors, dipped into the indicated concentrations of purified BSL1 protein for association (time 0) and transferred into buffer (red dashed line) for dissociation. The dissociation constant (Kd) was calculated via the ratio of the off and on rates (Koff/Kon). f, Dual-colour imaging of CDKB1–mCh and BSL1–Venus in a cell with two metaphase spindles. CDKB1–mCh localizes to the spindle pole (magenta arrow; similar results observed in three cells). Chlorophyll autofluorescence (magenta asterisk) is captured in the mCh channel. Scale bar, 5 µm. g, Normalized fluorescence intensity along a line bisecting both spindle poles (white dashed arrow in f).