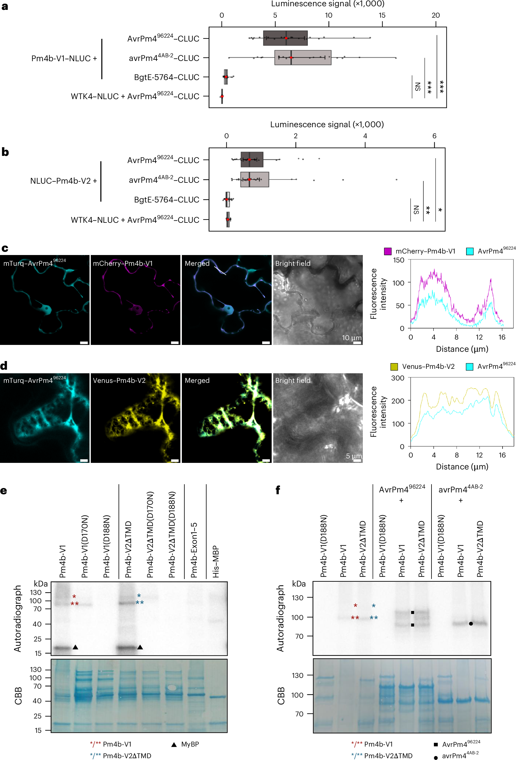
Fig. 3: AvrPm496224 interacts with both Pm4b isoforms V1 and V2.

a,b, Split-luciferase assay showing the interaction of NLUC-tagged Pm4b-V1 (a) and NLUC-tagged Pm4b-V2 (b) with CLUC-tagged AvrPm496224 and CLUC-tagged avrPm44AB-2 in N. benthamiana. Co-expression of the two Pm4b isoforms with BgtE-5764 and of AvrPm496224 with WTK4 served as negative controls. AvrPm496224 interacts with both Pm4b isoforms. Each treatment was assessed with two technical and six biological replicates, and the experiments were repeated three times (total n = 18 biological replicates). In each box plot, the median is shown as a central line in a box that spans from the 25th to the 75th percentile. The inner whiskers show the 95% confidence interval of the median, and the outer whiskers show the most extreme data points within 1.5 times the interquartile range. Significance and P values (significance threshold of P < 0.05) were calculated with a two-sided ANOVA followed by multiple comparisons of means (contrast analyses) with Bonferroni correction (***P ≤ 0.001; **P ≤ 0.01; *P ≤ 0.05; NS, not significant). c,d, Subcellular colocalization in N. benthamiana of mTurquoise–AvrPm496224 (cyan), Pm4b-V1 (magenta) and Pm4b-V2 (yellow). When co-expressed with Pm4b-V1, AvrPm496224 colocalizes to the cytoplasm (c; scale bars, 10 μm), while co-expression with Pm4b-V2 redirects AvrPm4 to the ER (d; scale bars, 5 μm). The experiment was repeated twice. e, In vitro kinase assay showing autophosphorylation and transphosphorylation activity of purified Pm4 variants in the presence of [ɣ-32P]ATP. All constructs shown have an MBP tag. All reactions were supplemented with the common substrate MyBP (21 kDa, indicated by triangles). Constructs included Pm4b-V1, Pm4b-V2ΔTMD and their kinase-dead mutants (D170N and D188N), as well as a truncated construct containing only the kinase domain (Pm4b-Exon1–5; calculated protein size, 77.5 kDa). His-MBP alone served as a negative control. Wild-type Pm4b-V1 (calculated protein size, 106 kDa) and Pm4b-V2ΔTMD (calculated protein size, 107 kDa) were found to migrate at a size of around 120 kDa (see f and Extended Data Fig. 5a for better resolution). Wild-type Pm4b-V1 and Pm4b-V2ΔTMD showed kinase activity (indicated by a single asterisk). Truncated proteins migrating at around 90 kDa (indicated by a double asterisk) were also detected. The substitutions D170N and D188N reduced or abolished kinase activity, respectively. Coomassie-stained proteins on polyvinylidene difluoride (PVDF) membranes served as loading controls. CBB, Coomassie brilliant blue. f, In vitro phosphorylation assay of AvrPm496224 and avrPm44AB-2 by Pm4. All constructs shown have an MBP tag. Pm4b-V1 and Pm4b-V2ΔTMD were incubated with AvrPm496224 and avrPm44AB-2 in the presence of [ɣ-32P]ATP. AvrPm496224 (110 kDa, with truncated products ranging between 70 kDa and 100 kDa (Extended Data Fig. 5b), indicated by two single squares) and avrPm44AB-2 (indicated by a circle) were phosphorylated by both Pm4b isoforms. As a control, the same AvrPm4 constructs were incubated with kinase-dead Pm4b-V1(D188N). The kinase assays were repeated twice.