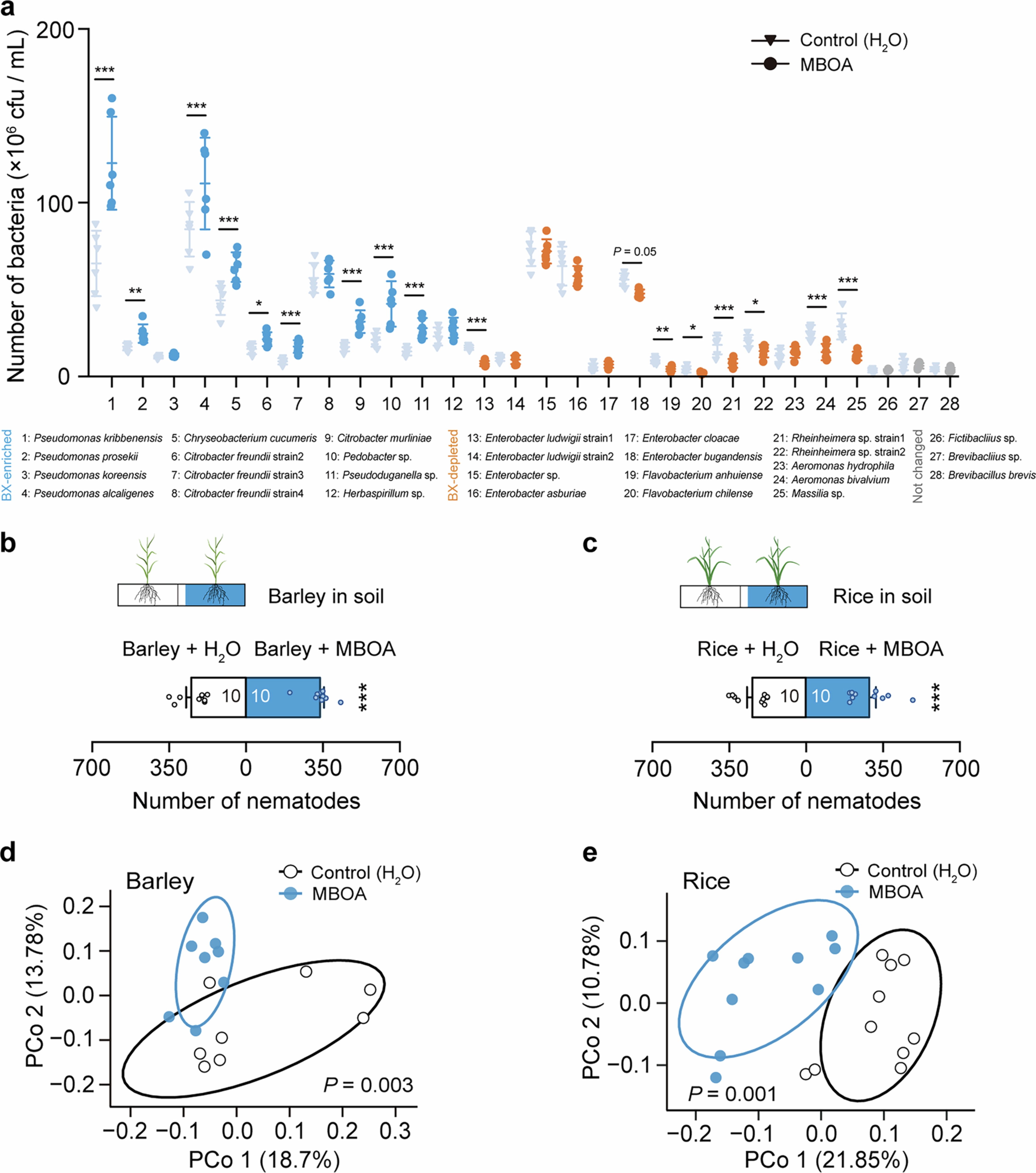
Extended Data Fig. 3: MBOA promotes RKN attraction across non-BX-producing plant species.

a, Number of the bacteria CFUs migrated toward MBOA (2 μg ml−1). Data are presented as mean ± s.d. There were six biological replicates for each treatment. Data points represent individual replicates. Asterisks indicate significant differences between the bacteria and control treatments (ANOVA followed by pairwise comparisons of FDR-corrected LSMeans, *P < 0.05; **P < 0.01; ***P < 0.001). b, c, Chemotactic responses of J2 RKNs toward barley (b) and rice (c) plants with or without MBOA supplementation. Data are presented as mean + s.e.m. The exact number of biological replicates is indicated on each bar. Data points represent individual replicates. Asterisks indicate significant differences between genotypes (ANOVA followed by pairwise comparisons of FDR-corrected LSMeans, ***P < 0.001). d, e, Unconstrained PCoA of rhizosphere bacterial communities in barley (d) or rice (e) following supplementation with synthetic MBOA. There are eight biological replicates for barley and ten biological replicates for rice. Data points represent individual replicates. The raw data and exact P values for all comparisons in this figure are provided in Source Data Extended Data Fig. 3.