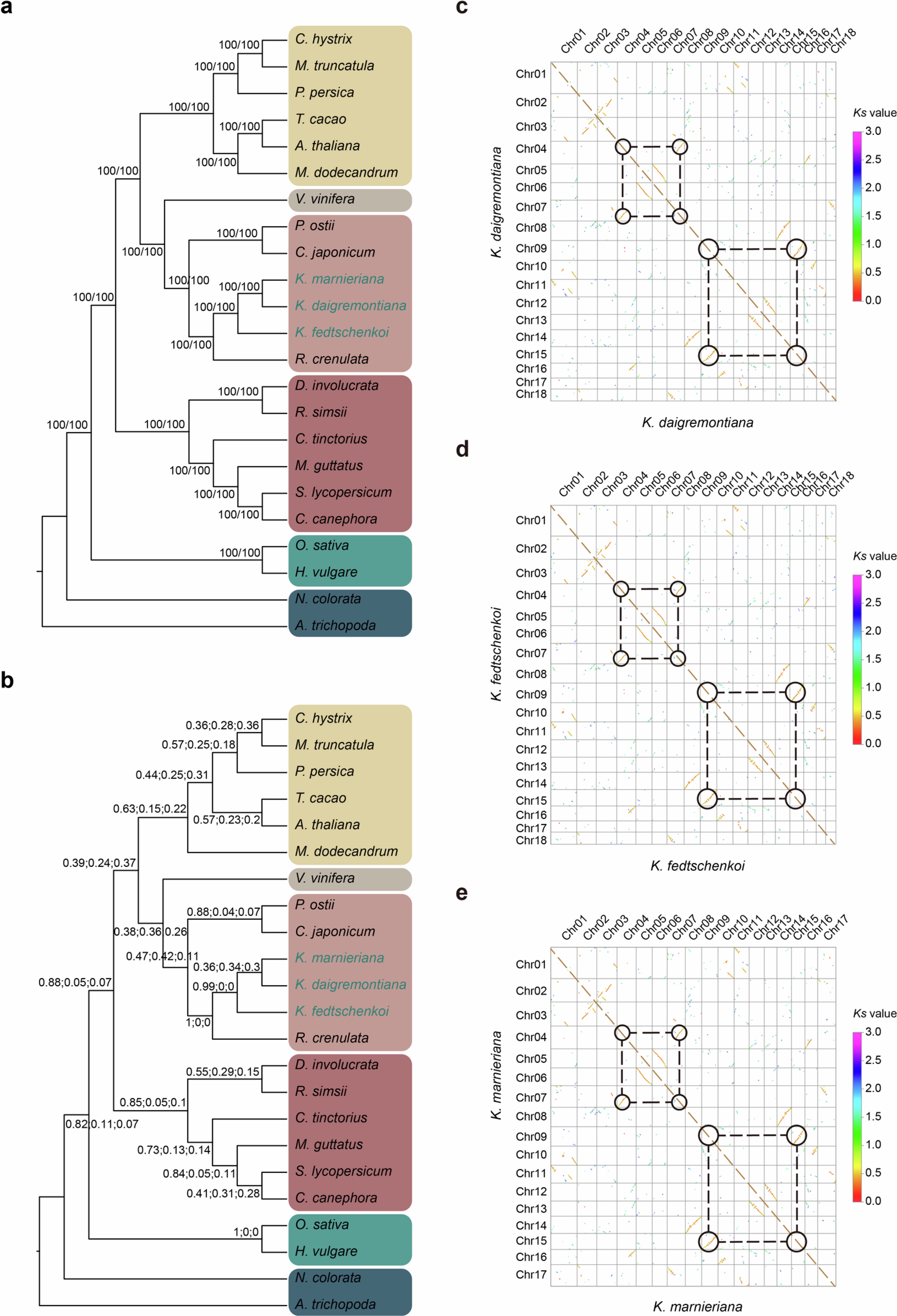
Extended Data Fig. 5: Phylogeny and synonymous substitution rate analysis for the three Kalanchoe species.
From: Unravelling the predominant genetic paths for asexual reproduction in Kalanchoe

a, b, Phylogenetic relationships of the three Kalanchoe species within angiosperms inferred using two phylogenetic methods. (a) Concatenation-based method, numbers at divergence nodes indicate SH-aLRT support and bootstrap support percentages (1000 replicates). (b) Coalescent-based method, numbers at divergence nodes indicate quartet support for the main topology, the first alternative topology and the second alternative topology. c-e, Synteny analysis within chromosomes of each species, with different colors indicating Ks values. Circles highlight representative syntenic blocks between duplicated chromosomes, for example, between Chr04 and Chr07, Chr09 and Chr15.