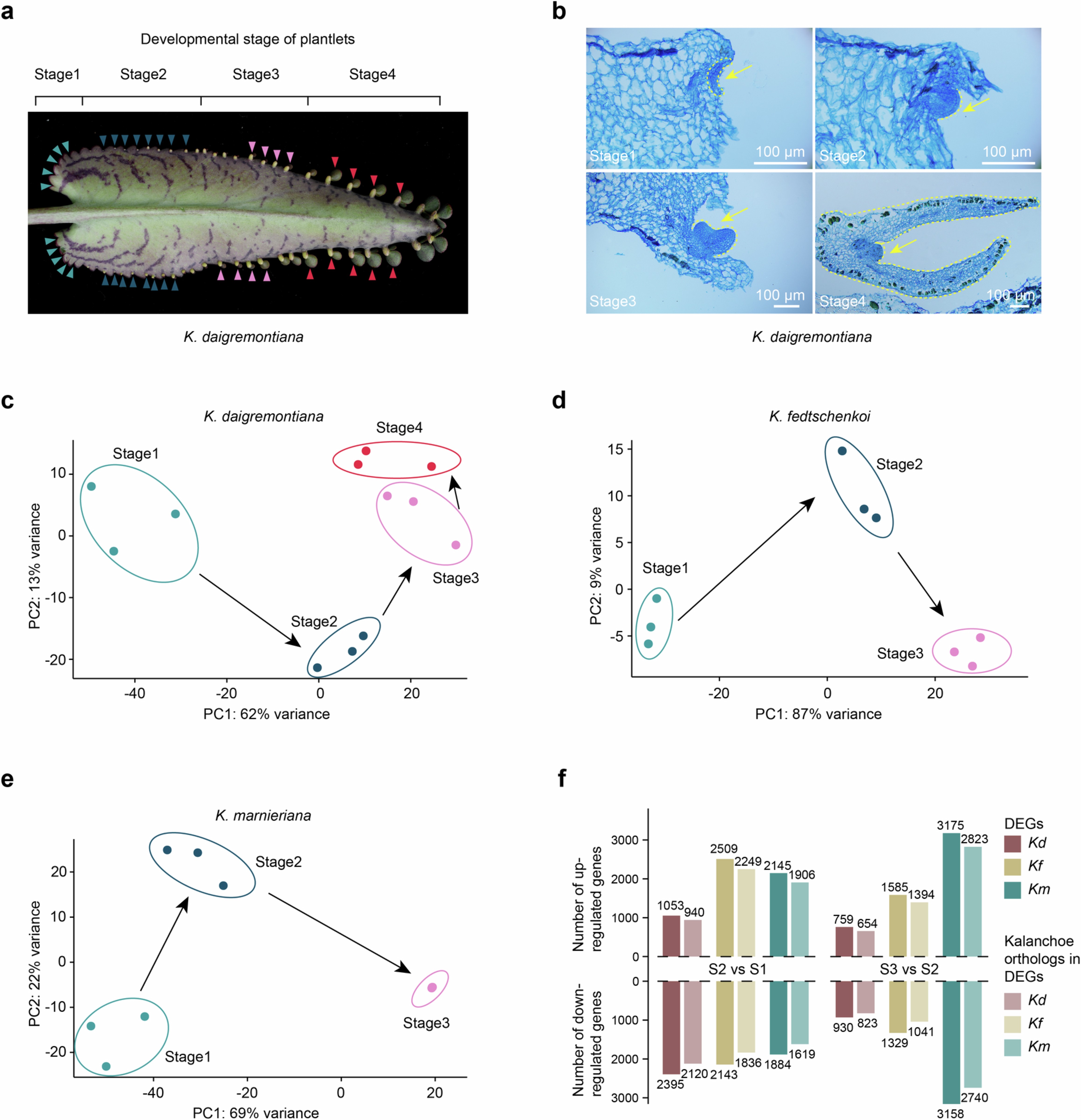
Extended Data Fig. 7: Temporal transcriptome analysis of plantlet formation.
From: Unravelling the predominant genetic paths for asexual reproduction in Kalanchoe

a, Plantlet formation was divided into four representative stages based on the developmental gradient from leaf tip to leaf base. b, Tissue sections and toluidine blue staining analyzing the anatomical structures of plantlet formation at different stages. Yellow arrows and dashed lines identify nascent or forming plantlets. Each representative image is shown based on ten similar observations (n = 10). Scale bar, 100 μm. c, PCA plot showing transcriptomic differences among K. daigremontiana plantlet samples at four different stages. Please note that S4 and S3 show minor differences in PCA; to be consistent with K. fedtschenkoi and K. marnieriana, transcriptome data from S1 to S3 of K. daigremontiana were used for downstream analysis. d, PCA plot showing transcriptomic differences among K. fedtschenkoi plantlet samples at three different stages. e, PCA plot showing transcriptomic differences among K. marnieriana plantlet samples at three different stages. f, Numbers of up-regulated and down-regulated differentially expressed genes (DEGs) between different plantlet developmental stages.