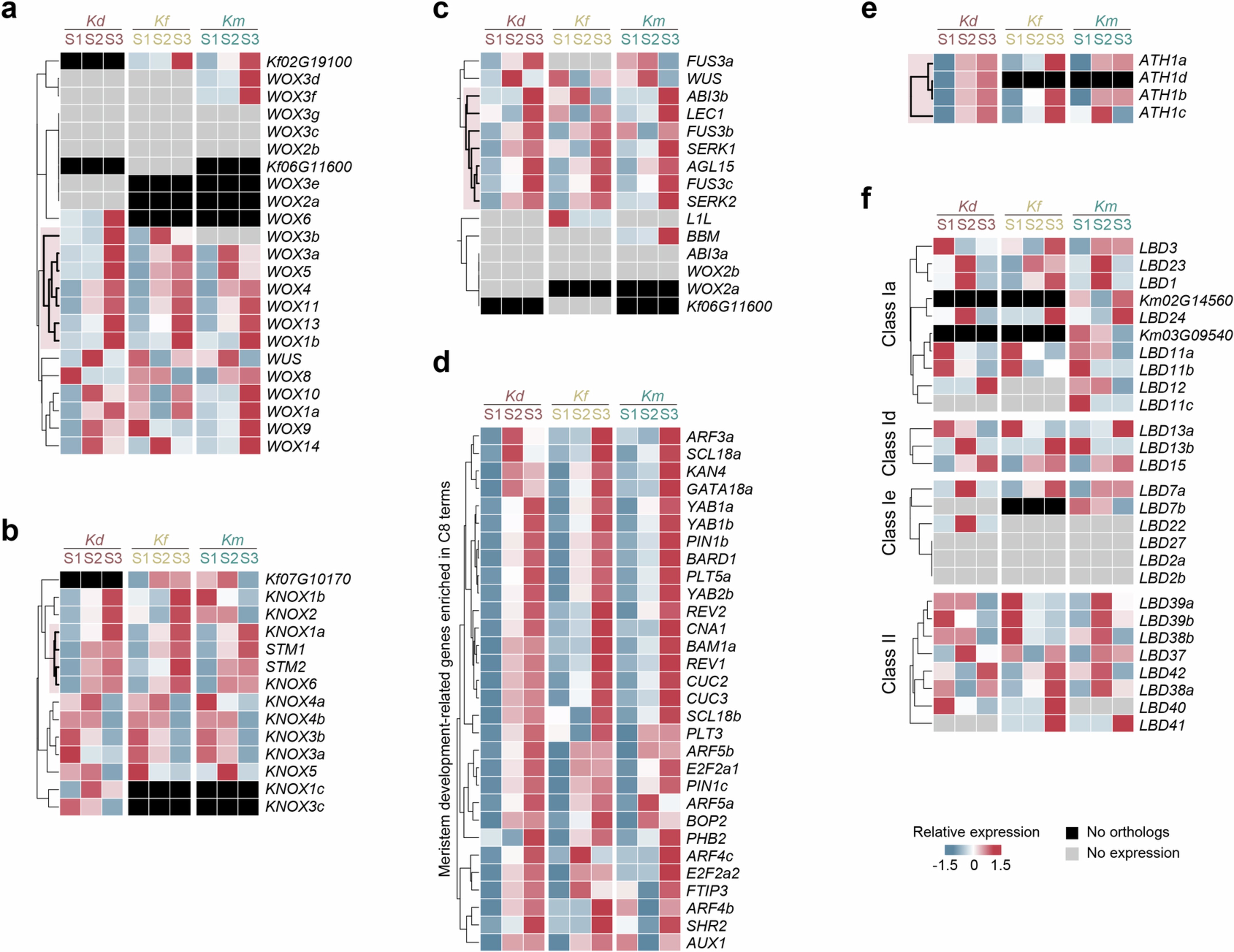
Extended Data Fig. 9: Expression patterns of representative pluripotency-associated genes during plantlet formation.
From: Unravelling the predominant genetic paths for asexual reproduction in Kalanchoe

a, Expression patterns of WOX gene family in the three species during plantlet formation. b, Expression patterns of KNOX gene family in the three species during plantlet formation. c, Expression patterns of key somatic embryogenesis-related genes in the three species during plantlet formation. d, Expression patterns of key shoot organogenesis-related genes in the three species during plantlet formation. e, Expression patterns of multiple ATH1 copies in the three species during plantlet formation. f, Expression patterns of class Ia, class Id, class Ie, and class II LBD genes in the three species during plantlet formation. Black blocks indicate gene absence; gray blocks indicate no detectable expression.