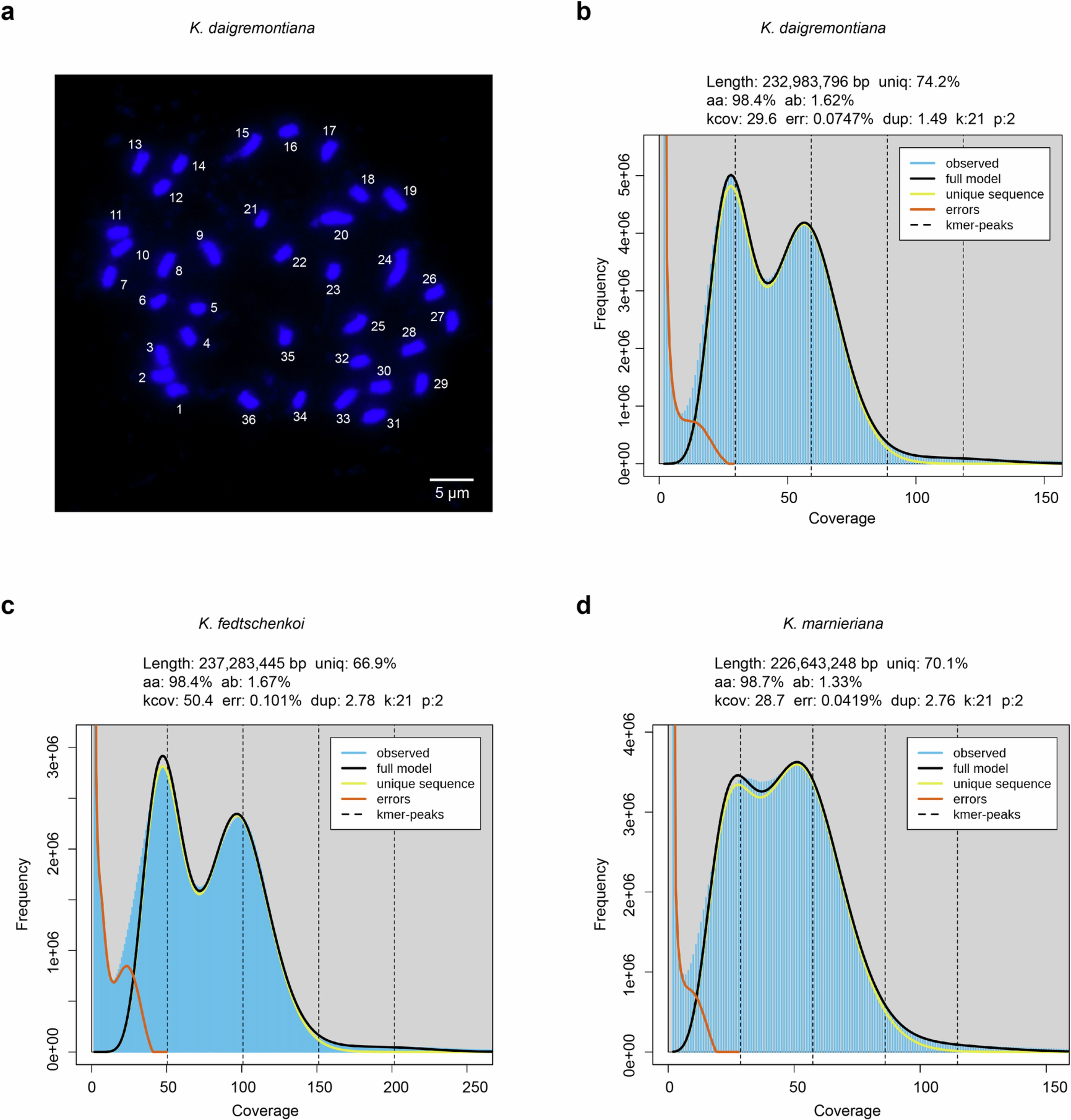
Extended Data Fig. 2: Karyotyping of K. daigremontiana and K-mer estimation of genome size for the three Kalanchoe species.
From: Unravelling the predominant genetic paths for asexual reproduction in Kalanchoe

a, Root tissue cells of K. daigremontiana used for karyotyping to examine ploidy. K. daigremontiana is inferred to be diploid karyotype (2 N = 2X = 36). A representative image is shown from eight similar observations (n = 8). Scale bar, 5.0 μm. b-d, Genome survey estimation of genome size and heterozygosity for the three species. K-mer = 21 was used.