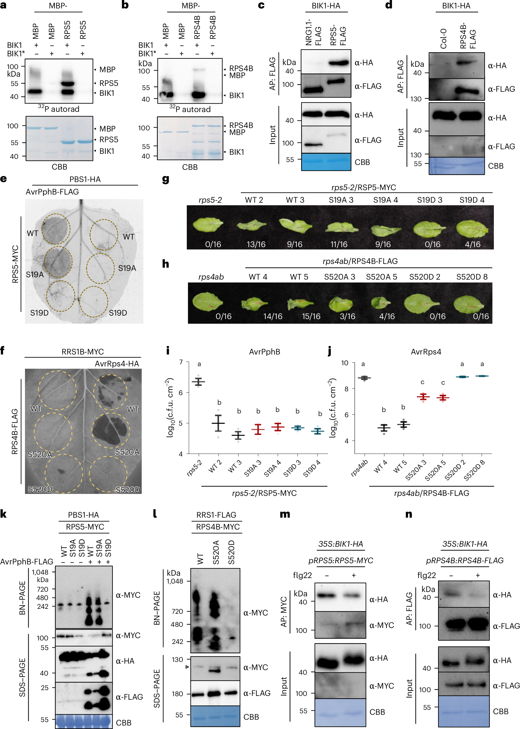
Fig. 4: BIK1 regulates NLR activation via phosphorylation.

a,b, In vitro kinase assays of 6xHis-BIK1 with MBP-RPS5-CC domain (RPS5 in the figure) (a) or MBP-RPS4B NBARC (RPS4B in the figure) (b). MBP-MBP served as negative control. BIK1* indicates kinase-dead BIK1. c, Co-AP assay using Col-0 protoplasts transfected with plasmids expressing BIK1-HA and RPS5-FLAG or NRG1.1-FLAG. NRG1.1-FLAG served as a negative control. d, Co-AP assay using protoplasts from Col-0 or RPS4B-FLAG transgenic plants. Protoplasts were transfected with plasmid expressing BIK1-HA. e,f, BIK1-motif phospho-mimetic mutation in RPS5 (e) or RPS4B (f) compromises ETI-triggered cell death. In e, RPS5-MYC variants and PBS1-HA with or without AvrPphB-FLAG were co-expressed in N. benthamiana leaves. In f, RPS4B-FLAG variants and RRS1B-MYC with or without AvrRps4 were co-expressed in N. benthamiana. Cell death was photographed 2 d.p.i. for RPS5 (e), and 4–5 d.p.i. for RPS4B (f). g,h, Cell death after infiltration of Pst DC3000D36E expressing AvrPphB (g) or AvrRps4 (h) into Arabidopsis RPS5-MYC (g) or RPS4B-FLAG (h) complementation lines. Cell death was scored 12 h.p.i. (hours post infiltration) (g) or 24 h.p.i. (h), and numbers indicate the number of leaves with cell death relative to the total number of infiltrated leaves; n = 16. i,j, Growth of Pst DC3000 expressing AvrPphB (i) or AvrRps4 (j) was assessed in Arabidopsis RPS5-MYC or RPS4B-FLAG complementation lines. Bacterial colonies were counted 3 days after spray inoculation, and statistical significance was tested by one-way ANOVA followed by Tukey’s HSD (different letters indicate P < 0.05). Detailed statistical parameters are reported in Supplementary Table 6. Mean values are shown with error bars ±s.e.m.; n = 3 biologically independent plants). k, The RPS5-S19D mutation compromises RPS5 oligomerization upon AvrPphB recognition following transient expression in N. benthamiana. Samples were extracted 2 d.p.i. for BN–PAGE and SDS–PAGE. l, The RPS4B-S520D mutation compromises RRS1B-RPS4B oligomerization following transient expression in N. benthamiana. Samples were collected 2 d.p.i. for BN–PAGE and SDS–PAGE. The expected size of RPS4B-MYC is indicated by an open arrowhead. m,n, BIK1 dissociates from RPS5 (m) and RPS4B (n) upon flg22 treatment in Arabidopsis transgenic protoplasts. Co-AP assay was conducted using protoplasts isolated from RPS5-MYC (m) or RPS4B-FLAG (n) transgenic Arabidopsis lines transfected with plasmid expressing BIK1-HA, with or without 100 nM flg22 treatment for 10 min. All experiments were conducted at least three times with similar results.